
文/徒步君定龙骑牛 编审/悠悠 美美
准备把几个实盘持有的红利指数都写写,上篇《指数研究|卖出格力电器买入中国海油中国神华,中证全指红利质量指数调仓,真的越换越好吗?》我们说了中证全指红利质量指数,这期再说下中证红利低波。
截止12月7日,红利低波指数是当前跟踪ETF规模最大的指数,这反映出市场资金对其策略的认可。
一、红利低波核心逻辑与收益
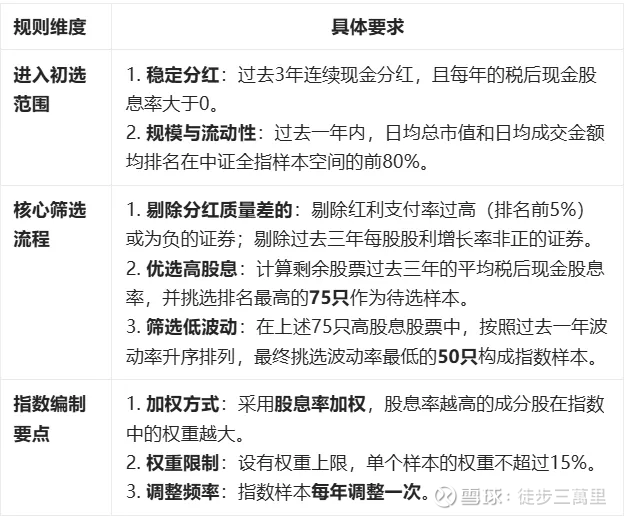
中证红利低波指数的核心逻辑是:在高分红的股票池里,优中选优,再剔除高波动的股票,最终构建一个能持续提供现金流且股价走势相对平稳的投资组合。

Wind数据显示,近十年红利低波全收益指数获得143%的收益率,而且回撤幅度也比较小,够稳健。

二、指数调出股与调入股名单
中证红利低波指数(H30269.CSI)成分股50只,本次涉及调整18只,力度不小。

从调出股振幅看,应该是超出了指数容忍标准,所以被移除了指数。
从调出和调入成分股看,减少了煤炭和银行、消费股,增加了能源、公用事业股,整体更稳健了。

截止12月6日,中证红利低波指数,调出股的最新股价与近一年内最高价平均下跌18.1%(VS调入股为6.21%),调出股近半年振幅(股票振幅=(当期最高价-当期最低价)/上期收盘价×100%)平均为24.4%(调入股为21%)。
三、调出股与调入股分红比例
中证红利低波指数会考虑公司连续三年的分红情况,并剔除分红率过高的企业,剔除EPS下滑的公司,以及波动率过高的企业。

从调出榜看,华旺科技24年分红率接近106%,亚太科技也达到96%,苏泊尔连续99%的分红率,确实有点过高,不太符合指数筛选规则。

从调入榜看,中国海油、美的集团、格力电器、内蒙华电分红感人,接近50%~60%,这次没有纳入奇怪的东西。

三、调出股与调入股分红比例
如果从股息率角度看,截至12月7日,调出股近12月股息率均值为5.0%(VS调入股均值5.10%)、TTM股息率均值为4.87%(VS调入股均值4.98%),股息率有提升。
调出个股中,兴业银行股息率7.81%、华旺科技8.25%,貌似遗憾。新纳入个股,格力电器、济川药业股息率超7%,也算是有所弥补。

从质量角度看,调出股加权扣非ROE均值为8.51%(VS调入股均值10.43%),新选股的质量有所提升。
剔除个股中,中文传媒ROE为负数,建发股份仅1.37%、淮北矿业不过2.39%、大秦铁路3.85%,剔除确实不错,苏泊尔被移除有些遗憾。新纳入高ROE的美的集团、格力电器、新奥股份、江中药业,有所弥补,也不错。

四、调出股与调入股估值基本面
从估值角度看,估值水平有所下降。根据核算,调出股平均PB-MRQ值约为1.85VS调入股均值为1.72,有一定幅度下降。

从Q3业绩同比来看,纳入股群体有明显改善。
数据统计显示,剔除股25年Q3平均收入下滑8.69%(VS纳入股平均下滑4.1%),同期每股净利润同比下滑18.85(VS纳入股平均增长2.18%)。

15号调整后,看看指数的股息率估值会否有新的大幅变化。
$红利低波ETF(SH512890)$ $中国海油(SH600938)$ $中国神华(SH601088)$ $红利低波ETF(SH510890)$
#滚雪球安睡计划# #星计划创作者# #星计划达人# #CPO概念走强,福晶科技创新高#
@今日话题 @雪球创作者中心 @ETF星推官