
2023年至2024年,三一重工的财务表现清晰地勾勒出一条穿越行业下行周期、并率先步入复苏轨道的路径。其核心特征是从 “国内筑底、海外对冲” 演变为 “内外共振、复苏确立”。
2023年,在国内工程机械市场深度调整的背景下,三一重工交出了一份“营收降、利润增、结构优”的答卷,展现了强大的经营韧性。
整体业绩:盈利能力的逆势提升
营业收入为740.19亿元,同比下降8.44%。下滑主要源于国内市场需求疲软,国内营收大幅下降31.97%。
归母净利润实现45.27亿元,同比增长5.53%;扣非净利润为43.88亿元,同比大幅增长40.35%。在营收承压时利润实现增长,凸显了盈利能力的改善。
销售毛利率显著提升至27.71%,同比上升3.67个百分点,为利润增长提供了核心支撑。
业务结构:传统主业承压,新兴力量萌芽
挖掘机械作为最大板块,收入276.36亿元(占比37.34%),同比下降22.71%,但表现仍优于行业整体。
混凝土机械收入153.15亿元(占比20.69%),同比增长1.55%,稳居全球第一。
起重机械收入129.99亿元(占比17.56%),同比增长2.60%,海外市场增速超过50%。
新能源产品开始贡献收入,电动及混动产品收入31.46亿元,氢能源产品收入1.3亿元。
区域结构:历史性转折,国际化成为压舱石
2023年最关键的转变是市场结构的根本性重塑。公司国际销售收入达到432.58亿元,同比增长18.28%,占总营收比重历史性地达到60.48%,首次超过国内收入。这有效对冲了国内市场的下滑,成为业绩的稳定器。
盈利质量与现金流:经营稳健,投资加大
公司经营活动产生的现金流量净额为57.08亿元,同比增长39.20%,净利润现金含量高达126.08%,盈利质量扎实。
值得注意的是,因投资活动现金流出增加,公司2023年自由现金流为-44.81亿元,表明其在周期底部仍在积极进行战略投入。
进入2024年,尤其是下半年,三一重工的财务数据显示出明确的复苏迹象,增长动力更为多元和强劲。
整体业绩:增速转正,利润弹性释放
2024年前三季度,公司营业收入578.91亿元,同比增长4.22%;归母净利润48.68亿元,同比增长19.66%,已接近2023年全年利润水平。
关键的第三季度,复苏势头加速:单季营收191.53亿元,同比增长19.40%;归母净利润12.95亿元,同比大幅增长96.49%。扣非净利润增幅更达到310.59%,显示主营业务盈利能力的强劲反弹。
业务结构:挖掘机引领复苏,新能源高速成长
挖掘机械收入303.74亿元,同比增长9.91%,重新成为增长主力,毛利率进一步提升至31.82%。
混凝土机械收入143.68亿元,同比下降6.18%,表现相对疲软。
起重机械收入131.15亿元,同比微增0.89%,毛利率大幅提升4.23个百分点至27.23%。
新能源产品收入40.25亿元,同比增长23%,增速显著,电动化产品市占率位居行业第一。
路面机械成为亮点,收入30.01亿元,同比增长20.75%,海外增速超过35%。
区域结构:国际化主导地位巩固
2024年,公司国际主营业务收入达到485.13亿元,同比增长12.15%,占主营业务收入的比重进一步提升至63.98%。亚澳、美洲、非洲区域均实现增长,其中非洲区域增速高达44.02%。全球化收入结构已非常稳固。
盈利质量与现金流:费用管控卓越,造血能力强劲
2024年第三季度,在毛利率28.32%(同比微降0.87个百分点)的情况下,销售净利率达到6.95%,同比提升2.89个百分点。这主要得益于卓越的费用管控,期间费用率合计下降6.63个百分点。
2024年前三季度经营活动现金流净额高达123.75亿元,同比激增151.74%,净利润现金含量达到248.56%,创下新高,表明公司回款能力极强,经营质量非常健康。
基于以上财务全景,可以清晰定位三一重工在2023-2024年所处的周期阶段:
2023年:周期底部与结构穿越
公司身处国内工程机械行业自2021年高点以来的下行周期底部。然而,凭借提前布局的全球化战略,成功将增长引擎从国内切换至海外,用国际市场的增长对冲了国内下滑,实现了“以空间换时间”的周期穿越。盈利能力的提升(毛利率、净利率)证明了其在成本控制和产品竞争力上的优势。
2024年:复苏拐点与成长新起点
2024年,特别是第三季度,财务数据确认了行业复苏拐点的到来。国内挖掘机销量增速连续转正,内需开始筑底回升。与此同时,海外市场继续保持稳健增长。
此时的三一重工已不再是单纯依赖国内基建周期的公司,而是一个**“海外市场主导+国内复苏弹性+新能源新增长极”** 的多元化成长主体。强劲的经营现金流和极低的费用率为其迎接新一轮增长储备了充足“弹药”。
结论:2023-2024年,三一重工成功穿越了行业下行周期,其财务表现的核心轨迹是从 “依赖国内”到“立足全球” ,从 “规模增长”到“质量增长” 。2024年的业绩复苏并非简单周期轮回,而是在更健康、更多元的业务结构基础上开启的新成长阶段。
三一重工2025年的战略蓝图,紧密围绕其核心的 “全球化、数智化、低碳化” 三大战略展开。这并非三个孤立的方针,而是一个以全球化市场开拓为引领、以数智化技术升级为引擎、以低碳化产品创新为突破的协同增长体系。在穿越周期、现金流充沛的基础上,公司正通过清晰的路径规划,将战略蓝图转化为具体的增长动能。
公司的全球化已进入深化运营与资源整合的新阶段,目标是实现从“产品出海”到“产业出海”的质变。
战略核心与组织保障:
公司将全球化视为 “紧急又重要” 的任务,推行 “集团主导、本土经营、服务先行” 的策略。其海外人员本地化率已接近70%,确保了市场洞察与运营的敏捷性。
研发上依托 “1+5+N”全球协同研发体系(中国总部+5大海外研发基地+N个市场触角),进行针对本地需求的正向产品开发。
制造上加速海外产能布局,除升级美国、德国工厂外,在印尼、南非、土耳其等地新建工厂,以贴近市场并应对潜在贸易风险。
市场布局与增长重点:
巩固基本盘,优化结构:海外市场已成为业绩绝对支柱。2025年上半年,海外销售收入达263.02亿元,占主营业务收入比重历史性突破60%(达60.26%),利润贡献占比甚至更高。
聚焦高增长新兴市场:公司将亚太(除中国外)、非洲、中东和南美洲等新兴市场作为关键拓展领域。管理层曾预计,中东、亚太和非洲市场销售额将增长20%,南美洲增长25%。
攻坚高端成熟市场:在欧美市场,计划实现超过**20%**的增长,并通过印尼、印度等海外产能布局,灵活应对美国市场的高关税挑战。
长远愿景:公司希望未来10年内海外收入达到千亿元目标。根据2025年全球工程机械制造商50强榜单,三一重工以106.55亿美元的销售额位列全球第5位,全球市场份额约4.6%,对比巨头(如卡特彼勒15.9%),提升空间巨大。
数智化战略贯穿研发、制造、产品与运营全流程,旨在系统性提升效率并开辟新业务增长点。
智能制造夯实根基:公司致力于构建以制造运营管理平台(MOM)为核心的数字化工厂“智能大脑”。截至2025年上半年,三一集团已在全球建成33座灯塔工厂。其智能制造的未来愿景是 “线上大模型,线下机器人,孪生元宇宙,协同区块链”。
智能产品创造价值:
无人化施工:在路面施工领域,其无人摊压机群已实现规模交付并创造多项纪录。
产品“机器人化”:公司已创建中国遥控挖掘机第一品牌,并细化打造了20多个品类的 “挖掘机机器人战队” ,计划让每个产品都具备单机智能及机群协作能力。
智能矿山:明确的第二增长曲线:
战略定位:公司将矿山机械视为重要的中长期利润增长极,计划单独拆分矿挖子公司以聚焦资源。
技术产品:聚焦无人驾驶、智控系统,已实现100-400吨级矿用挖掘机技术成熟,其中400吨产品填补了超大吨位空白。
量化目标:公司给出了清晰的收入指引——2025年矿用挖掘机销售额目标20亿元,并规划2026年达35亿元,2028年提升至60亿元。公司认为,矿山机械规模化后的后市场(服务、配件等)规模将是主机销售空间的2-3倍,潜力巨大。
低碳化战略以电动化、氢能化为具体抓手,旨在引领行业能源变革,并已形成实质性的收入贡献和市场份额领先。
电动化:全场景布局与市场领先:
技术路径:确立 “三横八纵” 布局。“三横”即纯电、混动、氢燃料三条技术路线并行;“八纵”覆盖电驱、电控、电池等八大关键技术领域。
市场表现与目标:2024年公司已上市80多款新能源产品。在多个细分市场已占据领先地位:2025年1-11月,其充电牵引车市场份额19.64%,充电自卸车市场份额20.93%,充电型混凝土搅拌车市场份额高达33.80%,均排名第一。
销量预测:据券商预测,到2025年,三一电动车辆(含搅拌车、渣土车)销售2.5万辆,电动工程机械(含挖掘机和装载机)销售1.2万台,整体市占率约31%。
氢能化:从装备制造到系统集成:
业务载体与产品:主要由子公司三一氢能推进,已形成覆盖圆形槽、方形槽、PEM槽及BOP系统的“3+1”产品矩阵。
项目突破:2025年交付了全球最大的9600Nm³/h多合一制氢BOP系统,应用于“中煤10万吨液态阳光项目”。2025年1-7月,在央国企标杆项目中标总量达123MW,稳居行业前列。
应用场景:重点突破氢化工、氢冶金、氢交通三大场景,并投运全国最大的“制加氢一体站”。集团层面,氢能技术已反哺工程机械主业,2023年氢能源产品实现收入1.3亿元。
总结而言,三一重工2025年的增长路径清晰且相互协同:以全球化的深度运营开拓市场空间,以数智化的矿山等解决方案挖掘利润深度,以低碳化的产品创新定义未来竞争规则。 公司正朝着其设定的未来3-5年营收年复合增长率(CAGR)15% 的目标,依托这三大战略支柱稳步迈进。
在成功穿越行业周期并构建“海外主导+内需弹性+新能源新极”的多元结构后,三一重工已进入一个全新的竞争阶段。其面临的不仅是国内市场的复苏博弈,更是全球范围内与顶尖对手的综合实力较量。本部分将基于关键财务与经营数据,剖析其与国内主要竞争对手的格局,并明确其核心优势与潜在短板。
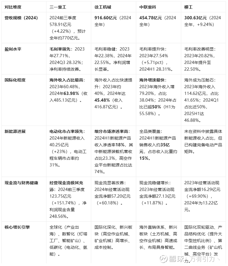
以徐工机械、中联重科、柳工为代表的国内头部企业,同样在周期中调整结构,并呈现出不同的发展路径。下表综合了各公司关键数据,勾勒出当前的竞争态势。

格局小结:国内工程机械行业已形成“一超多强”的头部竞争格局,但发展路径出现分化。徐工机械在营收规模上保持领先,且在高空作业机械等细分领域的新能源化转型极为深入。中联重科凭借独特的“端对端”直销模式,海外收入占比提升速度最快,势头迅猛。柳工则依托扎实的国际化基础与产品优化,实现了稳健的盈利改善。三一重工在盈利质量、海外收入绝对占比以及电动化整体市占率上展现出领先优势。
基于财务表现与战略布局,三一重工在当前的竞争中凸显出以下几项关键优势:
全球化深度与盈利质量领先,抗周期能力构筑护城河。三一的国际化已从“产品出口”升级为“产业与资本出海”,2024年63.98% 的海外收入占比在国内同行中绝对领先,且海外毛利率(29.72%)显著高于国内业务。这不仅平滑了国内周期波动,更带来了更高的盈利水平。同时,公司极致的现金流创造能力(2024前三季度经营现金流123.75亿元)为其在全球进行战略投资、价格竞争或技术研发提供了充足的“弹药”,这是穿越长周期最坚实的财务基础。
电动化先发优势与全产业链布局,锁定绿色转型赛道主动权。公司不仅是国内工程机械电动化的倡导者,更是市场占有率的领导者。2024年电动工程车辆整体市占率约31%,在电动搅拌车、起重机、挖掘机等多个细分品类稳居第一。更为关键的是,其“三横八纵”技术路线覆盖电动、氢能等多个能源路径,并已实现氢能装备(如制氢系统)的商业化落地与反哺(2023年氢能产品收入1.3亿元)。这种从产品到能源解决方案的全产业链布局,使其在行业低碳转型中占据了技术定义和标准制定的有利位置。
数智化制造与智能施工解决方案,形成差异化竞争壁垒。通过建成33座灯塔工厂,三一在智能制造端实现了成本与效率的优化。更重要的是,其将智能化延伸至产品端与施工场景,如无人摊压机群、遥控挖掘机已实现规模交付,并将矿山机械明确定位为“第二增长曲线”,提供智能矿山整体解决方案。这种“制造智能化+产品智能化+场景智能化”的融合,使其超越单纯的产品销售,向高附加值的解决方案服务商转型,构建了差异化的竞争壁垒。
在激烈的全球竞争中,三一重工也面临来自内外部的挑战与相对短板:
营收规模与绝对龙头地位面临挑战。尽管盈利质量高,但从营收规模看,徐工机械2024年营收已突破900亿元,在三一重工之上。在部分传统优势板块如起重机械,面临中联重科(起重机械为其最大业务板块)的稳固竞争;在土方机械领域,需与卡特彼勒、小松等全球巨头以及徐工、柳工等国内对手多线作战。如何在国内市场复苏中收复份额,并在全球市场进一步提升份额(当前全球份额4.6%),是规模增长的关键。
在新兴细分市场的深度与声量有待加强。对比竞争对手,三一在新能源产品收入的披露口径上相对笼统(合并披露电动、混动、氢能收入),而徐工机械则明确披露了高空作业平台74%、装载机23.3% 等具体品类的新能源渗透率,在细分市场建立了更强的品牌认知。此外,在高空作业机械这一高速增长的赛道上,徐工(徐工消防)和中联重科均已形成相当规模,三一在该领域的市场存在感和竞争力相对不突出。
全球品牌影响力与高端市场突破仍是长期课题。虽然海外收入占比最高,但区域结构上,其增长主要来源于亚澳、非洲、美洲等,在欧美高端市场的突破仍需时间。对比全球第一的卡特彼勒(2025年全球份额15.9%),三一在品牌价值、全球渠道深度、后市场服务体系以及大型矿用设备等高端产品线的竞争力上仍有明显差距。从“中国龙头”迈向“全球顶级品牌”,需要持续的技术创新、本地化运营和品牌建设投入。
综上所述,三一重工凭借在盈利质量、全球化深度、电动化领导力及智能化布局上建立的综合优势,在国内同行中处于领先地位,并具备了参与全球顶级竞争的核心能力。其当前的主要挑战在于如何将高质量增长转化为更大的营收规模与市场份额,同时在更多新兴细分市场构建领先优势,并最终完成在欧美高端市场与全球品牌巅峰的突破。其充沛的现金流和清晰的“全球化、数智化、低碳化”战略,为应对这些挑战提供了清晰的路径和资源保障。
基于公司当前的周期位置、战略蓝图及竞争格局,其面临的风险敞口主要集中于宏观周期、海外运营、战略转型及内部财务四个维度。公司已构建起一套结合战略调整、运营优化与金融工具的综合风险对冲体系。
风险识别与量化:
国内市场需求疲软:工程机械行业与国内基建、房地产投资强相关。自2022年进入调整期,国内营收从2021年峰值787.14亿元持续萎缩,2024年已降至295.22亿元,不足巅峰时的四成。挖掘机等核心产品国内销量连续两年下降超两成。
业绩与估值承压:受周期下行影响,公司营收从高点回落,股价自2021年高点至2025年11月已下跌约52%。
对冲措施与效果:
全球化对冲:核心策略是将增长重心转向海外,以抵消国内周期下行。2023年海外收入占比达60.48%,2024年进一步提升至63.98%,成为业绩绝对压舱石。2024年上半年海外销售收入同比增长66.5%,有效平滑了国内业绩波动。
经营质量转向:在行业下行期,公司将经营重点从规模转向盈利与现金流,执行“控风险、抓机会、降成本、选人才”策略。2023年在营收微降的情况下,通过费用管控实现了净利润增长,展现了盈利韧性。
现金流管理:严控信用销售,提高全款比例,从源头控制应收账款风险。2024年上半年回款率环比大幅提升,实际坏账率降至极低水平。2024年前三季度经营现金流达123.75亿元,同比增长151.74%,为周期底部提供了充足安全垫。
风险识别与量化:
地缘政治与贸易壁垒:全球贸易保护主义抬头,公司面临关税壁垒、反倾销调查及本土化生产带来的成本压力。例如,其在印尼的关联公司曾因涉嫌违反反垄断法被处以高额罚款。
汇率波动风险:海外收入占比高,持有大量外币资产及收付汇,汇率波动直接影响财务表现。2023年,公司因远期外汇合约损失导致投资收益为负。
市场竞争与增长持续性:在欧美市场直面卡特彼勒、小松等巨头,在品牌、渠道方面存在差距。海外收入增速已从2021年的76%显著放缓至2023年的18%,部分增长得益于特殊地缘机会(如俄罗斯市场),持续性存疑。
对冲措施与效果:
市场与产能多元化:
策略:将全球分为六大区域,规划各区域营收占比不超35%。加速在印度、美国、德国、印尼等地建设生产基地,实现“就近生产、就近销售”。例如,印度工厂本地采购率超70%,有效规避关税。
效果:2024年上半年,非洲市场营收同比大增66.71%。多元化布局降低了单一市场波动冲击,海外工厂在贸易摩擦中承接了转移订单。
金融工具对冲汇率风险:
策略:董事会批准开展远期外汇交易、利率掉期等金融衍生品业务,严格匹配实需,旨在锁定成本与收益,非用于投机。
效果:目标将汇率风险控制在2%以内。该措施已成为制度化的风险管理工具。
深度本地化与合规体系前置:
策略:
组织本地化:海外员工本地化率超70%,优先招聘本地合规与法律人才。
合规体系:建立“双线汇报”机制(区域合规岗向区域总裁和总部双向汇报),聘请国际律所,将合规嵌入业务流程。
生态融合:通过共建学院、绿色工厂等履行社会责任,提升本地接受度。
效果与教训:深度本地化使三一在印度等市场成功扎根。印尼反垄断罚款事件是一次深刻教训,促使公司全面强化全球合规风控体系,从“支撑业务”向“引领规范业务”升级。
风险识别与量化:
市场竞争与盈利压力:电动化赛道竞争激烈,面临传统对手(中联、柳工)和新兴企业(博雷顿)的双重挤压,价格战可能侵蚀毛利率。2023年公司研发费用同比降低15.28%,与竞争对手增加投入的趋势形成对比。
供应链与成本风险:电池占电动挖掘机总成本约45%,碳酸锂等原材料价格波动剧烈。氢能产业链不成熟,基础设施薄弱,成本高昂。
技术路线与投入风险:技术快速迭代,存在现有资产技术过时的风险。转型需要持续巨额投入,与主业周期下行形成财务平衡压力。
对冲措施与效果:
多技术路线并行与全产业链布局:
电动化:快速推出产品,电动搅拌车销量市占率连续三年第一,2023年电动化产品收入31.46亿元,形成先发规模优势。
氢能:不止于造车,向上游制氢装备延伸。2024年推出全球最大单体氢电解槽(3000标方/小时),并建成国内最大绿电制氢加氢一体站,探索“氢油同价”商业模式,2023年氢能产品收入1.3亿元。
“数智化”降本与全球化拓展:
智能制造:通过灯塔工厂提升效率,人均产值达行业平均2.9倍,降低制造成本。
全球市场同步:电动重卡已进入印尼、阿联酋等40多国,氢能业务通过澳大利亚订单实现破局,分散单一市场风险。
供应链自主与产业协同:
在风电领域,因自产叶片等核心部件保障了供货。在重卡领域,带动本地供应链,零部件本地化率达60%,降低成本并助力整体出海。
风险识别与量化:
应收账款与存货风险:应收账款周转天数从2020年约70天拉长至2024年的超过120天,回款能力下降,坏账风险增加。存货周转率走低,存在积压风险。
盈利能力与资产效率:尽管净利率提升,但反映整体资产盈利效率的投入资本回报率(ROIC)在2024年仅为5.88%,连续多期低于7%。
原材料价格波动风险:钢材、锂电池原材料(如碳酸锂)价格波动直接影响生产成本。
对冲措施与效果:
强化信用销售管控与现金流管理:如前所述,提高全款比例,严控成交条件。2024年经营现金流大幅改善,净利润现金含量高,为应对风险提供了资金保障。
原材料价格风险管理组合拳:
策略:建立“内部降本增效(规模效应、技术改造)+ 供应链战略合作 + 金融工具套期保值”体系。
具体措施:对钢材实行招标比价;对碳酸锂等开展期货套期保值业务。
效果:2025年上半年,钢材成本占总成本约35%,同期钢材均价同比下降8.2%,仅此一项就节省约8亿元成本。2023年至2025年前三季度,公司毛利率保持稳定甚至提升,表明成本控制有效。
三一重工的风险管理已从被动应对转向主动的系统化布局。其核心逻辑是:以“全球化”分散宏观与地域风险,以“数智化”提升运营效率与成本韧性,以“低碳化”进行长期战略卡位,并以严格的财务风控和金融工具作为底层保障。从效果看,这套体系在2023-2024年成功支撑公司穿越国内行业低谷,海外业务成为增长支柱,新能源转型取得实质性突破。然而,印尼合规事件、研发投入波动、资产效率偏低等问题,提示其风险管控仍需在动态中持续优化与强化。
基于公司2024年的经营表现与明确的战略规划,本章节将对三一重工未来3-5年的增长潜力进行量化情景测算,并在此基础上提出综合性的投资评估与建议。所有测算均严格依据公司披露的目标、券商预测及历史财务数据,不进行无依据的外推。
我们以2024年财务数据为基准(营收约770亿元,其中国际收入485.1亿元,新能源收入40.3亿元),结合公司公布的各业务线具体目标,进行分项测算。
现状与目标:2024年国际收入占比已达63.98%,利润贡献超70%。公司提出未来10年海外收入达到1000亿元的长期目标。
量化测算:
基准情景:假设海外收入以略高于公司整体增速(15% CAGR)的速度增长,按18%的年复合增长率测算。以此推算,2025年海外收入可达约572亿元,2028年(即4年后)海外收入将接近940亿元,稳步迈向千亿目标。
关键驱动:全球市场份额从约4.6%(2025年数据)向小松(约10%)、卡特彼勒(15.9%)看齐的广阔空间。新兴市场(亚澳、非洲、南美)的双位数增长与欧美高端市场的持续突破是主要动力。
现状与目标:2024年新能源产品收入40.3亿元,同比增长23%。公司在电动搅拌车、自卸车等多个细分品类市占率位居行业第一。券商预测2025年公司电动车辆销售2.5万辆、电动工程机械销售1.2万台。
量化测算:
收入预测:鉴于新能源业务处于高速渗透期,假设其收入增速维持在25%-30% 的较高区间。以此推算,2025年新能源业务收入有望达到50-52亿元,到2028年收入规模可望突破100亿元,成为百亿级业务板块。
市场空间:浙商证券预测,到2025年,主要工程机械的电动化产品渗透率将达25%,公司凭借全产业链布局与先发优势,有望维持并扩大其在多个细分领域的领先市场份额(目前电动搅拌车市占率超33%)。
现状与目标:公司明确将矿山机械定位为第二增长曲线,并给出了清晰的收入指引:2025年矿挖收入目标20亿元 → 2026年35亿元 → 2028年60亿元。
量化测算:
直接采用公司指引,矿山业务收入将从2025年的20亿元增长至2028年的60亿元,3年复合增长率高达44%,是增速最快的业务单元。
潜在价值:矿山机械规模化后,其后市场(服务、配件)规模预计是主机销售的2-3倍,这意味着到2028年,围绕矿山业务的整体价值空间可能高达120-180亿元。
传统主业(挖掘机、混凝土机械、起重机械等):预计将随国内行业周期复苏实现稳健增长,并受益于公司灯塔工厂带来的成本优化与毛利率提升。
氢能业务:作为长期技术储备与潜在增长点,2023年已实现收入1.3亿元。随着全球最大制氢BOP系统等标杆项目交付,该业务有望从示范走向规模化,但短期对整体收入贡献相对有限。
整体增长汇总:
基于上述分项测算,三大增长引擎(全球化、新能源、矿山)将提供明确增量。
叠加传统业务的温和复苏,公司提出的 “未来3-5年营收复合增长率(CAGR)15%” 的目标具备扎实的业务支撑。以2024年为基期,按15% CAGR测算,2028年公司营收规模将超过1350亿元。
基于“周期穿越能力已获验证、增长路径清晰量化、财务安全垫丰厚”的核心判断,我们对三一重工作出以下投资评估与建议。
α与β双击:公司正同时享受行业复苏(β) 与 “三化”战略带来的超越行业的成长(α)。海外市场成功对冲国内周期,且成长空间巨大;电动化与矿山机械开辟的全新赛道,使其摆脱对传统周期的高度依赖。
盈利弹性充足:2024年前三季度经营现金流123.75亿元(同比+151.7%),净利润现金含量高达248.6%,为战略扩张提供充足“弹药”。随着收入规模增长和数智化降本增效,期间费用率(如2024Q3已同比下降6.63个百分点)有望进一步优化,利润增速将大概率高于收入增速。
估值具备安全边际:当前股价已部分反映国内周期筑底预期,但对于海外市占率持续提升、第二曲线爆发性增长以及现金流创造能力大幅改善的长期价值,市场定价可能仍不充分。
投资建议的落实需持续跟踪以下关键指标与风险点:
正面跟踪指标:
海外收入占比与增速:持续验证其全球化战略成效,关注在欧美高端市场的份额突破。
新能源产品月度销量与市占率:确认电动化领先优势的稳固性。
矿山机械订单与收入确认:跟踪第二曲线目标的达成进度。
毛利率与经营现金流:观察成本管控与盈利质量的变化。
主要风险与应对:
国内复苏不及预期:尽管海外已成主导,但国内需求若持续疲软仍会影响整体增速。需关注基建投资与房地产政策。
海外运营风险:包括地缘政治、贸易壁垒、汇率波动等。公司虽通过全球产能布局(本地化率70%)和金融工具对冲,但仍需密切关注。
新业务拓展风险:矿山机械、氢能等新业务面临市场竞争、技术迭代和客户验证的不确定性。
原材料价格波动:钢材等大宗商品价格上涨可能侵蚀毛利率。公司通过集中招标、期货套保等方式管理,需跟踪其效果。
结论:三一重工已从一家强周期性的中国工程机械制造商,成功转型为具备全球竞争力、成长路径清晰的国际化高端制造企业。其未来增长由清晰的量化目标驱动,且财务结构健康。对于长期投资者而言,当前是布局其“全球化深化”与“新产业爆发”双重逻辑的较好时机。建议采取“核心配置,长期持有”的策略,并密切跟踪上述关键指标以动态评估风险收益比。
个人见解,请理性讨论,非投资建议。