$ST中迪(SZ000609)$ $ST板块(BK0400)$ $C摩尔-U(SH688795)$
ST板块抱团迪王,科创抱团摩尔,资金初步共识。
做中线的策略建议:请把子弹留在左侧跌停位,不是跌停不进,只要稳住了,就能圆孤或V上到右侧或震荡向上
一批批的都是滑头,8.5的,7.5的,7元的,6元的5元的,这样说对持股的极不友好
st达到冰点,搞得不得不温习下公司法及中迪章程
1、昨天董秘人家出来表明自己的控股股东地位和撮破那些空方谣言,算负责任表现。如果有预期房产贴息政策,你中迪明年的16.37亿存货房子必须全部处理,中迪可以获预期1600万一3200万收入,再怎么样,明年房子还得全卖掉处理掉。
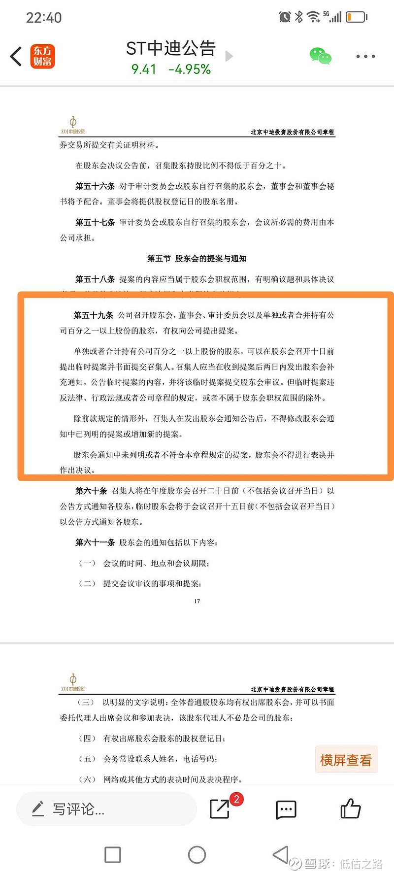
2、中迪6名董事含二名独立董事和职工董事的结构,看了下中迪章程百分之一股份就可以提名董事和独立董事
百分之一股份表决权就可以招开临时股东大会
所以确定好了人选后正常召开就好,因为除了23.7的表决权,中迪不存在3%以上的存量股东,不会有任何意外的情况发生
3、另外现在董事会的几乎所有决策几乎按章程都得经过股东大会表决,因为净资产少,自己去看图片
所以这公司几乎已由天微实际把控
大家可以去补下面图片的内容
上传失败!重新上传





