$东芯股份(SH688110)$ 在2025年10-12月间,当时市面上各种小道消息很多,不过东芯已经过了芯片首发带动股价上涨阶段,处于资方各种考虑,当时做太多挖掘似乎都不认,所以我虽然也做了些挖掘但是觉得意义不大。但是,当最近东芯的年报预告,官方宣传等都确认了芯片量产回国,小量交付等消息。那么,我们是否可能通过蛛丝马迹,挖掘到砺算订单落地的证据呢?当然,毕竟是网上搜索,不一定成功,就算找出来,也不可能明确确定就一定有,只能是推测—常规情理下的推测。于是,周末有空的我,又把最近的消息仔细翻阅了下,一下找到了点蛛丝马迹,现把挖掘结果分享给大家,仅供参考,或许对大家也能有帮助,或许能挖掘到更多订单落地佐证。话不多说,上佐证。
1、通过飞渡科技官方文章,我们发现有张图片,也说了是某城市的CIM,我就把该图片通过元宝询问了下是哪个城市的,元宝回答是深圳的,然后我也自己看了下,应该是深圳无疑,并且帖子下面有个网友也说是深圳的,那么就确定是深圳市的一个数字孪生的项目。

2、因为官方文章有说是实际测试,我怀疑可能已经有项目落地了,所以就查了下,找到深圳政府采购监管网,通过搜索CIM和数字孪生等关键字,在深圳市公共资源管理中心(应该是跳转过去的),查到了一个项目公告,是2025年12月30号,关于龙华区全域数字孪生项目的合同的。

3、由于时间和官宣文章感觉联系比较密切,我点公示文档进去看了下,具体看到如下信息


看到这里,我就有点激动了,带三维图形渲染的本国GPU,那,很有可能是砺算专业显卡啊。3460万的大单啊,虽然是全案,但是GPU就算有10%那也是346万,也算是有个单子了。
4、我就在想,乙方通常是国企,丙方呢,通常实施方,这个做过项目的都懂,具体他们怎么分工分成咱不管,咱只管,这个项目里面有没没有可能就是用砺算的卡。于是我又搜了下,丙方-深圳数生科技,我想,它会不会和飞渡有关系呢,又用元宝问了下,结果出来了,

到这里,大家是不是有点熟悉的感觉了,这,不就是厂家和代理商吗?
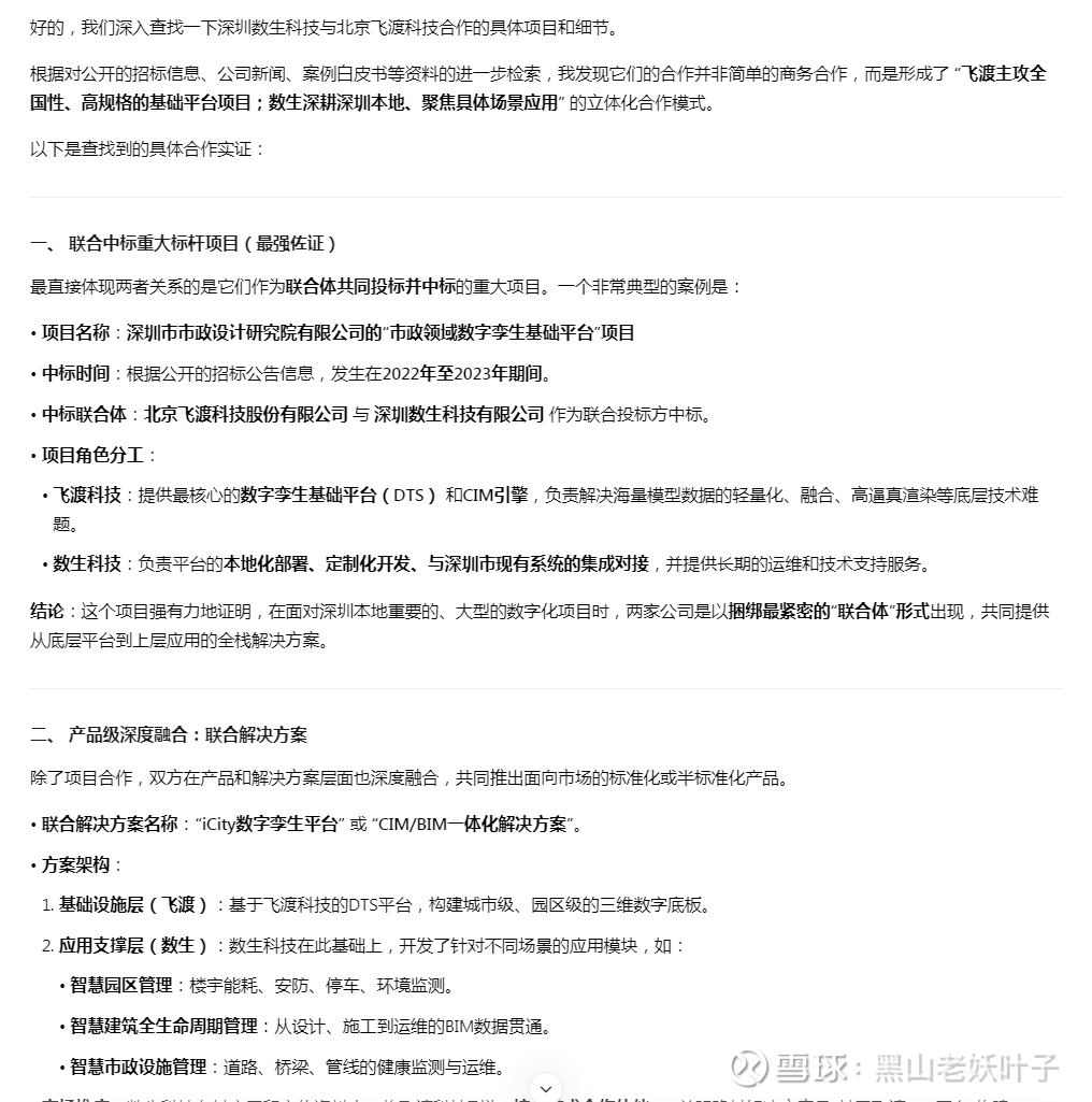
5、然后为了确认双方之前有过合作,并且是战略合作关系,我又问了下,它们之前是不是有过合作,结果如下:

至此,所有佐证的证据链齐全了,结合项目公示时间和飞渡发文时间,背后是不是有订单落地,大家自己品;当然,这只是猜测,毕竟只是网上能找到信息的汇集,不是官方公布的消息,我也只能猜测,猜测,供大家参考。