最近央视各频道,央视微博财经新闻,全国各大知名媒体都在播放关于储能行业“缺芯潮”,那有好几个朋友问到,电池这个行业,中国已经很成熟了呀,新能源车上千万台,每年数万亿的销售收入,电池也没见短缺呀,为啥那生产线不能马上用来生产储能电芯呢?今天趁着放假,和大家一起学习一下:同样都是锂电池,为什么新能源车的电池和储能电池的生产线有不同,我想很多人都会有这个疑问?这里我们就来介绍一下它们之间的区别。
虽然储能电池和动力电池通常都基于锂离子技术(比如磷酸铁锂或三元锂),但由于它们的应用场景和要求截然不同,因此在设计、性能和寿命上有着显著的区别。
简单来说,可以用一个比喻来理解:
动力电池——像是短跑运动员:追求爆发力、速度和敏捷性(高功率、高能量密度)。
比如现在的很多电动汽车电池都能快充,慢充需要8h,快充仅需30min就能充满。
储能电池——像是马拉松选手:追求耐力、稳定性和成本效益(长寿命、高安全、低成本)。
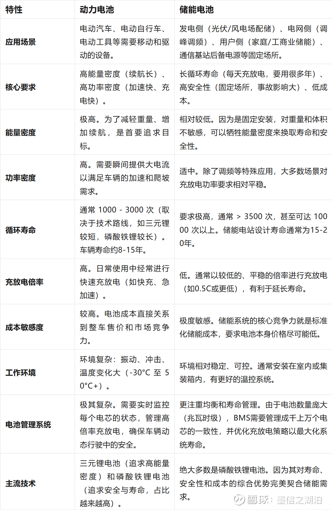
下面我们从几个维度进行详细对比,请看下面的表格:

因为特性的差异,需要企业的实力去保证电池的品质,这里实力比较强劲的企业:宁德时代,亿纬锂能,国轩高科等;
虽然动力电池和储能电池有很多的不同之处,但电芯的核心原理都是一样的,都是正极、负极、隔膜、电解液组成。但在设计和选材上会有较大的差别。
其中正极企业里$湖南裕能(SZ301358)$ ,德方纳米,容百科技,当升科技都是实力派哦;
其中负极企业里$璞泰来(SH603659)$ ,贝特瑞,杉杉股份,中科电气都是核心哦;
其中隔膜企业恩捷股份,星源材质,中材科技,是非常有实力的哦;
其中电解液企业天赐材料,多氟多$天际股份(SZ002759)$ ,就是电解液三强哦
例如:动力电池需要大倍率充放电,那它就需要选择导电性更好的正极材料,同时材料的D50尽可能更小,同时在配方中添加CNT等导电剂提升性能。另外,为了追求大倍率,压实密度和面密度就不能做得太大。
我们当前储能电芯大多以280Ah、314AH为主,而基本是以叠片为主。而动力电池,既有卷绕的(圆柱和方形),也有叠片的(方形)。
所以大家在投资储能电池企业的时候,要关注到上述的特征,不要跑的太偏哦!
同时相信全国各大企业都全力已付的加入产能提高的大军里,相信要不了太久,大家就会满足蓬勃发展的储能行业