
掘金握先机,关注@春华财智
业绩概述:知乎 2025 年第三季度实现总营收 6.59 亿元(RMB),同比下滑 22%;非公认会计准则(Non-GAAP)经营亏损同比收窄 16.3% 至 7350 万元,经调整净亏损 2100 万元;收入结构以付费会员业务为主(3.86 亿元,占比 58.5%),营销服务(1.89 亿元,占比 28.7%)及其他业务(8390 万元,占比 12.8%,含职业教育重分类)为辅。运营端,月均付费会员 1430 万(环比增 8.1%),日活用户时长连续 6 季度双位数同比提升,AI 核心产品 “知乎直答(ZHIDA)” 渗透率超 15%(同比近 4 倍),现金及等价物等储备 45.8 亿元,全年 Non-GAAP 盈利目标明确。
亮点与隐忧:亮点在于 AI 与社区融合成效显著(直答渗透率高、AI 辅助创作工具落地),经营效率持续提升(亏损收窄、成本优化)且全年盈利路径清晰;隐忧为营收同比仍处下滑区间(营销服务、付费会员收入同比均降),付费会员业务仍处调整期,暂未明确触底信号。
会议基本信息
时间:2025 年 11 月 25 日;形式:电话会议 + 直播录制,参会者初始仅可旁听,后续设问答环节。
主持人(发言人 1)介绍会议流程后,移交至知乎投资者关系总监(发言人 3,Yolanda)。
合规与数据说明
前瞻性陈述提示:本次讨论含符合《美国私人证券诉讼改革法案》“安全港” 条款的前瞻性陈述,存在固有风险与不确定性,实际结果可能与表述存在重大差异,风险细节详见公司向美国 SEC 及香港联交所提交的公开文件,公司无义务更新前瞻性陈述(法律要求除外)。
财务指标说明:讨论将同时涉及 GAAP(公认会计准则)与 Non-GAAP 指标,Non-GAAP 指标与 GAAP 指标的调节表详见当日发布的盈利报告。
直播回放:会议录像可在知乎 IR 官网(IRTTRUFU.com)查看。
代发言说明:知乎创始人、董事长兼 CEO 周源(Zhou Yuan)因培训委托 Victor Zhou 以英文代读预先准备的发言,提示 Victor 仍在成长中,感谢参会者耐心。
核心成果:结构优化举措持续生效,商业变现与社区健康实现平衡,成本控制严格,运营效率提升,第三季度 Non-GAAP 经营亏损同比收窄 16.3%。
社区生态:月活跃用户(MAU)环比微增,日活用户时长(Daily Time Spent)同比、环比双升,核心用户留存率提升,用户与创作者活跃度高,平台高质量内容供给稳定。
内容供给:AI 领域成核心增长极
数据表现:第三季度日均高质量内容创作同比增超 25%,AI 相关专业内容同比增超 30%(因中国 AI 技术与应用快速发展,知乎成为工程师、研究者分享与讨论的核心平台)。
内容覆盖:AI 内容涵盖深度技术分析(如 Mini Max 与 Moon Shot AI 关于 “高效注意力机制” 的技术辩论,引发知乎热烈讨论,凸显中国大语言模型(LLM)创新的多样性)、创新产品应用、行业趋势、个人成长、职业发展等。
内容治理:持续优化内容治理机制与推荐算法,强化 “可信内容” 竞争力,使知乎成为 AI 创新 “解读、验证、分享” 的首发平台。
创作者生态:专业与中腰部创作者双增长
核心数据:第三季度日活高质量创作者(High-Tier Creators)同比、环比显著增长,认证荣誉创作者(Verified Honored Creators)同比增 29%。
创作者群体:汇聚 1600 万持续学习者(Continuous Learners)、356 万科技与 AI 领域熟练创作者(Proficient Creators in Science and AI)、15 万生态建设者(Ecosystem Builders),这类创作者不仅为 AI 内容生态提供高质量输入,还具备成为企业服务提供商的潜力;人文社科领域创作活跃度同样强劲。
创作者扶持活动:9 月推出 “共益共创计划(Co-benefit Co-creation Initiative)”:联合阿里巴巴基金会(Alibaba Foundation)、腾讯慈善基金会(Tencent Charity Foundation)、壹基金(One Foundation)、绿色和平(Greenpeace)等机构,携手心理学家、医学专家、作家,生成残疾权益、心理健康、环保等领域高质量内容,总浏览量超 8000 万。举办 “2025 知乎人文季(2025 Zhu Humanity Season)”:线上线下结合汇聚创作者,吸引近 30 位有影响力的创作者参与,推动人文领域创作活跃度环比增 7.5%,话题浏览量达 582 万,强化知乎专业影响力与文化价值。
产品体验优化:创作、社群、AI 多维度升级
创作工具:“Idea” 工具支持高质量创作者的知识表达,同时赋能中腰部创作者(Meteor Creators)生成多样化短内容,推动日均内容量环比增 21.7%、互动量环比增 33.1%。
社群产品:“Circles(圈子)” 作为兴趣聚合空间,第三季度日均浏览量环比增长超 2 倍。
AI 产品升级:知乎直答(ZHIDA):进化为 “Magnetic Mode”,搜索结果更精准智能;升级为 “深度思考与创意伙伴”,可理解用户需求、执行多步推理、整合研究 / 学习 / 创作场景的信息。AI 可信度提升:AI 生成内容(AIGC)会标注 “可信创作者” 归属,在推理阶段引用验证知识,大幅减少 “幻觉(Hallucination)”,强化创作者在生成式 AI 领域的影响力,奠定知乎 “可信内容提供商” 的差异化优势。
整体营收与战略方向
总营收:6.59 亿元(RMB),核心思路为 “依托核心优势探索新变现路径”,兼顾短期恢复与长期增长。
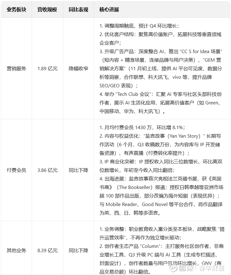
分业务详细表现

业务调整说明
职业教育:从 “独立业务” 转为 “创作者生态支撑”,核心是 “依托创作者基础发展 Column 产品”,不再追求规模扩张,聚焦运营效率提升,目前已实现盈亏平衡。
总运营费用:5.035 亿元(RMB),同比降 19.4%,核心因 “成本结构优化 + 关键领域资源合理分配”。销售与营销费用:3.301 亿元,同比降 14.9%(严控推广支出 + 优化人员相关费用);研发费用:1.144 亿元,同比降 36.2%(研发 productivity 与效率提升);一般及行政费用:5900 万元,同比微增(基本持平)。
毛利率:61.3%,同比降 2.6 个百分点(主要因收入结构调整)。
GAAP 净亏损:4670 万元(RMB),上年同期为 900 万元;
Non-GAAP 经调整净亏损:2100 万元(RMB),上年同期为 1310 万元;
现金储备:截至 9 月 30 日,现金及等价物、定期存款、受限资金、短期投资合计 45.8 亿元(RMB),较 2024 年末 49 亿元略有下降,但流动性充足。
Q3 回购:在公开市场回购 3100 万股 A 类普通股(合计 6600 万美元),通过受托人回购 2250 万股 A 类普通股(合计 3450 万美元);
回购逻辑:当前市值显著低于账面现金,未来将继续保持 “美股中概股中回购活跃” 的定位。
核心目标:2025 年实现历史首次全年 Non-GAAP 盈利;
战略思路:强化变现能力,依托 “高质量内容 + 创作者专业度 + AI 创新” 探索新收入模式,聚焦可持续高质量增长。
提问原文翻译:“管理层晚上好,谢谢接受我的提问。我的问题是能否请管理层分享一下公司在 AI 方面的进展?比如知乎直答(ZHIDA)最新的使用渗透率怎么样?我们在 AI 和社区融合的方面近期还有哪些进展的体现?谢谢。
管理层回答(周源):“首先抱歉,我前几天感冒了,声音还没完全恢复,也希望大家注意身体。知乎直答(ZHIDA)是我们应用层的核心产品之一,其使用量与渗透率持续增长 —— 第三季度渗透率已超 15%,是去年同期的近 4 倍。这既体现了我们的 AI 能力在社区场景中持续提升,也证明‘AI + 社区’的融合升级方向获得了用户认可,让我们更有信心在更多社区场景中推进这一模式。
接下来分享近期进展与计划:
搜索场景:11 月底(本季度末),ZHIDA 将完成对全量用户的综合搜索 AI 能力补充,新搜索结果将包含 ZHIDA 生成的内容;同时,社区内跨主题内容聚合、热点趋势总结等功能也将上线,ZHIDA 将从‘二级入口’升级为‘一级入口’,进一步提升 AI 在社区的渗透率。
创作场景:我们为创作者提供了更强的 AI Copilot 辅助工具 —— 本季度在‘创作助手’中上线了智能标题、内容纠错、摘要提取等功能,帮助创作者优化结构化写作与专业引用,提升创作能力;截至季度末,这些新功能的使用率均已超 20%。未来还将推出多模态内容互转、智能排版、短内容辅助生成等工具,核心是降低中腰部创作者的创作门槛,提升其创作频次与社区活跃度。
流通与消费场景:ZHIDA 将进入更多社区高频场景,比如知乎热榜、各领域热点讨论中的‘AI 早报’、评论区 @ZHIDA 进行趋势总结等互动 —— 这能帮助用户快速获取信息、参与讨论,提升社区使用便捷度。谢谢。”
提问原文翻译:“管理层晚上好,感谢管理层给予提问机会。想请问一下,管理层如何看待知乎目前用户生态的健康程度?基于当前生态状况,能否分享一下知乎未来产品形态的改进方向,以及目前的进展如何?谢谢。
管理层回答(周源):“感谢提问。整体来看,我们对当前社区生态非常有信心。生态健康不能单看一个指标,而是要看‘内容质量、用户结构与质量、创作动力’是否形成正向循环。过去几个季度,‘高质量内容 × 专家网络 ×AI 能力’的协同发展,已成为社区生态正向驱动的核心路径,目前状态稳定且持续改善,符合预期。
具体从三个维度看:
内容可信度与专业性:这是生态健康的核心指标。过去几个季度,我们持续投入内容可信度体系与专家网络建设,同时打击低质量内容与流量作弊,从源头保障生态循环动力。结果上,日均新增高质量内容已连续多个季度双位数增长,其中 AI 领域最具代表性 —— 过去 4 个季度,AI 专业内容持续双位数增长,用户对内容的信任度也稳步提升。
用户结构与质量:从 2024 年 Q4 开始,MAU 已连续 4 季度环比稳定;而作为‘活跃度与留存’核心指标的日活时长,已连续 6 季度双位数同比提升。用户群体仍以‘年轻成长型人群’为主,18-30 岁用户占比超 65%,其中科技与 AI 领域的一线从业者是核心群体 —— 他们有专业学习、前沿探索、兴趣拓展的长期需求,对内容的贡献度更高,对生态的正向反馈更强。
创作生态健康度:头部专业创作者产出已连续 7 季度环比增长;同时,我们通过 AI 工具降低中腰部创作者门槛、提升创作频次,让社区内容供给更多样化,互动量持续提升。
总结来说,‘生态第一’是知乎社区的根本,未来我们会长期投入高质量内容与专家网络,确保规模化增长的同时,保持专业性、用户活力与信任感。
关于未来产品形态,我们有三个核心判断:
未来 3 年,AIGC 内容消费会增加,但‘人与人的交流’价值会更突出,两者将共存;
AI 能力越强,人们越可能产生‘存在感危机’,此时社区提供的‘参与感、社交资本、社交关系’会更稀缺,用户需求将持续上升;
高质量 UGC(人类生成内容)与数据会成为‘高价值稀缺供给’,对 AI 发展和人类发展都至关重要。
基于这些判断,未来产品将围绕‘Utility(功能性)’与‘Identity(身份认同)’展开:
Utility 层面:ZHIDA 将深度融合社区功能性社交需求(如用户提问、查资料、找帮助),大幅提升效率,让新用户第一天使用就能获得好体验;
Identity 层面:重点建设‘关系性社交需求’(如获得认可、共同成长、身份共鸣),打造多元、有温度、可信赖的真人语境与文化交流土壤。
最终,我们希望知乎成为‘AI 时代的高质量人类连接层’—— 既提供理解世界的 AI 工具,也成为用户找到共鸣与理解的社区;同时,将‘可信内容’与‘专家网络’建设为两层核心基础设施。谢谢。”
提问原文翻译:“谢谢管理层接受我的提问。能不能请管理层分享一下各业务线的调整进展?比如是否看到收入触底反弹的迹象,特别是对广告业务的未来展望如何?另外,能否请管理层分享一下公司的盈利展望?谢谢。
管理层回答(王晗):“感谢提问。首先回答盈利展望:今年前两个季度我们已实现盈利,在此基础上,我们非常确定 2025 年能实现公司历史首次全年 Non-GAAP 盈利。正因为有这个‘缓冲空间’,我们选择在 Q3、Q4 进行调整与投入,所以大家看到 Q3 有小幅亏损,但这完全在我们的可控范围内。
再谈各业务线的调整进展:
营销服务:上季度我们提到‘Q3 是底部,Q4 将环比增长’,目前的情况让我们有信心维持这一判断;明年目标是‘每个季度营收不低于今年同期’,实现稳步恢复。
付费会员:目前仍处调整期。就像最顶级的图书馆和口碑最好的书店,都会区分虚构与非虚构内容 —— 我们的挑战是‘如何自然地融合与区分会员内容’,还会继续尝试。因此,目前还不能说付费会员收入已触底,但即便有下滑,也只会集中在‘ROI 低、留存差’的产品或用户群体上。
职业教育:目前已不亏损,但由于基数较低,已重分类至‘其他业务’。
整体来看,我们已连续多个季度盈利,Q3 的小幅亏损是‘为了更健康的经营状态’而进行的调整与投入。在首次冲击全年盈利的关键节点,我们希望卸下过去‘亚健康’的包袱,重新出发。
我们不会满足于当前市场地位而‘挤利润’—— 我们仍认为自己在创业路上,只是调整到了更健康的状态。目前现金储备充足,但不会回到‘为规模烧钱’的老路;在 AI 浪潮下,我们会聚焦发挥知乎在‘真人专家、核心内容’上的优势,这不仅有商业价值,也有很强的社会意义。谢谢。”
提问原文翻译:“你好,能听到吗?(确认声音后)好的,我想请教一下,管理层对知乎未来的股东回报计划应该如何展望呢?能否分享更多相关细节,比如该计划的推进进展?谢谢。
管理层回答(王晗):“感谢提问。过去两年,我们一直是‘美股中概股中回购比例最显著的公司之一’—— 这源于我们对‘实现盈利’的信心,而今年我们也证明了两年前的目标是可以实现的。
目前,知乎的市值仍显著低于账面现金,我们认为公司价值被严重低估。因此,第一步会继续保持股份回购,未来仍有望成为‘该领域回购最活跃的公司之一’。谢谢。”
发言人 3(Yolanda)致谢参会者,提示后续问题可直接联系 IR 团队或 Chris Dancy(顾问);
主持人宣布会议结束,参会者可挂断电话。