文 | 松果财经
被赋予反转预期的周期性行业有很多,但锂电在其中尤为特殊,因为它的高峰与低谷都蕴含很大的“人为”因素,且锂电行业投资者众多,议论从未消失。
比如,简单浏览东财能源金属行业的公司情况,其中关注度较高的赣锋锂业、天齐锂业都有明显的“便宜化”倾向。

市场之所以期待,是因为碳酸锂价格在过去一个多月坐上过山车,从10万元以下一路冲破17万元,而后又跌破13万元。虽然没有维持高位,但向市场证明了价格弹性的存在——这恰恰是它们想要的预期。
而在现实中,综合央视新闻等媒体报道,2月的锂电工厂一边面临着春节假期前的常规减产,不少二线电池厂和材料厂主动下调了2月排产,环比下降幅度在10%~15%,一边却出现排产同比暴涨50%、主流储能电芯产线几乎排到上半年末的情况。尤其是六氟磷酸锂库位见底,价格持续上行,展示了不一般的景气度。
中国锂电产业,已经在去年底初步穿过了上一轮全面衰退的底部。现在,是重新抬头的时候吗?
一、锂电的底已经过去锂电企业的反转实际相比这轮牛市稍有落后。2025年上半年,主流锂电企业的锂电业务收入大约同比增长了15%,2024年同期是下滑的,这初步证明了业务反转的来临。而大部分企业的底部也是这样形成的,牛市只是加速了股价格局的呈现。

到去年三季度,上述锂电公司的营业收入同比增速接近20%,同期净利润增速却逼近60%。利润修复跑在收入前面,意味着业务修复的速度加快,且负担在减轻,这通常只会出现在周期底部刚过去的阶段。
而综合其2025年四季度的预告,锂电上市公司合计预计实现归母净利润大致在76亿到152亿元之间,同比增幅区间在1.8倍到2.6倍之间。处于亏损状态的企业减少了超过20家,且大部分亏损在缩窄,证明修复在产业链上传导。
真锂研究的统计显示,2026年2月,中国锂电(动力+储能+消费)整体排产大约在190GWh上下,环比略减一成左右,但如果和去年同期比,增幅已经接近50%。其中2月储能电芯排产的占比接近四成,锂电行业总量的新抬升因素得到了证明。其中,正极材料、铜箔等环节头部企业订单挤满,被宁德时代等龙头锁定。
不少机构认为,碳酸锂不可能再像上一轮高点一样“有锂走遍天下”,而是在15万到30万每吨这个区间里波动,不太可能回到上一轮的高点。但动力电池复苏+储能电池两大高增长需求,把行业从水下拉回水面并无问题。
从数据看,2025年,全球锂离子电池总出货量在2300GWh附近,同比增幅接近五成;其中储能电池出货量大约八百GWh,同比增速在中高四十个百分点的区间内。

国内口径下,全年锂电电池出货将近1900GWh,动力电池首次跨过1TWh这个门槛,储能电池出货约630GWh,同比增幅接近85%。
值得一提的是,国内多个地区通过扩大峰谷电价差、引入容量电价等方式,让电网侧和工商业侧储能的收益结构从靠电价套利,变成“容量+能量”的双轮驱动,现金流稳定性提升,加之海外对中国锂电产能的需求还在增长,整体景气周期不会很快结束。
量价共振、利润修复、分化加速,这些是新阶段的特征。
二、好需求不会自动带来好盈利产业链上有竞争,利润分配就不会均匀。碳酸锂价格反弹带来的直接结果,是上游龙头的业绩扭亏甚至暴增。
赣锋锂业预计2025年净利润在11亿~16.5亿元之间,同比增幅超过150%;天赐材料预计净利润11亿~16亿元,同比提升127%~230%;更多锂盐企业也在Q4迎来明显的利润修复。
对这些企业而言,这轮景气周期的逻辑很简单:资源属性被重新定价,弹性大多来自外部,类似大宗商品。在电解液与关键添加剂环节,这种“大宗逻辑”体现得更极致。
以关注度最高,同时也是行业集中度较高的六氟磷酸锂为例,前五家企业拿走了约七成市场份额。过去两年不少企业被迫放缓扩产节奏,甚至缩减产能,但到了2025年下半年,当储能和动力双双放量,六氟磷酸锂和VC等核心原料瞬间从过剩变成偏紧,转机出现了。
央视财经频道在一档节目中采访了浙江等地某材料企业的六氟磷酸锂产业链上从业者,后者指出,原来堆满六氟磷酸锂的仓库,现在明显空了出来。由于它的添加剂壁垒高,建设周期长,所以短期不易扩产。至少在近两年,六氟磷酸锂的价格中枢将上升。

作为高壁垒、小圈子、长周期品种代表,供应商多氟多2025年有超过一半的净利润来自第四季度,与六氟磷酸锂的涨价曲线高度重合。
在中游正极、负极、隔膜、铜箔等制造环节,正极材料企业在2025年普遍扭亏或显著收窄亏损。在宁德时代、楚能等头部电池企业的大额订单推动下,龙蟠科技等公司拿到了价值数十亿乃至上百亿的长期合同。铜箔的5μm及以下超薄产品集中放量,龙头企业排产稳定,议价权明显提升。
但要注意,电池产业链内部存在明显的上下游挤压关系,“好需求”很难给所有企业带来“好盈利”,因为当下并非全面高景气周期,最典型的就是电芯环节。
2025年,瑞浦兰钧顺利实现盈利,鹏辉能源、多氟多等老玩家摆脱了连续亏损的局面,宁德时代、国轩高科等龙头的利润增速都超过了100%。
但在2025年三季度末以来的涨价周期中,由于碳酸锂、铜、铝和关键添加剂的现货价格持续走强,磷酸铁锂电芯的综合成本必然是上升的,有机构测算潜在值可能达到30%。这部分成本会顺利被终端客户消化吗?答案是很难,因为车企等客户不会自发接受所有成本,否则无法控制终端价格和自己的利润率,这就陷入了尴尬循环。
因此,上游资源和高壁垒化工品,借着这轮需求上行,迅速修复了利润。中游大量制造属性更强的环节,虽然通过放量改善了收入和绝对利润,但单位利润率的改善却远不及想象。
这种情况存在一些隐患,主要是电芯供给看似紧张,但中低端产能依然大量存在,并在实际交易中为车企和储能集成商提供了退而求其次的选择空间。部分车企去年的新产品会存在交付更快甚至更优惠的“备选”,就是这个原因。它实际并不利于产业有效自主地出清多余产能。
其次,由于价格传导不畅,不少企业在高压实铁锂、大圆柱、硅基负极等方向上的优势,并不能有效转化为更高的利润空间,因为会被客户比价。
更大的问题则是,企业一旦看到利润,就会再次激发“胜负心”和危机感,甚至扩产。而实际上能短期扩产的环节往往最容易过剩,这就会造成不良循环。

因此,行业重新回到高景气阶段,不少人都会想到“反内卷”。化工、光伏、风电等多个行业都经历过或者在经历,且颇有效果,锂电当前周期性显著,自然也有调整空间。其难度则来自企业自制力:在行业恢复上行时反内卷,需要克服诸多心理因素。
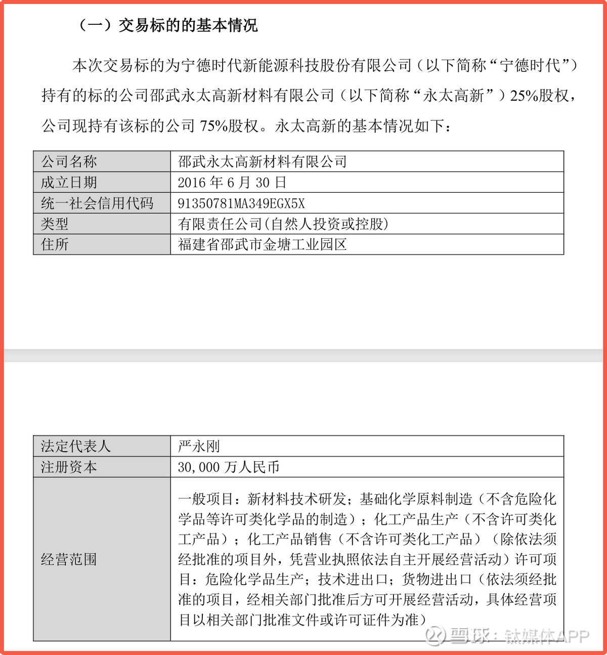
除此之外,便只能期待行业的自发整合,但可以确定的是,自发整合往往更有利于头部企业,这是马太效应的具象化。比如近期,宁德时代“反向入股”永太科技,就是一笔典型的交易。
2021年锂电高位时,永太科技把“利润奶牛”永太高新25%的股权卖给宁德时代,换取绑定与订单;2024年签下每年10万吨的电解液采购协议后,这种捆绑进一步加深。五年后,剧本翻转:

永太科技计划通过发行股份的方式,从宁德时代手里把这25%股权买回来,让永太高新重新变成上市公司全资子公司。宁德时代则从子公司股东变成了上市公司股东。
对宁德时代来说,重资产投入变成了高流动性股权,保留了绑定关系,却把一部分经营风险平移到了二级市场。通过持股上市公司,它又能把潜在收益扩展到用于数据中心和储能液冷系统的氟化液等方面。
加上之前参股天华新能、江西升华、赢合科技、湖南裕能、龙蟠科技、恩捷股份和杉杉锂电,“宁德系”锂盐、电解液、正负极、隔膜和设备的全产业链协同如日中天。而永太科技自然也不亏,利润全部并表上市公司,引入宁德时代站台,都是利好预期。
宁德时代可以借助生态操作拥有远强于同行的话语权和抗风险能力,其它企业显然难以复制。

所以相比自发整合,锂电产业仍旧在押宝新技术、强研发。是用有限的资源去复制已有路径、打价格战,还是用更高的组织复杂度去绑定上游、前置研发、重构生态?答案肯定是后者。
宁德时代董事长曾毓群和亿纬锂能董事长刘金成都曾强调长期主义。甚至有观点认为,技术路线本身没有绝对好坏之分,关键在于“会不会做”。
这是另一种意义上的“人定胜天”。在这轮锂电周期复苏中,它有别样的意义:新周期不会再奖励所有人,功名利禄,全靠自己挣。