蹊跷的股东大会否决议案是否意味着有人在打压股价迎接重组

用户头像
动车002
 · 广东  

$鸿博股份(SZ002229)$ 股东大会半个多月过去,一直想写一下文章分析一下, 但突然想起鲁迅先生这一段话:

真的猛士,敢于直面惨淡的人生,敢于正视淋漓的鲜血。这是怎样的哀痛者和幸福者?然而造化又常常为庸人设计,以时间的流驶,来洗涤旧迹,仅使留下淡红的血色和微漠的悲哀。在这淡红的血色和微漠的悲哀中,又给人暂得偷生,维持着这似人非人的世界。我不知道这样的世界何时是一个尽头!投资也是一样,特别是买了鸿博股份这个公司的股票,造化是常常被庸人和小人设计。

看一下股东大会被否决这些议案和通过这些议案,是不是有小人为了不可告人的目的在搞事

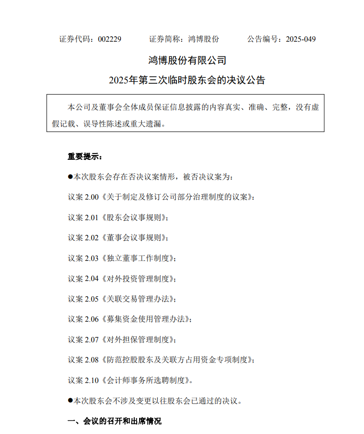
划红色的是被否决的,其余是被投了赞成票了,因为股权及其分散,没有实际控制人,这兴致勃勃赶来投票的700多万票,就为了给修改公司章程和原来在市场上被骂得狗血淋头的管理层顺利换届投赞成票,然后其他齐刷刷投了反对票。

你要是仔细看划红线的议案,都是可有可无,投赞成或否定的都是无关紧要的事,但投资者看了一下子否了10个议案,是不是决定很害怕。但是公司修改章程议案和董事会改选如果被否了,是有如下后果的

《公司章程》修订案被否决和董事会换届选举被否决(这是更严重的危机): 会出现公司治理真空与僵局,没有合法的决策机构来负责日常经营管理和重大决策, 会引起管理层出手干预的 ,交易所和证监局等监管机构的核心原则是维护市场秩序、保护中小投资者利益、确保公司治理合规,他们会立即采取行动。

一. 证券交易所主要依据其《股票上市规则》等进行自律监管,重点关注信息披露和公司治理的稳定性,会下发监管工作函/问询函,会要求公司:

1). 详细披露股东大会否决结果及其对公司的具体影响。

2). 说明议案被否决的具体原因和主要反对股东情况。

3). 披露当前董事会和管理层的运作状态是否正常。

4). 提交明确的、可行的后续解决计划和时间表。 要求持续披露:强制公司对事件进展(如沟通协调情况、重新召开股东大会的计划等)进行持续公告,防止内幕交易; 可能采取的纪律处分和风险警示,如果公司未能及时回应或解决问题,交易所可以对其进行通报批评、公开谴责。更严重的是,如果公司治理混乱状况无法消除,交易所可能根据规则对其股票实施 “其他风险警示”(ST)

5)根据《深圳证券交易所股票上市规则》: 交易所对上市公司及相关责任人进行监管和处分的权力,包括监管工作函、通报批评、公开谴责等。

二, 证券监督管理局(如中国证监会及其派出机构)会关注公司治理的合法合规性和对《证券法》的遵守。

1)证监局很可能对公司进行现场检查,调取股东大会会议记录、投票数据、相关公告底稿等,核查是否存在违法违规行为(如虚假披露、操纵市场、内部交易等)。

2)下发《责令改正决定书》,证监局会正式下令要求公司在规定期限内完成整改,例如: · 责令公司限期重新召开股东大会,完成董事会换届。 · 责令公司控股股东、实际控制人等相关方化解矛盾,保障公司治理结构恢复正常。 · 采取行政监管措施或行政处罚: · 如果发现程序违规或信息披露问题,可以对上市公司、董事长、董秘等责任人采取 “出具警示函”、 “责令公开说明”、 “认定为不适当人选” 等监管措施。 如果查实存在虚假陈述等严重违法行为,可以启动立案调查,并处以罚款等行政处罚等等

总而言之,对于A股上市公司而言,股东大会否决《公司章程》修订和董事会换届选举是一项极其严重的公司治理事件。它不仅会导致公司内部决策瘫痪,更会立即招致交易所和证监局的严厉监管,要求公司限期解决问题。如果处理不当,公司的上市地位将面临直接威胁。显然公司的管理层肯定不想看到这局面,而这投票结果刚刚合他们的心意

后果是不是很严重的,这些投票的人肯定不是傻子,他们是来给公司的管理层保驾护航的,但为什么还要对一些议案投反对票呢,因为这些议案是无关紧要的,也没有改动什么。他们$是懂法律法规,有目的而来,或许为了股权激励,或许为了重组而故意打压股价