AI应用端的“易中天”来了。

随着CES展会上各类AI终端的炸场,智谱和Minimax相继传出的上市敲钟声,以及豆包即将在春晚舞台上的国民级亮相,一个极其明确的信号已经射向天空:AI应用正在爆发。
这不再是逻辑推演,而是正在发生的产业现实。马斯克已经宣布开源X推荐算法,DeepSeek V4即将发布的传闻更是甚嚣尘上。从底层模型到顶层应用,商业闭环正在被一个个打通。
在这个巨大的风口切换期,传媒板块正在酝酿着两场从根本上重塑商业模式的革命。
一、流量逻辑重构,GEO引爆千亿新赛道
第一场革命,发生在“入口”上。
过去二十年,互联网的流量法则只有一条:搜索引擎优化(SEO)。但在生成式AI时代,这条法则正在失效。用户不再输入关键词去点击蓝色的链接,而是直接向AI提问,并期待一个整合后的标准答案。
这就诞生了一个全新的核心赛道——GEO(生成式引擎优化)。
简单来说,GEO就是教品牌方“如何让AI认识你、推荐你”。当AI聊天机器人(Chatbot)和AI搜索成为下一代核心媒介,品牌如果无法进入大模型的“推荐列表”,在商业世界里就等同于消失。
这个市场有多大?数据不仅是性感的,更是惊人的。根据中国商业广告协会的最新测算,2025年全球GEO市场规模已经达到112亿美元。而展望2030年,这个数字将飙升至1007亿美元。
请注意这个增速:2025年至2030年的复合年增长率(CAGR)高达55%。
在任何一个行业,50%以上的年均复合增速都意味着绝对的暴利和狂飙。具体到国内,2025年中国GEO规模约为29亿元,而五年后将达到240亿元。
对于广告代理和电商代运营公司而言,这是一次绝地重生的机会。传统的流量采买业务已经红海泛滥,但GEO业务才刚刚从0到1。谁掌握了优化AI生成内容的方法论,谁就掌握了新时代的“流量水龙头”。这不仅仅是营销手段的升级,更是AI厂商B端变现最顺畅的路径。
二、从漫剧狂欢到娱乐爆发
第二场革命,发生在“内容”上。
如果说GEO解决了“怎么卖”的问题,那么AI内容生成(AIGC)则解决了“卖什么”的问题。而在所有内容形态中,AI漫剧成为了2026年第一个被彻底引爆的突破口。
为什么是漫剧?因为它是图文向视频进化的中间态,门槛最低,变现最快。
数据不会说谎。根据巨量引擎披露的震撼数据:仅仅在2025年12月24日这一天,抖音漫剧的单日消耗就突破了2000万元。这个数字相比上半年,环比暴涨了568%。
这是一个极其恐怖的增长曲线。这意味着AI漫剧已经跑通了从制作到投流再到变现的完整闭环。
当下的市场格局非常微妙:产能正在大爆发,但优质的IP和剧本依然稀缺。各大短视频平台为了争夺用户时长,正在疯狂补贴内容创作者。这种“平台神仙打架”的局面,直接利好了手握IP和内容生产能力的厂商。
更重要的是,AI漫剧只是前菜。随着模型多模态能力的指数级提升,AI漫剧的爆发将迅速传导至AI游戏和AI泛娱乐领域。
以前做一款游戏需要几百人团队开发三年,现在AI工具能让开发周期缩短一半,成本降低七成。这不仅仅是降本增效,这是产能的百倍释放。我们正在站在一个新娱乐时代的起点,今天的漫剧热潮,就是明天AI电影和AI3A大作爆发的预演。
三、投资逻辑与核心标的
面对这场从流量入口到内容生产的全方位变革,我们的投资策略必须聚焦“落地”和“卡位”。
首先,紧盯GEO赛道。这是AI时代的“卖铲人”,业绩兑现最快。重点关注那些已经拥有庞大品牌客户群,并率先布局AI营销工具的龙头。
其次,拥抱内容IP。在AI产能过剩的未来,唯一的壁垒就是IP。谁拥有好故事,谁就能用AI把故事变成现金流。漫剧、短剧、游戏,本质都是IP的变现载体。
最后,关注国产模型生态。随着豆包上春晚、DeepSeek(DS)迭代,国产大模型的使用率将迎来质变,围绕这些核心模型的生态合作伙伴将率先受益。
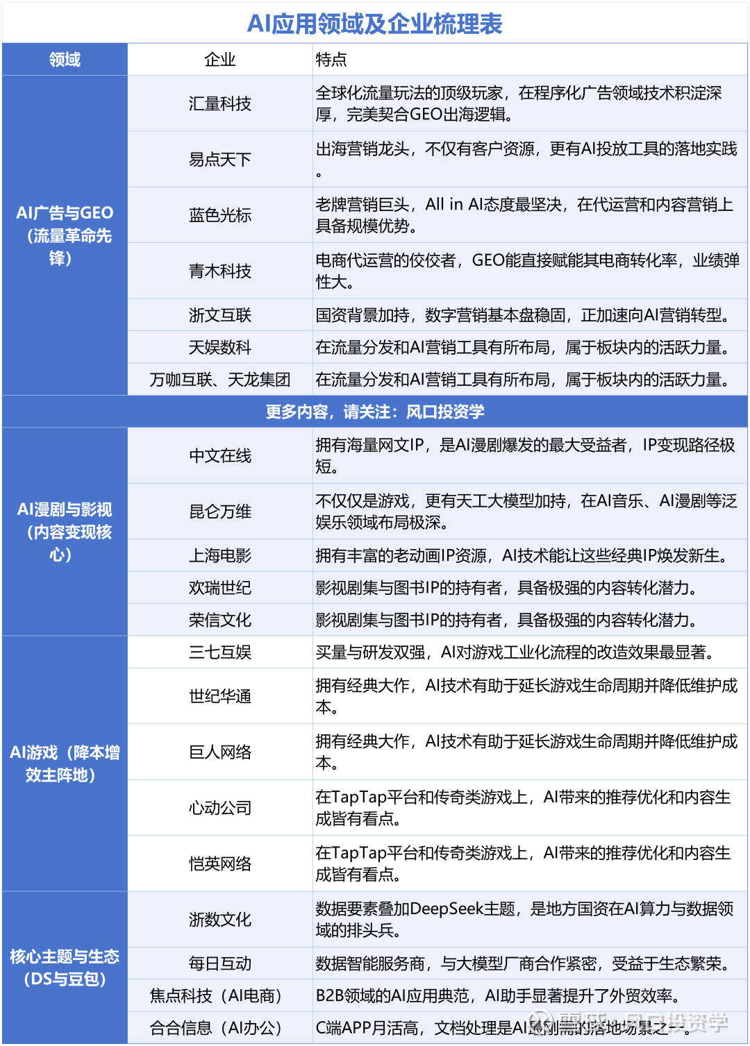
核心概念梳理
为了方便大家把握这轮主线,我将核心标的按赛道进行了精炼梳理:
1. AI广告与GEO(流量革命先锋)
汇量科技:全球化流量玩法的顶级玩家,在程序化广告领域技术积淀深厚,完美契合GEO出海逻辑。
易点天下:出海营销龙头,不仅有客户资源,更有AI投放工具的落地实践。
蓝色光标:老牌营销巨头,All in AI态度最坚决,在代运营和内容营销上具备规模优势。
青木科技:电商代运营的佼佼者,GEO能直接赋能其电商转化率,业绩弹性大。
浙文互联:国资背景加持,数字营销基本盘稳固,正加速向AI营销转型。
天龙集团:均在流量分发和AI营销工具有所布局,属于板块内的活跃力量。
2. AI漫剧与影视(内容变现核心)
中文在线:拥有海量网文IP,是AI漫剧爆发的最大受益者,IP变现路径极短。
昆仑万维:不仅仅是游戏,更有天工大模型加持,在AI音乐、AI漫剧等泛娱乐领域布局极深。
3. AI游戏(降本增效主阵地)
三七互娱:买量与研发双强,AI对游戏工业化流程的改造效果最显著。
4. 核心主题与生态(DS与豆包)
浙数文化:数据要素叠加DeepSeek主题,是地方国资在AI算力与数据领域的排头兵。
更多企业名单汇总如下:

免责声明:以上内容仅供参考,不作为投资建议