用户头像
无名潜行
 · 四川  

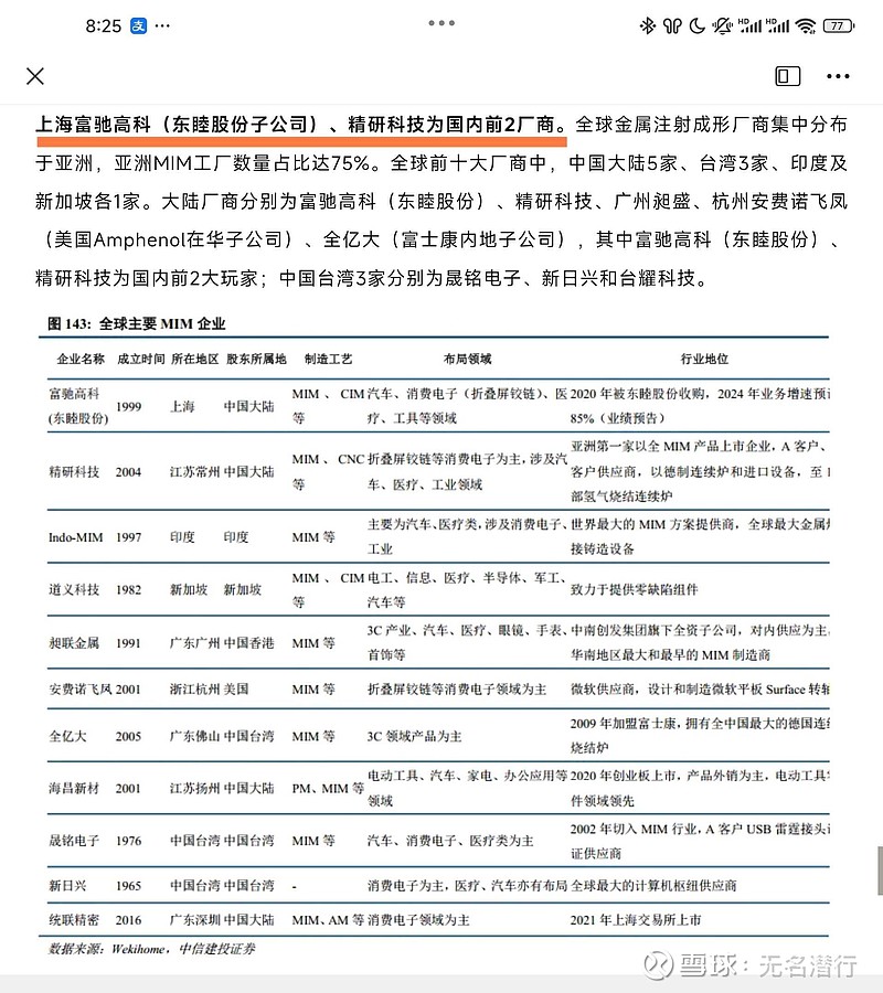
中信建投最近的这篇文章不错网页链接
东睦股份目前的股价主要还是基于折叠屏铰链扎实的业绩增长和预期,AI机器人这块业务基本还没有price in。对东睦而言,下一步最大的投资机会就来自于此[笑][祝涨]

图片

图片

图片