用户头像
Stvv
 · 广东  

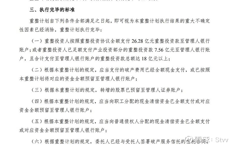
$*ST金科(SZ000656)$ 根据这几天的了解,金科股份的重整已经达到了可以执行完毕的标准。
根据执行完毕的标准方案,转增登记均已存至管理人账户中(方案一到五)达标
至于第六条,我们在中信信托上面可以看到已经成立了金科破产重整的信托,代表已经签署并执行了。综上达到了执行标准。
至于为什么迟迟不申请执行完毕,我目前不知道具体什么情况。可能是地方这边拖拉情况,三圣受理也是拖了好久。

图片

图片