
精创电气将于11月18日发行,公司本次发行 14,463,334 股,其中网上发行1301.7万股,发行后总股本57,853,334股。公司没有老股。
公司发行前,自愿限售后股东情况如下:

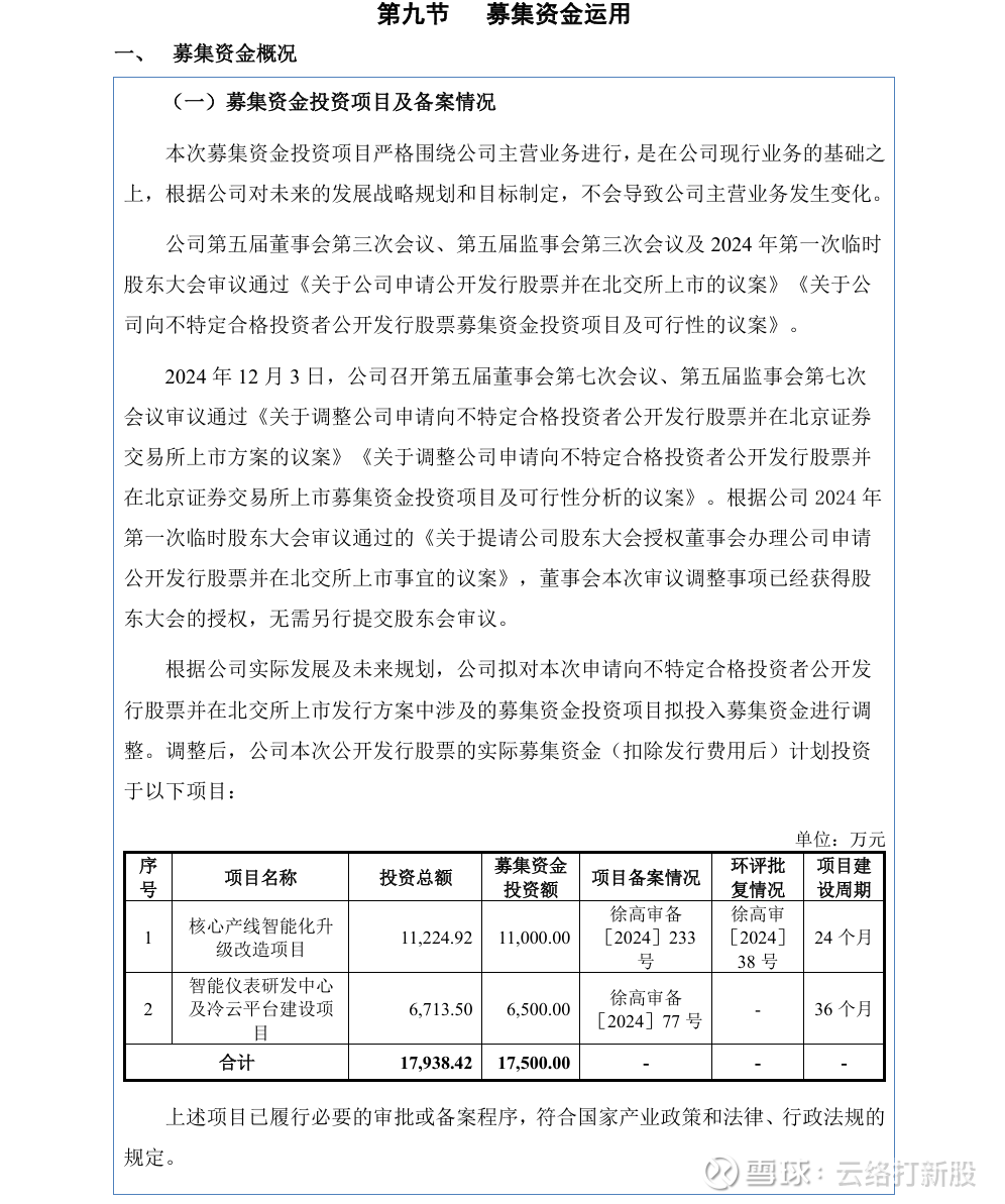
公司募投项目如下:

招股说明书公司如此介绍:
公司主营业务为冷链设备智能控制器、医药与食品冷链监测记录仪、制冷热泵检测仪表及环境颗粒物检测仪器等产品的研发、生产和销售,并提供物联网和基于云的系统解决方案。公司提供的产品和服务主要包括冷链设备智能控制器、节能电控箱、工业冷水机控制器;物联网记录仪、数字温度标签;红外检漏仪、智能歧管仪、智能真空泵等产品以及物联网、云计算等服务。公司产品及服务主要应用于制冷暖通(HVAC/R)、医药、食品和环境检测等行业或领域。
公司新三板报告期进行了1次融资,价格为4.25元。

公司报告期内进行了2次分红。注意,公司2024年6月申报,所以相当于是申报前的2年,进行了10派7。分红比例略高。

市场对公司的主要的质疑有一些吧,我这里不转述别的媒体的内容,有兴趣的朋友可以查询《金色光》发布的研报《精创电气冲击北交所,多次更正会计差错,信披仍“打架”》。本人不予置评。
公司主要客户及供应商数据如下:
主要客户:

主要供应商:

申购资金对应配售情况如下:

感觉这次也不是很难,先算出来资金,我自己判断资金大概落在7100亿附近(正负200亿),所以整股在550万元附近,550万元给一个8万名,碎股就是5万名,之前知道720万是不到5.3万名,是不是说明720万元是肯定拿不到碎股,但是应该到不了760万元呢?
我觉得可以,那就这么推荐:
我认为很稳妥配置推荐为:
1+0 573万元 (对应7450亿)
1+1 打满 虽然能拼手速更好,但是认为打满拿不到碎股可能性极小
中性配置为:(我自己的推荐)
1+0 560万元 (对应刚好7300亿元)
1+1 760万元 (我自己钱够打满,但是依旧判断760万够了)
最低配置为:(非常不稳妥,再低参与意义就不大了)
1+0 530万元 (对应6900亿,我不认为会低于6900亿)
1+1 720万元

11月15日更正:
相对于注册稿,他发行量抹零了,我没注意~感谢粉丝能指出,现在做更正:
精创电气将于11月18日发行,公司本次发行 1446万股,其中网上发行1301.4万股,发行后总股本5785万股。

