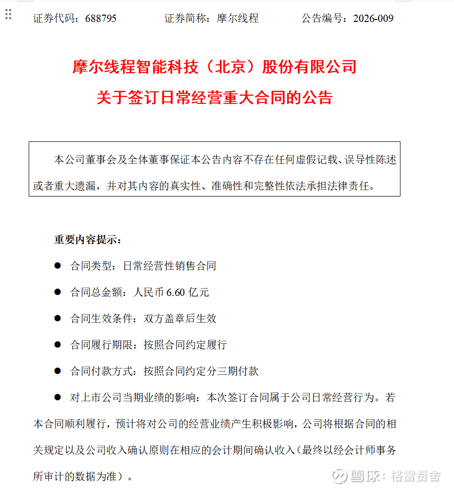
$摩尔线程$ 出了个大单,市场还没来得及充分消化,但是这笔订单的意义,可能比很多人想的要重。

拐点确认
一直关注摩尔线程的人都知道,市场对它的最大顾虑,就是他的高研发投入什么时候能转化为真实的商业回报。这次拿到的大额订单,其实就是给出了一个明确的信号:摩尔线程已经跑通了从技术到产品的商业化闭环。
一季度业绩“开门红”基本是明牌了,但更重要的是,这笔订单验证了市场对摩尔线程全功能GPU的真实需求。这说明,摩尔线程接下来将进入营收放量、现金流改善的通道。资本市场看的是什么?看的是从“高研发投入”到“高商业回报”这个预期能否兑现。现在,这个拐点,正在加速到来。
工程化能力跨越“万卡门槛”
如果说订单金额是面子,那交付能力就是里子。这次订单最总要的意义在于,它证明了摩尔线程已经具备了从千卡到万卡的集群交付能力。

懂行的都知道,从千卡到万卡,不是算力简单的“1+1”,而是对通信带宽、任务调度、系统稳定性的一次全方位大考。这单能落地,说明摩尔线程已经拿下了超大规模集群的工程化门票。特别是针对大模型长周期训练,夸娥万卡集群能提供“算得稳、训得久”的高可用支持。这点很关键,因为对于大模型客户来说,训练任务的中断和算力损耗,成本远高于采购硬件本身。摩尔线程能啃下这块硬骨头,说明它已经具备了支撑万亿参数大模型训练的“实战能力”。
国产算力进入“主力部署”时代
往大了说,这单是个分水岭。
以前国产GPU什么处境?客户愿意测,愿意小批量用,但真到大单决策时,手还是软。现在6.6亿砸下来,说明头部客户的态度变了——从"备着以防万一"转向"真刀真枪上主力"。
这踩中了"十五五"超大规模智算基建的节点。摩尔线程这单落地,等于给国家级智算中心打了个样。国产集群能在万卡规模上证明自己,整个产业的估值逻辑都得重估——概念炒作那套玩不转了,接下来拼的是谁能持续拿大单、交实货。
总结一下:
这笔订单,在我看来,不仅反映了摩尔线程自身业绩的拐点,更证明了国产GPU从“能用”到“好用”、从“单点突破”到“集群作战”的能力。很明显,这是一个积极的信号。不过,股价最终还要看后续的交付和持续订单的兑现,但至少大单已经拿下,这次“开门红”,够硬。
$摩尔线程-U(SH688795)$ #创新药概念活跃,美诺华涨停# #雪球星计划# @今日话题 #杰瑞股份签大单,燃气轮机业务大增#