



火箭子级回收是降低航天发射成本的关键技术之一,回收子级着陆后需快速完成吊装固定,以避免燃料泄漏、结构应力损伤等风险。
然而,现有技术中,火箭子级竖直固定于回收船后,受风浪影响产生垂直于竖直轴线的晃动,导致其法兰盘与吊具的法兰盘难以对正。传统依赖人力牵拉缆绳的调整方式效率低、精度差且存在安全风险。船体动态晃动使人工调整耗时过长,且无法满足高精度螺栓孔对位需求,严重影响回收效率。因此,有必要提供一种火箭子级吊具的吊装对位方法及装置。
本发明的目的是提供一种火箭子级吊具的吊装对位方法及装置,以解决现有火箭子级竖直固定于回收船后,受风浪影响产生垂直于竖直轴线的晃动,导致其法兰盘与吊具的法兰盘难以对正的问题。
一种火箭子级吊具的吊装对位方法及装置
本发明公开了一种火箭子级吊具的吊装对位方法及装置,属于火箭回收技术领域;
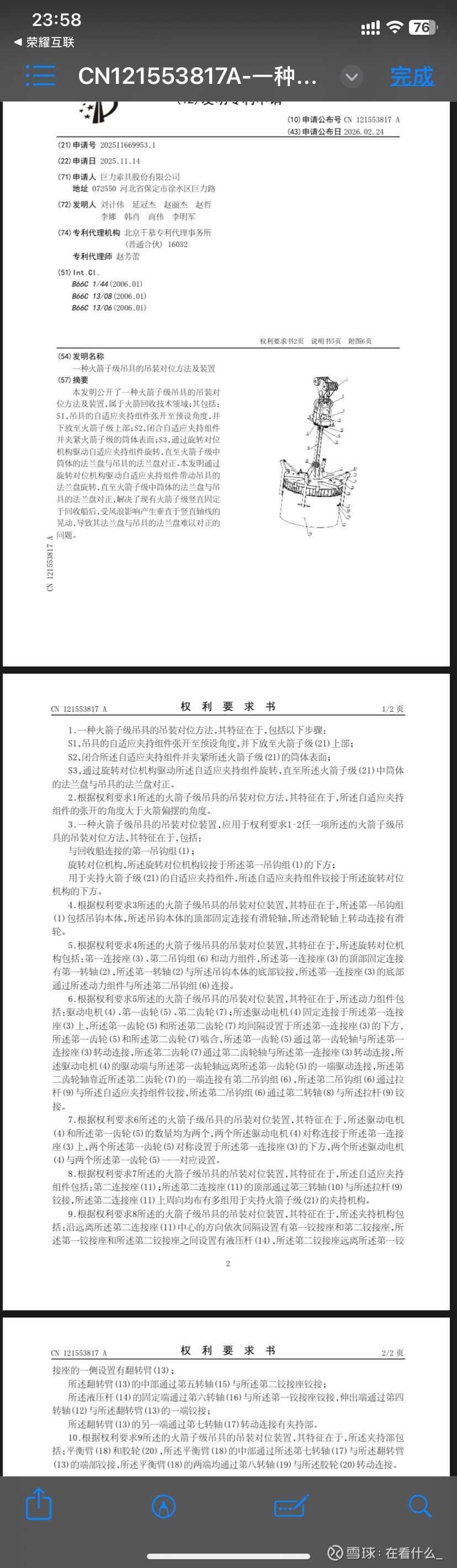
其包括:S1,吊具的自适应夹持组件张开至预设角度,并下放至火箭子级上部;S2,闭合自适应夹持组件并夹紧火箭子级的筒体表面;S3,通过旋转对位机构驱动自适应夹持组件旋转,直至火箭子级中筒体的法兰盘与吊具的法兰盘对正。
本发明通过旋转对位机构驱动自适应夹持组件带动吊具的法兰盘旋转,直至火箭子级中筒体的法兰盘与吊具的法兰盘对正,解决了现有火箭子级竖直固定于回收船后,受风浪影响产生垂直于竖直轴线的晃动,导致其法兰盘与吊具的法兰盘难以对正的问题。
本专利用于海上回收船垂直着陆后的吊装转运阶段。核心问题是:火箭子级竖直站立在回收船甲板上后,受风浪影响会产生横向晃动,导致法兰盘螺栓孔难以与吊具对正,传统人工拉缆绳效率低、风险高。
该装置的三层结构:顶部滑轮吊钩组(接起重机)→ 中部齿轮旋转对位机构(电机驱动、PID闭环+视觉传感器反馈)→ 底部自适应夹持组件(液压翻转臂+聚氨酯胶轮,多点抱紧筒体)。本质是一套船载起重机专用智能吊具,用于子级从甲板转移至运输固定装置的过程。
目前全球唯二具有火箭子级吊装能力的对标就是 —— SpaceX 猎鹰。
👇实拍对比图——



巨力索具本次发布的专利是针对火箭子级垂直站立在回收船上之后、起重机吊运转移阶段的专用吊具。现实中最接近的参照物——SpaceX的方案对比:
① 对准:本专利从顶部筒体抱住并旋转对位,用于起重机吊装环节,解决的是法兰螺栓孔对正问题。
② 吊运:SpaceX到港后用大型起重机将子级吊钩通过预设接口连接,需要人工辅助对位。
在海面有涌浪时,竖立的火箭子级(高约40米、重数吨)会持续横向摆动,人工对准法兰螺栓孔极其危险且低效。该装置通过:
1、多组聚氨酯胶轮抱紧筒体抵消径向晃动
2、电机+齿轮机构主动旋转对正螺栓孔
3、视觉传感器+PID闭环自动锁定
实现无人化、高精度对位,适配国内海上回收的实际工程需求,技术路线非常务实。


作者:在看什么_
著作权归作者所有。商业转载请联系作者获得授权,非商业转载请注明出处。
风险提示
1:本文所提到的观点仅代表个人的意见,所涉及标的不作推荐,全文内容仅为分享用途,据此买卖,风险自负。
2:本文所有提供的资料(巨力索具专利、SpaceX 猎鹰图片)均有官方来源出处,并无任何虚假伪造成分。