
不久前,核电还非常不受待见。日本福岛核事故后,其核电占比从30%一年之内就暴跌到个位数;德国更是在2022年高调宣布“弃核”,不少国家也纷纷跟风出台弃核计划。
但如今直接180度转弯。
●先是2023年COP28气候大会上,美国、法国等22国联合发布《三倍核能宣言》,承诺2050年全球核电装机容量达到2020年的3倍,后续COP29、COP30期间,加入这份宣言的国家突破30个;
●中国31台在建核电机组稳步推进;欧洲多国重启关停的核电站,日本逐步走出福岛阴影,印度、阿联酋加速布局核电新项目……
从弃如敝履到趋之若鹜,全球核电大复兴只在一夜之间。
核电发展受限最核心还是安全这块“心病”。1979年美国三哩岛、1986年切尔诺贝利、2011年日本福岛,三次重大核事故,让全球对核电的恐惧根深蒂固。
其次是成本问题。不过成本差距也分地区:在中国,核电发电成本只比水电高一点,但在全球大多数国家,核电成本远高于光伏、风电,甚至比燃气发电还贵。据Lazard测算,美国新建核电的标准化度电成本约为71美元/兆瓦时。
另外,多年弃核导致核电产业链几乎“半荒废”:
●传统大型核反应堆的设计、立项、审批、建设全流程,往往需要近10年时间,远长于煤电(5年)、气电(2年)、光伏(5个月)和风电(1.5年)。
●以美国为例,若要实现年均13GW的核电建设规模,到2050年需要超过37万核电产业劳动力配套,而美国焊工、电工、反应堆操作员等直接人力的严重紧缺。
但敌不过新能源越火,核电越刚需。
我们可以把发电能源分成两类“可控能源”与“不可控能源”。化石发电和核能,出力稳定,属于可控能源;而风电、光伏全靠天吃饭,属于不可控能源。
让人哭笑不得的一点是,随着光伏、风电占比快速提升,电网反而更加脆弱,成本高昂的储能也无法彻底解决这一痛点。核电全天候、无间的供电能力则显得尤为珍贵:它完美解决了新能源间歇性、波动性的致命短板。
核电堪称发电界的劳模。全球核电机组的平均容量系数高达93%,远超其他任何发电方式,平均利用小时数接近6000小时,几乎全年无休。
和传统火电比,核电几乎不排放有害气体和温室气体,完全符合低碳目标。而且效率极高:一座百万千瓦级的核电厂,一年只需要补充约30吨浓缩核燃料,一辆重型卡车就能拉走;但同样规模的火电厂,每天都需要一列火车煤补能。
更省心的是,核电对电网配套的要求不高,选址也灵活,能建在靠近用电需求的区域,大幅降低电网投资成本——而电网投资,正是现在欧美最头疼的问题之一。

图:核电与其他能源对比 资料来源:申万宏源
截至2023年底,全球核电总装机容量约393GW,只贡献了全球10%的发电量——但随着大家逐渐认清核电的不可替代性,全球核电开始复兴。
世界核协会(WNA)发布《2025年世界核展望报告预览》显示,目前全球现有核反应堆总装机达383GW。
根据在建装机74GW(预计2035年投运),计划装机99GW(预计2030-2040年投运),拟议装机291GW(预计2040-2050年投运),和加上政府目标所需的额外容量,国际原子能机构(IAEA)预计2050年全球核电总装机将超过1400GW。

图:全球核电新增装机加速 资料来源:IAEA,华泰证券
1.美国野心最大,试图重夺核电话语权
作为核能利用的先驱,美国第一座商用核电站希平港核电站早于1957年并网发电,长期保持全球核电发电量第一的地位,但1979年三哩岛核事故后,美国基本停止了新开工核电项目,在运机组数量及规模近十年来持续下降。
为重新夺回核电话语权,美国近年来加速推进核电复兴,这也成为美国两党少有的共识。
2025年5月,特朗普政府的核能计划更是“放卫星”,比拜登时期的目标激进得多:一是把2050年的产能目标,从300GW上调到400GW;二是简化监管,要求美国核能管理委员会,把新建核电项目的许可周期,缩短到18个月。
除了政策支持,美国还在加速重启旧核电站、部署SMR(小型模块化反应堆)。截至2025年1月,美国已有多个关停的核电站,计划重新启动。
2.中国闷声干大事,有望成为全球核电第一大国
中国是全球最大的发电经济体,但过去主要发展的是煤电和新能源,核电虽然提速,但发电占比仅6%不到,低于世界10%的水平。
但增长势头迅猛,中国已成为全球核电在建规模最大的国家。截至2025年11月底,中国在建核电机组31台,装机容量37403MW,在建机组数量和装机容量均占全球的近一半。
中国核电发展以三代核电为主,自主研发的“华龙一号”已实现规模化应用;带动国内核电2030年装机达到120GW,成为世界第一。测算到2035年,中国核能发电量在总发电量中的占比将达到10%。

图:全球核电在建按地区统计 资料来源:IAEA、中邮证券
3.其他国家也开始加速抢滩核电
不止中美,全球各国都不想在核电重启中掉队。
日本:日本曾是核电依赖度很高的国家,福岛核事故后,大部分核电机组被关停,核电占比暴跌。近年来,随着能源安全压力越来越大,日本逐步放宽核电政策,推动关停机组重启,力争让核电并网容量恢复到事故前的水平。
欧洲:彻底反转政策,从弃核转向全力保核。法国作为全球核电依赖度最高的国家,计划延长现有核电机组的寿命,同时新建核反应堆;英国、意大利、西班牙等国,也纷纷重启核电项目,加入全球核电竞赛。
新兴国家:印度目前核电占比只有 3% ,计划大幅扩大核电规模,提高核电在能源结构中的占比;阿联酋则成为中东核电的标杆,已经建成多台核电机组,核电占比达到 20% ,在中东地区遥遥领先。
全球正确定性进入一个核电大发展的20年。在这场竞速跑中,我们认为三大主线值得重视。
1.AI算力再强,也怕没电。
当前AI用电还只占美国用电的5%左右,但未来会爆发式增长,导致更为严重的缺电问题。
据美国能源部(DOE)、能源信息署(EIA)测算,到2030年,美国AI用电量将占到全国总需求的10%;到2035年,AI耗电需求将达到800-1000Twh,占比接近20%。
同时数据中心对电力的需求还有着极为苛刻的要求:1)可靠性,数据中心的电力可靠性需达到99.999%以上,不能接受停电;2)稳定性,数据中心的算力负载相对稳定,需要电力供应持续稳定,避免电压波动影响设备运行;3)低碳清洁。
而传统能源和新能源,都没法完美满足这些需求:火电碳排放高,不符合低碳目标;水电受来水影响,稳定性不足;风电、光伏间歇性强,需要大规模储能配套,成本高昂,都不能彻底解决问题。
只有核电,能完美契合数据中心的需求——24小时不间断供电,可靠性高、功率密度大,而且低碳清洁,是中长期内,唯一能支撑AI大规模发展的能源。

图:核电为数据中心供电的优势 资料来源:中信证券
2.SMR更加适配大厂的需求。
传统大型核反应堆,功率大、占地广、建设周期长、投资规模大,适合大规模电网供电,但难以适配数据中心、工业园区等小型用电场景。
而小型模块化反应堆(SMR),作为一种新型核电技术,完美解决了这些问题,成为AI时代核电发展的核心抓手。
SMR通常在30万千瓦以下,其核心优势的在于“模块化、小型化、灵活化”。SMR采用模块化生产,建设周期仅为3-5年,远短于传统大型核电项目动辄10年的时间;此外SMR占地少、选址灵活,可贴近数据中心、工业园区等用电场景建设。
目前,全球SMR项目储备已达47Gw,其中近4成由数据中心需求拉动。预计到2050年,中国(35GW)、美国(30GW)、欧盟(15GW)、印度(8GW)和英国的SMR容量,将占全球的近80%。
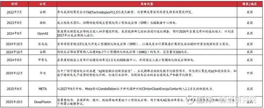
3.AI科技巨头成核电新势力
面对数据中心的巨大用电缺口,科技巨头们再也坐不住了,纷纷跨界入局核电。其中缺电的美国科技巨头最为积极,重点聚焦于SMR研发与核电采购。
●亚马逊宣布将投资超过5亿美元开发SMR,启动小型模块化反应堆基金,同时与CEG签订了为期20年的1.92GW核电交易协议;
●微软规划用SMR为AI数据中心供电,同时支持三哩岛1号机组2028年重启;
● 谷歌投资高温气冷堆+区块链电力交易,同时向核反应堆运营商购入拟建的6-7个SMR的电力,总容量达500兆瓦;
●Meta则计划从2027年6月开始,从Clinton Clean Energy Center购入1.1Gw的核能电力,用于支撑其AI算力需求。

图:AI巨头今年显著加大核电布局 资料来源:国盛证券
作为核电的核心原材料,天然铀战略地位提升,一场围绕铀矿的战略竞合已暗流汹涌。
1.铀供需缺口逐步扩大
根据WNA的数据,近20年全球天然铀大部分年份需求量在6.4-6.8万吨之间;但随着全球核电复兴计划的推进,铀需求将进入加速上升期,预计2035年全球铀需求量将达到9.5万吨, 2050年则将达到14.3万吨。
中美两国的需求增长最为显著,未来合计占全球需求的一半。预计2035年中国核电的铀需求将增至2.5万吨,成为第一大天然铀消费国。美国2035年铀需求大约增至2.46万吨,与中国接近。
与需求激增形成鲜明对比的是,全球天然铀的供给增长缓慢,资源分布集中、勘探投入不足等问题突出。
截至2023年,全球已探明可采铀资源量仅592万吨(开采成本低于130美元/公斤),在没有新矿勘探的情况下,只够全球几十年的需求。
同时铀矿资源分布区域错配严重:澳大利亚储量占比28%,位居全球第一;哈萨克斯坦占比14%,俄罗斯占比8%,加拿大占比8%,纳米比亚占比10%,尼日尔占比6%,这六个国家的铀矿储量合计占全球的74%。
但主要铀消费国的铀矿储量相对较少,中国仅占5%,美国占比更低,导致供需区域严重错配,主要消费国高度依赖进口。
未来供需缺口的概率越来越大。
预计2025-2028年,全球铀供需将维持紧平衡,2029年后供需缺口将逐步放大,2035年供需缺口将达4.5万吨。即使扩产,铀矿从勘探、建设到投产通常需要5-10年,无法快速响应需求增长。

图:全球核电所需天然铀测算(吨) 资料来源:五矿证券
2.铀矿成为地缘博弈新焦点
铀矿作为核电产业的核心原材料,其战略地位已堪比石油、天然气,各国纷纷出台政策,加大铀矿资源的布局,成为全球地缘政治博弈的焦点。
主要核电国家纷纷将铀列入关键矿产清单,加强对铀矿资源的管控;全球前十大铀矿厂商合计占全球总产量的92%,其中过半为国有矿业公司,例如哈萨克斯坦的Kazatomprom、法国的Orano、中国的中广核、俄罗斯的Uranium One。
这些企业的产量规划以国家核燃料供应安全为核心,而非单纯追求短期产量增长。
另外一方面,各国纷纷加大对铀矿开采、核燃料加工等环节的投资,提升自主可控能力:
●美国计划通过Centrus Energy提升浓缩铀自主产能,同时与加拿大、澳大利亚合作,保障铀进口;
●中国则通过中广核矿业、中国核工业集团等企业,加速布局海外铀矿,参与哈萨克斯坦、纳米比亚等国的铀矿项目,如纳米比亚借助中国企业的投资,推动多个大型铀矿投产,成为全球铀产量增长最快的国家之一;
●哈萨克斯坦作为全球最大且成本最低的铀生产国,近年来逐步加强对铀矿资源的管控,优先保障国内及合作国家的铀供应。
如果说AI加速和铀矿争夺是全球核电竞速的当下,那么新技术的突破就是未来,技术成为全球核电竞速的第三条核心主线,这是长期真正的话语权。
1.从三代到四代,核电进入安全高效时代
全球核裂变发电技术已历经四代迭代,目前正处于“三代为主导、四代在储备期”的阶段。
第四代核电技术的核心目标,是实现“更安全、更高效、更清洁、更可持续”,其与三代核电相比,有三大显著优势:
●本征安全性,依靠系统本身设计和材料特性,不依赖外部保护装置,即便遇到地震、海啸等重大自然灾害,也不会发生堆芯严重损坏,无需厂外应急,彻底解决了核电的安全争议;
●燃料利用率高,四代核电可充分利用天然铀中的铀-238,将天然铀的利用率从目前三代核电的不到1%,提高到60%以上,缓解铀矿供需紧张的问题;
●核废料少,四代核电可高效嬗变长寿命放射性废物,将高放废物中的长寿命放射性产物分离出来并“焚烧”,使其放射性毒性在数百或数千年内降低至天然水平。
2000年,美国能源部倡议成立“第四代国际核能论坛”(GIF),美国、英国、法国、日本、中国等十个国家联合参与,共同研发第四代核电技术,并提出了6种四代核电的设计概念。
其中,钠冷快堆因工程技术最成熟,被称为第四代核能系统的首选堆型;高温气冷堆则因其安全性高、效率高,成为目前商业化进展最快的四代核电技术。
中国在第四代核电技术领域处于全球第一梯队, 2023年中国华能石岛湾高温气冷堆示范工程正式投入商业运行。
全球其他国家也在加速推进第四代核电技术研发,美国、俄罗斯、法国等核电强国,纷纷加大对四代核电技术的研发投入,印度、韩国等新兴核电国家,也逐步加入四代核电技术研发的行列。
2.可控核聚变,人类能源的终极解决方案
可控核聚变具有能量密度高、原料易得、安全性高、清洁无污染等突出优点,被视为人类理想的终极能源,一旦实现商业化,将彻底解决全球能源危机和环境问题。
全球最大的国际热核聚变实验堆(ITER)项目,是可控核聚变技术研发的核心载体。该项目由中国、美国、俄罗斯、欧洲等七方共同发起参与,计划2039年开始氘-氚反应,旨在验证磁约束聚变能的工程技术可行性,目标是2050年前后实现商业化发电。
虽然确切不知道哪一年会突破(反应条件苛刻、成本高昂、技术难题众多),但近年来,全球可控核聚变技术的军备竞赛肉眼可见在加速。
2022年,美国劳伦斯利弗莫尔国家实验室实现了激光聚变点火,首次实现了核聚变反应的能量增益——即输出能量大于输入能量,后续社会资本加速介入。
中国深度参与ITER项目,同时自主建设了BEST、CFETR等聚变堆,以及星火一号、Z-FFR等混合堆,逐步形成了“国际合作+自主研发”的发展模式。
从全球弃核浪潮到全民抢核的反转,各国纷纷加码布局、AI巨头跨界入局。核电的复兴从来不是偶然,而是能源安全、低碳与AI算力三重驱动的必然,这个20年扩张的周期中,也必然蕴含着新的投资机会。
本文系基于公开资料撰写,仅作为信息交流之用,不构成任何投资建议。