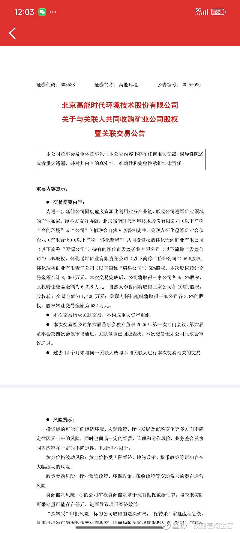
$高能环境(SH603588)$
今天正式建仓老情人,高能环境。可以做长线,我认为是稳健成长的。
之前,我因为铋金属涨价和产能龙头的原因,做的高能。今天入局,是因为公司朝上游矿产转型了,我很喜欢做这种矿产转型股,尤其是还没有涨起来的,因为市场没有给转型的估值,那就是低估的机会。
公司之前表达过,要布局上游矿山的决心,在没有行动之前,没有催化效果,出了消息后,这个票看了两天,前两天有脉冲,我看股价已经在这个平台企稳,今天便入手吧。后面还有一个H股上市,我觉得融资思路可能会像紫金黄金那样,海外业务单独估值融资,这块我感觉在为收购海外矿山做准备。成长趋势会像金诚信那样,以回收第一主业入局一带一路国家,打通矿山开发的第二主业,我觉得第一步打开后,后面矿山收购这条路会一直走下去,且有了经验可循。
通过收购,高能环境切入黄金开发赛道,目前持有四个探矿权,占比45.2%。探矿权基本情况如下:
(1)湖南省洪江市青山洞矿区金矿详查探矿权
湖南省洪江市青山洞矿区金矿详查探矿权矿业权人为天鑫公司,探矿权面积3.0465平方公里,有效期至2029年1月31日。青山洞金矿探矿权目前已经完成了详查工作。根据湖南省洪江市青山洞矿区金矿详查报告《湖南省洪江市青山洞矿区金矿详查报告》储量评审备案证明,全区保有(332+333)矿石量725,585吨,金金属量2,445千克,平均品位3.37×10°。
(2)湖南省洪江市芭蕉湾矿区金矿普查探矿权
湖南省洪江市芭蕉湾矿区金矿普查探矿权矿业权人为天鑫公司,勘查区面积2.63平方公里;有效期至2025年11月24日。目前探矿权处于普查阶段,表现出了一定的找矿潜力。
(3)湖南省洪江市桐溪金矿田大坪金矿详查探矿权
湖南省洪江市桐溪金矿田大坪金矿详查探矿权矿业权人为岳坪公司,勘查区面积5.67平方公里,有效期至2025年12月17日。目前探矿权处于详查阶段,正在开展详查工作。在普查报告中估算出(333+334)矿石量337,600吨,金金属量2,029千克,平均品位6.01×10°。全矿区已发现矿化蚀变带35条,长度120—4330m,宽度1.30-70m,其中品位在2.50×10°以上且单矿体估算资源量(334)在50kg以上的有6条(8个矿体),表现出较好的找矿前景。
(4)湖南省洪江市母溪矿区金矿详查探矿权
湖南省洪江市母溪矿区金矿详查探矿权矿业权人为瑞岳公司,勘查区面积3.99平方公里,有效期至2025年11月19日。目前探矿权处于详查阶段,正在开展详查工作,表现出一定的找矿前景。
这4个金矿,不是普通的矿产资源,而是位于湖南“金腰带”中段的优质金矿,目前已探明金金属量达4474千克,未来前景十分看好。湖南雪峰山黄金资源地作为国家重点资源勘探区域,位于雪峰弧形构造带中段,本区金矿成矿地质条件有利,矿化普遍且强烈,矿点矿化点信息丰富,未来找矿前景非常好。
芭蕉湾金矿探矿权、大坪金矿探矿权、母溪金矿探矿权目前正在正常办理续期事宜:三家标的公司分别于2025年10月向湖南省自然资源厅提交了芭蕉湾金矿探矿权、大坪金矿探矿权、母溪金矿探矿权延续材料,相关机关已经受理,正在办理延续手续。取得该三个金矿新的矿业权证、勘查许可证,并按不低于现有勘查许可证条件延续或保留矿业权为本次交易付款的先决条件之一。
高能环境表示,本次收购事项,符合公司进军矿业行业重大战略发展规划。收购完成后,预示着公司落实进军矿业行业踏出了坚实的一步,同时也会与公司原有金属资源化处置业务形成协同效应,有利于公司未来主营业务长期发展。
我认为批下来是没有任何问题的,李总就是湖南人,和政府的关系一直很好,审批不会有任何问题,后面就是抓紧开发的问题。后面湖南的好矿拍卖,高能可能还会参与进去,分一杯羹。








