$倍杰特(SZ300774)$
为什么今天买回倍杰特,因为有色金属是大趋势,铜会继续涨,倍杰特之前的铜矿,都是探矿权。收购完文山州大豪矿业后,正式拥有了2个采矿权,布局锑、铜、锌、铅、银,镉、镓、铟,加上之前和此次的探矿权,布局钨、萤石、锰、锂、玉石,正式成为有色金属、稀土金属、战略金属优质标的。
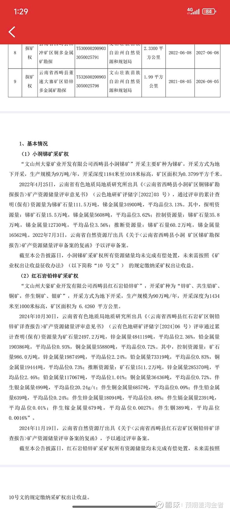
(1)小洞锑矿采矿权。
开采主要矿种为锑矿,生产规模为9万吨/年,矿区面积为0.3799平方千米,通过评审的累计查明(保有)资源量为锑矿石量111.5万吨,锑金属量34900吨,平均品位3.13%。
(2)红石岩铅锌矿采矿权。
开采矿种为“锌矿、共生铅矿、铜矿,伴生铜矿、银矿”,生产规模为90万吨/年,矿区面积为6.4260平方公里。评审通过累计查明(保有)资源量为矿石量2497.2万吨,锌金属量484119吨,平均品位2.36%,铅金属量190386吨,平均品位0.93%,铜金属量55880吨,平均品




