
北京时间 3 月 27 日港股盘后、美股盘前,$美图公司(01357)$ 发布了 2025 财年财报。2H25 业绩观感不佳,收入不及预期,毛利大幅 Miss,但好在费用控制大超预期,经营利润基本 In-line。但构成订阅收入的用户生态显著承压,因此海豚君总体观感不佳。
业绩交流会上,管理层针对 “AI 吞噬软件” 论调进行了回应,强调模型是基础设施,应用是价值交付层,两者协同而非替代,美图作为垂直影像应用反而会因模型进步而受益;同时展望了向 AI Agent 迈进的战略,以及 B 端生产力业务以及出海业务的前景。
具体来看:
1. 用户生态:
a) MAU:电话会针对下半年 MAU 的逆增长进行了解释,但是单从国内生活场景产品进入成熟期而增速放缓进行了解释。但海豚君更为关注的生产力场景 MAU 仅 2400 万并未得到回应,尽管从用户结构来看 B 端仍处于渗透阶段,但增速上自 2023 年的 36.83% 大幅下滑至 2025 年 8.17%。
b) 订阅人数及订阅渗透率:
- 从增长体量来看,上半年订阅人数增长 280 万,下半年增长下滑到仅 150 万。且考虑到整体 MAU 出现下滑,订阅渗透率的 In-line 一定程度上是分母缩减带来的被动提升,实际转化质量需要打个折扣。
- 结构上看,生活场景的订阅渗透率已达到 5.9%,下半年增速上较上半年保持平稳。但反观生产力场景,全年订阅渗透率增速更高,但是下半年较上半年增速由 2% 放缓至 1.2%。
结合公司指引的 2026 年下半年生产力工具爆发,在当下时点看是存疑的。
c) ARPPU:隐含 ARPPU 超 200 元,同比增长 4.21%,一定程度上反映了公司全球化战略及战略转向 B 端垂直场景对 ARPPU 的提振。
2. 费用控制:
- 毛利润同比增速放缓至 20.8%,毛利率与上半年持平。毛利大幅 Miss 的核心原因在于两点:一是高毛利的广告业务占比下降;二是公司采取了 “以订阅计划分摊算力成本”(给用户以较低的订阅价格多次调用现金模型)来吸引用户的策略,这直接导致算力及 API 相关成本大幅增加。
在毛利大幅 Miss 的情况下,核心经营利润 4.66 亿,同比增长 82.6%,基本 In-line。核心原因在于美图的三费控制,实现全方面大超预期。
- 销售费用来看,海豚君原先假定海外的扩张离不开销售费用的增加,但是下半年销售费用占订阅收入的比例仍维持在 16%。
- 研发开支上,公司 Model Container 策略控制了基础模型训练的相关开支使得全年研发开支增速仅 3.8%。
海豚君认为,考虑到目前用户生态的糟糕表现,尤其是出海扩张的不及预期,公司或许仍会通过推广加大获客。同时,需要注意,公司研发开支的节省实际上是以伤害毛利为代价的。
3. 现金流与股东回报:截至 FY25,美图公司有净现金(现金 + 短期投资 - 有息债务)约 44 亿,现金流相当充沛。股东回报上,剔除来自清仓加密货币一次性收入的特别股息,若公司维持 40% 的现金分红,加之管理层披露的 3 亿港元的回购计划,合计约 6.5 亿元的股东回报,相对于当下市值 190 亿元,潜在收益率 3.5% 并不算高。且仍要注意回购未必可持续,剔除回购后的潜在回报 2%,托底有限。
4. 财报数据概览

海豚君观点
先回顾一下美图系丰富的产品矩阵,深度复盘可参见:《美图:AI 席卷,“垂类 SaaS” 有活路吗?》

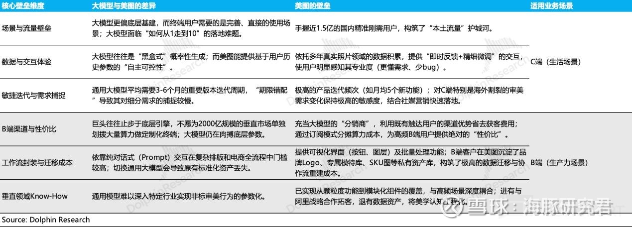
自美图 1H25 财报发布以来,其市值已经腰斩。市场环境来看,一方面是地缘政治风险驱使资金流向高确定性的资产标的,另一方面是 “AI 吞噬软件” 的论调在大模型厂商从 Chatbot 走向 Agent 时代中愈演愈烈,那么美图是被错杀的吗?在首篇覆盖中,海豚君已经探讨了美图应对大模型冲击的壁垒,观点如下:

尽管距离首篇覆盖仅仅过去三个月时间,海豚君认为由于 AI 交互方式迭代与模型智能水平快速提升,公司部分核心假设受冲击。
A) C 端方面,海豚君仍认为美图底层如 “编辑器” 带来的 “自主可控性”短期内(中长期视 AI 的发展进步速度)仍能留住中度及深度用户,用户留存率稳定。由于图片编辑操作本身离不开用户主观判断,这是非标准化的,而与大模型自然语言的交互方式仍然带有幻觉与不确定性。

- 迭代方面,LLM 迭代速度显著加快(如 MiniMax 仅用一个月便完成从 M2.5 至 M2.7 的迭代)。且各家模型的代码生成能力不断跃升,零代码开发让普通用户也能结合大模型轻松构建脚本乃至独立软件,“人人都可做工具” 的趋势,一定程度上削弱了美图在功能迭代上的优势,冲击轻度场景。当然,美图在深度工作流中构建端到端的能力,结合审美需求的发掘与引爆仍具备一定竞争力。
- 但从流量来看,OpenClaw 的爆火似乎指引了下一代 Agent 的流量入口,国内大厂纷纷动手搭建自己的 “虾场”, 用户不再需要打开特定软件即可完成特定功能,而流量入口争夺一直是国内互联网资产的必争之地。
事实上,美图捕捉到 Agent 交互前景,于 25 年 7 月便推出独立 AI Agent 产品 RoboNeo,但海豚君已分析过其作为独立产品的处境尚不明朗。目前公司虽已将 Agent 能力接入各产品线,从 Token 消耗角度有望提振 ARPPU,但这并不足够。从市场信息反馈的单产品经营数据来看,RoboNeo 仍难以作为串联起各产品的入口重任。
B)龙虾生态的火热与入口争夺的失败,美图近期发布官方 AI Skill,主动接入巨头们的养虾生态中,将可调用、可组合、可复用的标准化能力模块提供给用户。我们认为这拓展了 B 端业务场景,且存在一定变现前景,但很难改变其竞争优势。
i) 为什么是 B 端?一方面 C 端最广泛应用场景是修图,海豚君强调其核心竞争力是高精度可控;另一方面 Skill 本质是接口化、模块化的能力,更契合 B 端场景下批量化、自动化的生产力需求。
ii) 为什么有变现前景?以美图设计室为例,海豚君在首篇中已经指出了 “工作流封装” 与 “低价” 是该产品的特征,Skill 放大了这一优势:
- 工作流可复用意味着 B 端用户会基于它构建自动化脚本,嵌入生产流程会进一步提高迁移成本。Skill 即成熟工作流的直接封装,对于强需求提效场景有吸引力。
- 按成功结果计费的定价模式,大幅降低 B 端试错成本。
iii) 为什么难改竞争优势?接入龙虾生态并不增强其竞争力:Skill 开发生态门槛低,竞对甚至个人同样能做,本质竞争力仍在于其多年积累的后端数据资产。但对于 B 端的新业务而言,美图仍在积累阶段。
综上,C 端基本盘逻辑受挫,估值大幅下杀,但好在竞争格局仍属良性。C 端业务以近 2.5 亿的用户体量占据了公司业务重心。根据 UBS 月度追踪数据,产品的 MAU 份额较为稳定,美图系在国内图片编辑赛道仍是龙头。视频编辑方面,Wink 在海外迎来全面爆发,同字节系剪映形成差异化竞争,全年收入同比增速稳居 100 pct 以上高位。但赛道 MAU 份额持续收缩,结合下半年欠佳的 MAU 数据,大模型对于轻度用户的争夺是不可避免的。但相对的,用户结构实现了优化。因此,C 端方面,海豚君不建议过度关注 MAU 边际变化,订阅渗透(隐含功能对中重度用户的吸引)及 ARPPU 提升(隐含海外贡献价值量)是更为重要的。


B 端方面,财报会上透露公司将在今年六月举行影像节,发布新生产力产品。经海豚君测算,就目前美图涉及的商品图及口播赛道的市场空间约仅 25 亿人民币,这是公司主动错开巨头竞争的结果,颇有种夹缝中求生的味道。毫无疑问,公司主动拓展垂直深度的 B 端场景以应对通用大模型竞争是正确选择,但是从财报数据考虑,资金很难对 MAU 及订阅渗透增速双双放缓的 B 端业务给予过高预期,需要公司在未来改为季度节奏的核心数据披露中展现出更强弹性。


财报相关图表











<正文结束>