一、行业简况
光掩膜版理解为精密印刷术中使用的“雕版”或传统照相馆里的“底片”。它的核心作用是将集成电路的设计图形,通过光刻技术,高保真地“复制”到硅片上。
它通常由石英玻璃等透光性好、性质稳定的材料作为基板,上面用金属铬等遮光材料形成特定的电路图案。光刻过程中,光线透过掩膜版的透明部分,使硅片上的光刻胶感光,从而完成图形转移。制造先进芯片(如7nm工艺)可能需要80多层不同的掩膜版,其精度和质量直接决定了最终芯片的性能和良率。
目前尖端市场由英特尔、三星、台积电等头部晶圆厂的自建掩膜版工厂牢牢把控。这主要源于先进制程研发的高度保密性和技术协同性,将这一关键环节掌握在自己手中更为稳妥。
对于28nm以上的成熟制程,晶圆厂出于成本考虑,会向独立第三方厂商采购。这个市场则被美国Photronics、日本Toppan和DNP三大巨头高度垄断,它们技术深厚,客户遍布全球。
国内厂商在半导体先进制程方面与国际领先水平存在明显差距,高端掩膜版严重依赖进口。制造掩膜版所需的高纯度石英基板、高端光刻设备等关键材料和设备,目前主要依赖从日本等国进口,这制约了产业的自主可控。中国是全球最大的半导体消费市场之一,随着国内晶圆厂持续扩产,对掩膜版的需求巨大。这为国内企业提供了广阔的成长空间。
国内厂商如龙图光罩正积极布局功率半导体、MEMS传感器、模拟IC等“特色工艺”领域。这些领域并非全部追求最顶尖的制程,但市场空间广阔,更适合国内企业发挥自身优势,实现差异化竞争和切入市场。
光掩膜版是芯片制造的“蓝图”,其全球竞争格局呈现强者恒强、巨头垄断的特点。而国内产业则处于在成熟制程站稳脚跟,并向更先进技术奋力追赶的爬坡过坎阶段,前景可期但挑战严峻。
二、光掩膜版制造流程
光掩膜版是在石英玻璃等透明基板上,通过精密加工形成特定电路图形的母版。其核心制造流程如下:
1、图形设计:这是一切的起点。芯片设计电路被转化为GDSII格式的图形文件,这相当于光掩膜版的“设计图纸”。
2、光刻胶涂布:在清洗干净的空白掩膜版(已镀有遮光层,如铬层)上,均匀涂覆一层对特定波长光线敏感的光刻胶。
3、曝光:利用激光直写光刻机或电子束光刻机,按照设计好的图形文件,对光刻胶进行选择性照射(曝光),使曝光区域的光刻胶发生化学变化。电子束直写精度更高,适用于更先进的制程。
4、显影:通过化学显影液将曝光区域的光刻胶溶解并去除,从而暴露出下方的铬层。
5、刻蚀:使用刻蚀液(湿法)或等离子体(干法)将没有光刻胶保护的铬层刻蚀掉,形成透光和不透光的图形区域。
6、去胶与清洗:去除剩余的光刻胶,并对掩膜版进行彻底清洗,确保表面无残留物。
7、严格检测:这是保证成品质量的关键一步。需要检测图形的尺寸精度、位置精度以及是否存在缺陷等。任何微小的缺陷都可能导致下游芯片生产良率大幅下降。
三、产业链解析
(一)上游材料与设备供应商:技术壁垒最高,是产业的基石。高端市场由日本企业主导,国产替代空间巨大。原材料:高纯度石英玻璃(日本东曹、信越化学)、光刻胶、铬靶材等。关键设备:激光/电子束直写光刻机(价格可达数千万美元)、检测设备等。
(二)中游掩膜版制造:产业链核心,将原材料加工成成品。市场呈“双轨制”格局。主要参与者有国际巨头:日本Toppan、DNP和美国Photronics,主导独立第三方市场。国内领先企业:清溢光电、路维光电、龙图光罩等,正从成熟制程向先进制程突破。
(三)下游应用领域:需求的直接拉动者,半导体芯片(占比约60%):对掩膜版精度要求最高,是最大且增长最快的应用领域。平板显示(LCD/OLED):需求来自大尺寸、高分辨率屏幕。
总的来说,光掩膜版产业是技术、资本和人才高度密集的领域。其制造流程精密复杂,产业链上游的自主可控至关重要。未来,随着人工智能、5G、智能汽车等新兴技术的发展,对高端芯片和先进显示面板的需求将持续增长,这为光掩膜版行业,特别是具备技术突破能力的国内企业,带来了巨大的发展机遇和挑战。
四、上游设备
国内企业在掩膜版检测设备领域的国产化已经取得了从“0到1”的关键突破,但整体仍处于替代早期阶段。国产化率极低,尚不足 3%,市场由美国科磊(KLA)和日本Lasertec等国际巨头垄断。国产替代空间巨大。国内代表企业是常州维普半导体(已被苏大维格收购)是目前的领军企业,实现了掩膜版缺陷检测设备的规模化量产。该已成功突破并量产可应用于 65nm-130nm等成熟制程的检测设备,并获得头部晶圆厂和掩膜版厂商的验收和复购。常州维普宣称其设备的核心算法自研,并且主要核心零部件实现了国产化和自主可控,这对其供应链安全和持续发展至关重要。国内企业仍需在 **向更先进制程(7nm及以下)检测能力攀登和提升设备的可靠性与稳定性以赢得国际顶尖客户认可等方面持续努力。
五、上游材料
上游材料并非普通工业品,而是需要满足极端精密的要求。例如,光掩膜基板必须达到 纳米级的表面平整度和近乎零的热膨胀系数,以确保图形转移的精准无误。这种对材料纯度、缺陷密度、物理性能的极致要求,构成了极高的技术壁垒,使得新玩家难以短时间切入。
半导体行业强调供应链的安全与稳定,上游材料进入各大晶圆厂和掩膜版制造商的供应链需要经过极其严苛的认证流程,周期长、成本高。一旦通过认证,双方会形成稳定、长期的战略合作关系,后来者很难替代。这也是国际巨头能长期维持垄断地位的重要原因。
地缘政治不确定性和“卡脖子”风险,特别是目前中日关系紧张,促使下游国内晶圆厂和面板厂迫切希望引入可靠的国产供应商,以保障产业链安全。
全球巨头(主导市场)日本东曹、信越化学、HOYA,主导高端石英基板市场,是EUV等先进制程的关键材料供应商。全球仅6家企业获TEL认证,其中4家为海外公司。
国内龙头(重点突破)菲利华、石英股份,菲利华已实现10.5代LCD光掩膜基板的国产化突破,并进入国际半导体设备商供应链。国产高端石英制品在加工能力和国产化程度上与国际先进水平存在差距,但替代空间广阔。
六、上游材料空白掩膜版
空白掩膜版是半导体芯片制造中光刻工艺的“底片坯料”,其全球竞争格局高度集中,技术壁垒极高。第一梯队(主导者)日本豪雅(Hoya)、信越化学(Shin-Etsu)、旭硝子(AGC)三家企业合计占据全球约 80% 的市场份额,垄断高端市场。第二梯队(重要补充)韩国S&S Tech、SKC(旗下空白掩膜版公司SKE业务已被聚和材料收购),韩国企业合计占据全球约 15%-20%的市场份额。第三梯队(追赶者)中国厂商(如普照材料、长沙韶光芯材等)国产化率极低,尤其在半导体高端领域几乎为空白。
国内企业面临的挑战是全方位的,包括尖端技术差距、高端产线天量投资(一条先进产线需数千万至上亿美元)、以及核心技术人才短缺,但优势是随着中国晶圆厂产能持续扩张,供应链安全需求日益迫切,为国内空白掩膜版企业提供了最关键的成长动力。聚和材料收购韩国SKE业务)可以快速获取技术、人才和产线,缩短研发周期,是切入赛道的一条路径。
聚和材料完成对SK Enpulse(SKE)空白掩模(Blank Mask)业务的收购后,SK集团旗下将不再拥有相关的空白掩模版业务。根据公告,交易标的内容包括与空白掩模业务相关的土地、厂房、存货、设备、专利、在建工程、人员及技术等资产。SKE首先将这些资产整体分立至一家新公司——Lumina Mask株式会社,然后聚和材料收购该公司100%的股权。这意味着SK集团已将这块业务整体出售。
SK集团(通过其子公司SKC)出售空白掩模业务是其整体的战略选择。公开信息显示,SKC正将资源聚焦于半导体后端封装(Back-end Packaging) 和玻璃基板(Glass-substrate) 等高附加值材料领域,而将缺乏竞争力或与未来发展方向不符的业务剥离。出售空白掩模业务正是这一战略的一部分。作为交易的一部分,SKE承诺在交割后的5年之内,未经聚和材料方面书面同意,不得再从事与空白掩模相关的同类业务。这从法律和商业层面确保了SK集团不会在短期内重新进入该领域与聚和材料竞争。
聚合材料收购SKE业务流程:
1、协议签署与交易框架:聚和材料在2025年9月9日发布公告,宣布与韩投伙伴共同设立特殊目的公司(SPC),以 3.5亿元人民币 收购SK Enpulse株式会社(SKE)的空白掩模业务。聚和材料在此次收购中的出资比例不低于95%,将获得控股权。
2、资产分立完成:根据韩国公司法的要求,SKE需要先将空白掩模业务部门分立为独立的公司。这一步已于2025年12月1日完成,新公司命名为Lumina Mask株式会社。这意味着标的资产已经从SK体系内独立出来,为后续的股权交割扫清了障碍。
3、当前阶段与后续步骤:目前,交易正在等待中国境内ODI(境外直接投资)审批以及韩国当地有关部门的批准。一旦获得ODI批准,聚和材料将支付交易款项,并最终完成股权交割。公司的目标是在2026年1月30日前完成全部交割流程。
七、中游掩膜版制造领域
(一)竞争格局
全球掩膜版市场由少数巨头主导,呈现出高壁垒、高集中的特点。市场主导是晶圆厂自建工厂(如英特尔、台积电、三星);全球独立第三方市场由美国Photronics、日本Toppan和日本DNP三家公司主导,合计占据超80%的市场份额,在高端领域近乎垄断。主导7nm、5nm、3nm等最先进制程,掌握EUV掩膜版等尖端技术。
国内掩膜版制造行业的竞争格局可以概括为“双轨运行、梯队分明、加速追赶”。中国市场也呈现了“双轨制”特点。一方面是晶圆厂自建工厂(占比约65%),另一方面是独立第三方厂商(占比约35%),中国在全球平板显示掩膜版市场中份额占比超55%。在半导体领域,国内企业正从成熟制程向先进制程奋力追赶。
(二)主要上市公司对比
中游掩膜版制造领域
(一)竞争格局
全球掩膜版市场由少数巨头主导,呈现出高壁垒、高集中的特点。市场主导是晶圆厂自建工厂(如英特尔、台积电、三星);全球独立第三方市场由美国Photronics、日本Toppan和日本DNP三家公司主导,合计占据超80%的市场份额,在高端领域近乎垄断。主导7nm、5nm、3nm等最先进制程,掌握EUV掩膜版等尖端技术。
国内掩膜版制造行业的竞争格局可以概括为“双轨运行、梯队分明、加速追赶”。中国市场也呈现了“双轨制”特点。一方面是晶圆厂自建工厂(占比约65%),另一方面是独立第三方厂商(占比约35%),中国在全球平板显示掩膜版市场中份额占比超55%。在半导体领域,国内企业正从成熟制程向先进制程奋力追赶。
(二)制造公司
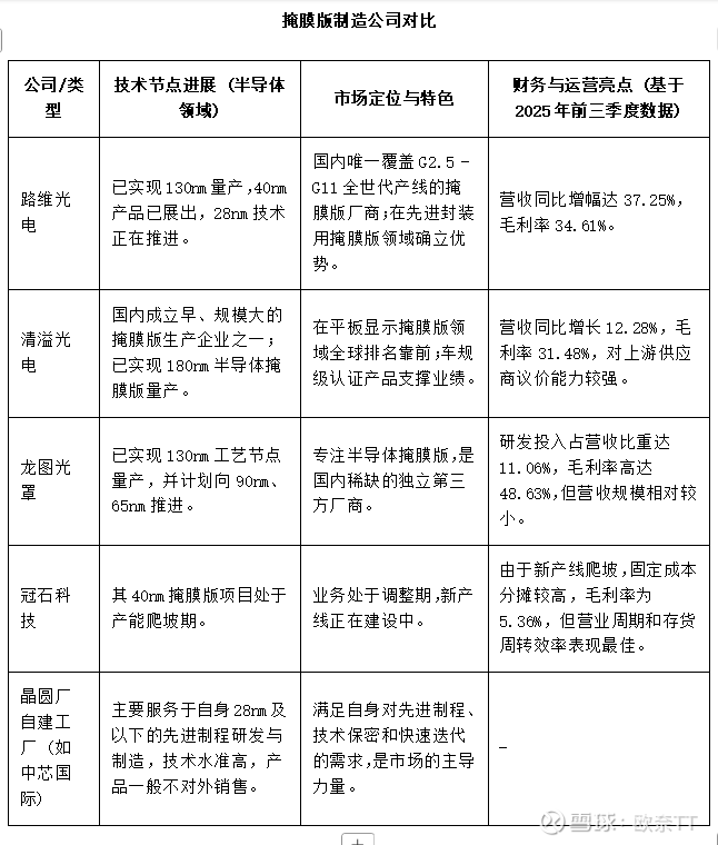
总的来说,国内掩膜版制造行业正处在一个充满机遇与挑战的快速发展期。以路维光电和清溢光电为代表的第一梯队企业在营收规模和市场份额上领先;而龙图光罩等企业在特定细分领域展现出技术深度。
路维光电展现出强劲的增长势头,其技术突破速度快,特别是在先进封装等新兴应用领域布局前瞻,获得了市场的高度关注。龙图光罩走的是“高精特新”路线,虽然营收规模不大,但专注半导体掩膜版,技术深度和盈利能力突出,研发投入强度最大。

路维光电:打破了国外在高世代(如G11)掩膜版技术上的垄断,并能将这种能力横向扩展到半导体掩膜版领域,其“以屏带芯”的策平板显示掩膜版为基础基本盘,同时大力发展半导体掩膜版,客户群广泛,覆盖京东方、华星光电等面板巨头以及华天科技、通富微电等封测大厂。2025年前三季度营收8.27亿元,同比+37.25%),对上游供应商议价能力较强(应付账款周期99.31天),路维光电的增长更多来自产能扩张和市场渗透。其发行可转债募资扩产,目标直指提升在半导体和高精度平板显示掩膜版市场的占有率,利用其平台优势最大化规模效应。
龙图光罩:几乎全部集中于半导体掩膜版(营收占比超90%),工艺节点从130nm快速推进至90nm量产、65nm送样,在特定制程深度打磨。服务于华虹半导体、芯联集成、士兰微等头部晶圆厂和芯片设计公司。2025年前三季度毛利率达48.63%,彰显其技术溢价能力。但营收规模暂时较小;龙图光罩的增长则更依赖于技术进阶和国产替代。随着其珠海基地产能释放以及90nm、65nm等更先进节点产品通过验证并放量,它将能切入价值量更高、国产化需求更迫切的市场,实现量价齐升。
七、总结
整体来说 目前光掩膜版高端技术目前远落后于国外,聚合材料收购SKE空白掩膜版业务如果成功将成为国内中端空白掩膜版唯一玩家,而路维光电技术先进性与业绩质量最高,所以路维光电与聚和材料是国内光掩膜版行业内最值得关注的公司。