

2025年6月,IFBH Limited正式登陆港股。刚一开盘,这家拥有if椰子水品牌公司的股价涨超63%,市值超过120亿港元。
这家企业用一组硬核数据刷新了市场认知:全球仅46名员工,2024年实现营收11.33亿元人民币,人均创收高达2500万元人民币,堪称快消行业的“效率神话”。
该公司主打产品为“if”椰子水,它不仅连续五年蝉联中国内地椰子水市场市占率第一(2024年达34%),更在全球市场与美国品牌Vita Coco形成“双寡头”格局。从泰国香水椰的供应链深耕,到无菌冷灌装技术的行业突破,从明星代言的精准营销,到43%的超高用户复购率,这家企业用轻资产模式走出了一条差异化增长之路。
它如何用12年时间从泰国本土品牌成长为全球玩家?46人团队的极致效率究竟从何而来?

根据公司2024年报披露,公司股权结构如下:

数据来源:企业招股书
根据 港交所上市招股书及公开披露信息,彭萨克(Pongsakorn Pongsak)为公司的执行董事、董事会主席及行政总裁,是General Beverage的主要持股者,他通过General Beverage持有IFBH公司71.11%的股份,另外直接持股IFBH6.53%,合计持股比例为77.46%,是公司实际控制人。

彭萨克(Pongsakorn Pongsak)出生于泰国饮料世家,家族在泰国饮料行业拥有深厚底蕴和广泛资源。他毕业于美国宾夕法尼亚大学沃顿商学院,主修市场营销与企业管理专业,在校期间系统学习了先进的商业管理知识,毕业后,进入家族企业General Beverage工作。
2013年,彭萨克主导了General Beverage国际业务的拆分,成立了IFBH Limited,并创立了核心品牌“if”。他凭借对健康饮品市场趋势的精准把握,将即饮天然椰子水作为主打产品引入市场。
2015年,他带领团队成功将if 椰子水引入中国香港市场,通过与当地知名经销商合作,开展一系列精准的市场推广活动。2017年,if椰子水正式进军中国内地市场,经过多年努力,if椰子水在中国内地和香港市场连续多年占据较高的市场份额,成为知名的椰子水品牌。
彭萨克多次入选亚洲饮料行业“年度杰出企业家”榜单,曾荣获东南亚地区“最具潜力商业领袖”称号。

数据来源:企业招股书
2024年全球椰子水市场CR5(前五名市场份额合计)为34.10%,呈现“双寡头”格局,美国品牌Vita Coco以约28.00%的份额位居第一,if椰子水以18.00%的份额位列第二。
在中国内地市场,if连续五年(2020-2024年)市占率第一,2024年达34.00%,超第二名七倍以上。但受价
格战冲击,其市占率从2024年第一季度的55.53%波动下滑至第四季度的30.33%,2025年第一季度回升至36.42%,仍保持绝对领先。
椰子水行业同质化困境显著,头部品牌普遍呈现“单一产品依赖症”。IFBH椰子水营收占比达95.60%,Vita Coco椰子水仍贡献82.00%全球营收,国内品牌亦多依赖基础款椰子水,市场主流产品同质化率超80%。
椰子全球产量分布

数据来源:公开资料
原料上,95.00%依赖东南亚,泰国香水椰与印尼老椰成为主流选择。
工艺上,85.00%采用UHT或HPP技术且消费者难辨差异,营销话术90.00%集中于“天然零添加”,但约40.00%产品实际采用浓缩还原或混合原料。

数据来源:益普索广告监测(2024)
这种同质化直接引发价格战,2025年第一季度中国市场每百毫升均价1.46元较2023年下滑23.50%,中低端毛利率不足15.00%,IFBH虽维持36.70%毛利率但销量增速放缓至25.00%,消费者中62.00%认为品牌口感差异不大。
复购率普遍下滑,其根源在于供应链高度集中(IFBH前五大供应商占96.90%采购额)、技术壁垒低(70.00%产能依赖代工厂标准化生产)及行业标准缺失(现行标准未强制规定关键指标,15.00%标称“零添加”产品含未标注成分)。
头部企业普遍采用轻资产代工模式,IFBH100%依赖泰国代工厂General Beverage,前五大供应商占据96.90%的采购额。国内品牌如椰谷集团通过自建越南生产基地实现20%-30%原料自供,并为山姆、娃哈哈等提供代工服务,降低对单一产地的依赖。
同时成本与效率优势显著,轻资产模式大幅降低初期投资,IFBH存货周转天数仅2-3天,远低于行业平均水平,2024年人均创收超2,500万元,堪称“效率神话”。但过度依赖代工厂导致品控风险,2024年IFBH因代工厂产能不足被迫涨价16.90%,销量增速放缓至25.00%。

数据来源:中国质量认证中心
健康属性驱动增长。椰子水凭借“0脂0添加糖”“天然电解质”等标签,契合Z世代对“清洁饮食”的追求。IFBH招股书显示,其产品95.60%的营收来自椰子水,且70.00%的消费者为25-35岁女性,主要购买场景为健身后补水和办公室轻饮。2023年中国运动饮料市场中,椰子水占比达12.00%,成为增速最快的细分品类之一。
渠道革新与场景拓展。线上渠道爆发,if椰子水通过李佳琦、刘畊宏等头部主播带货,2022年单月销售额环比增长300.00%,线上渠道占比从2020年的25.00%提升至2024年的45.00%。同时B端场景渗透,现制茶饮“椰化”风潮推动椰子水B端采购量激增,2023年B端采购量同比增长150.00%,带动行业整体销量提升。
近十年椰子水行业的发展,本质是健康需求驱动的工业化效率革命。头部品牌用技术创新打破地域限制,用场景破圈激活大众市场,但也因供应链脆弱性和标准缺失陷入信任危机。正如IFBH用46人团队创造11.6亿元营收的奇迹所示,这个赛道的核心竞争力已从“流量红利”转向“供应链韧性+品牌心智”的双重壁垒。

数据来源:灼识咨询
中国内地市场规模从2019年的0.50亿美元激增至2024年的10.18亿美元,五年增长20.36倍,复合年增长率高达60.8%。2024年中国市场占全球份额从2019年的1.98%跃升至20.40%,成为全球第二大市场。在未来五年,预计该行业将保持增长态势,以11.1%的复合年增长率增长,到2029年时将达到8,456.9百万美元。
全球市场规模从2019年的25.17亿美元增长至2024年的49.89亿美元,五年CAGR为14.7%。北美仍为最大市场(占比30%),但中国贡献了全球增量的58%,成为核心增长极。
在2019年至2024年期间,中国椰子水饮料行业大幅扩张,从101.8百万美元增长至1,093.3百万美元,复合年增长率为60.8%。预测市场将进一步按19.4%的复合年增长率扩张,到2029年时将达到2,651.8百万美元。

数据来源:灼识咨询
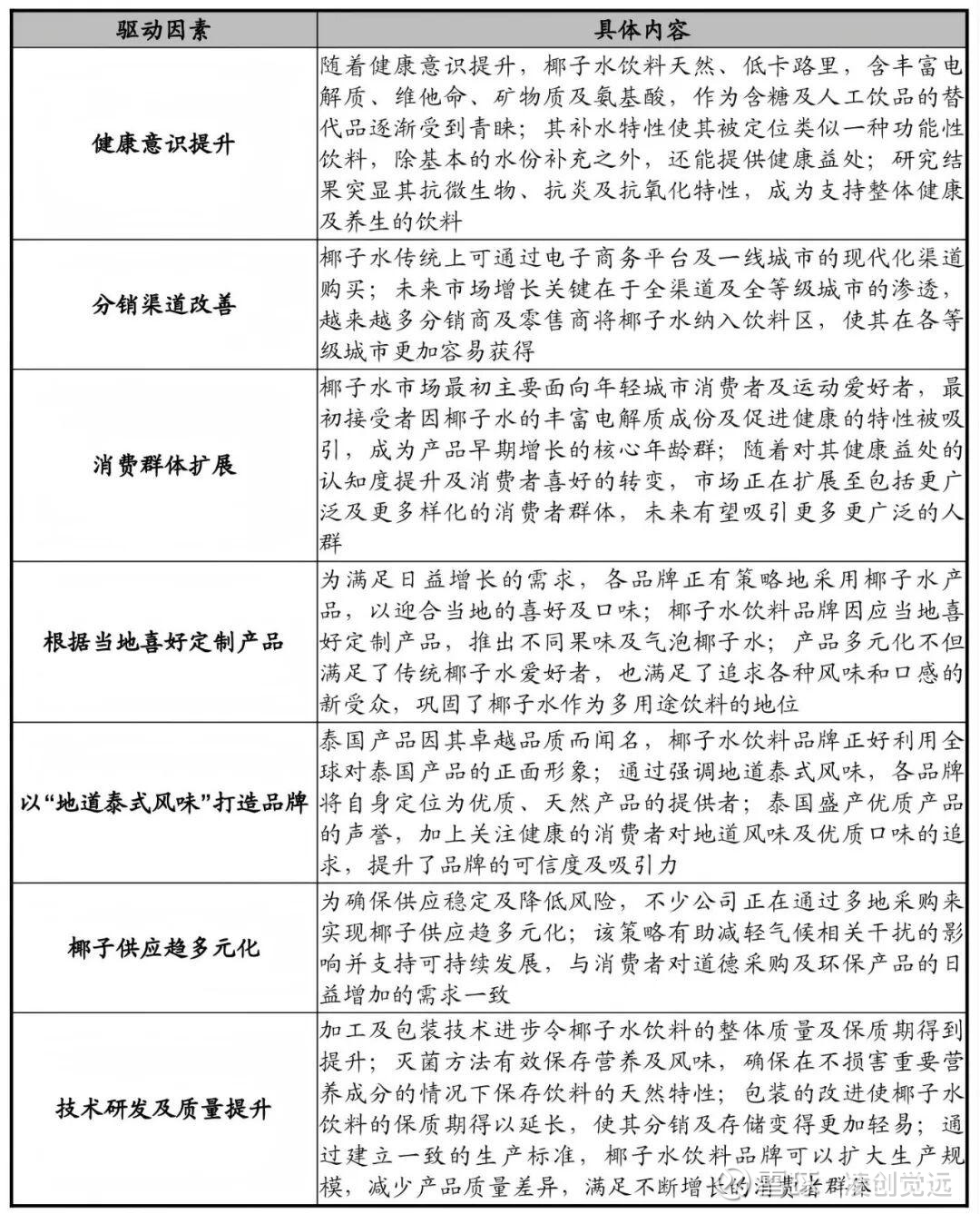
中国内地椰子水饮料市场的预测增长主要由以下因素驱动:

数据来源:灼识咨询
内椰子水行业的消费者需求呈现出健康需求主导、价格分层显著、品牌信任优先、场景适配关键的四大核心特征,这些因素相互交织,塑造了市场的差异化竞争格局。

数据来源:招股书
传统经销商渠道(占if收入的55%)增长乏力,电商新零售渠道逐渐成为行业主力军。盒马、山姆等新零售渠道通过C2M定制(消费者直连工厂)快速抢占市场。超吉椰通过盒马的数据反哺,精准调整产品规格(245ml小瓶装)和定价(9.9元/升),三个月内市占率从2.73%跃升至8.21%。

数据来源:公开资料
线上渠道增长迅猛,随着电商和社交媒体的发展,线上渠道在天然健康饮品销售中的地位日益重要。2024年,中国天然健康饮品线上销售额占比由年中的29.15%上升到到35.00%。IFBH Limited通过与天猫国际、京东国际等电商平台合作,2024年线上销售额同比增长40.00%。

数据来源:《2024中国椰子水行业报告》
品牌市占率差异分化,电商渠道方面,if以34.00%的市占率绝对领先,Vita Coco(13.50%)和佳果源(8.20%)紧随其后。这得益于if通过直播电商和私域流量的精准运营,以及Vita Coco在高端健身场景的渗透。实体渠道方面,if同样占据34.00%的市占率,但超吉椰(8.21%)和欢乐家(3.85%)通过低价策略(如盒马9.9元/升)抢占市场份额,反映出实体渠道价格敏感度更高。

数据来源:公开资料
从销售额及占比差异来看,电商渠道if以7.17亿元销售额、67.00%的渠道占比成为绝对主力,其直播单日GMV达2,600万元,抖音旗舰店粉丝复购率43%。Vita Coco电商销售额2.70亿元,占其中国市场总销售额的40%,显示高端定位的线上接受度提升。
实体渠道if线下销售额3.56亿元,占比33.00%,但超吉椰(0.89亿元)和欢乐家(0.77亿元)通过商超和社区团购实现高渠道依赖(超吉椰90%销售额来自盒马)。
从供应链来看,该行业原料供应高度依赖东南亚,气候风险显著,中国90%的椰子依赖进口,其中泰国占进口量的65%以上。2024年泰国高温导致椰青减产15%,采购价从18泰铢/个(约3.6元)暴涨至50泰铢/个(约10元),涨幅达177.78%。以IFBH为例,其100%使用泰国香水椰,原料成本是同业第一达20元/升,占总成本的70%,2024年原料成本同比增加42%,直接导致终端零售价从9.9元/瓶(330ml)涨至16.9元/瓶,涨幅70.71%。

数据来源:招股书
同时因为原料问题,会带来替代风险,部分品牌通过混合越南、印尼椰青降低成本(越南椰青采购价约25泰铢/个,成本降低50%),但面临风味一致性挑战,例如超吉椰2025年第一季度因风味投诉导致退货率上升3.2个百分点。
另外物流成本较高,运输时效制约供应链弹性。从泰国海运椰青至中国,每吨运费约120美元,占原料成本的20%。IFBH的物流成本占终端售价的15%,而超吉椰通过国内供应链(海南、云南)将物流成本压至售价的8%。
新进入者增加与竞争白热化:天然健康饮品市场的增长潜力吸引了众多新进入者,市场竞争愈发激烈。2024年,中国新注册的天然健康饮品企业超过500家,导致市场竞争加剧。
中国椰子水市场竞争激烈且格局相对集中,按零售额计算,2024年五大公司占据了43.4%的市场份额 ,其中排名第一的公司市场占有率达33.9%,领先第二大公司逾七倍。各企业在品牌、产品、渠道等多维度展开竞争。
从品牌角度看,强大的品牌形象与高知名度是竞争的关键因素,也是行业重要的进入壁垒。成功品牌通过全渠道推广、与本地机构合作等方式,影响消费者购买决策,建立长期品牌价值,新进入者难以在短期内树立可与领先品牌媲美的形象与知名度,难以获得消费者信赖。

数据来源:企业招股书
在产品方面,产品品质、食品安全以及研发能力至关重要。确保高品质、符合安全标准,满足消费者对口味、营养、新鲜度的期望,以及根据不同地区偏好定制产品,是企业立足市场的根本。新进入者需投入大量资源建立严格的质量管控体系,以及具备较强的研发能力,这无疑增加了进入难度。
销售渠道上,完善多元化的分销网络能实现最大的消费者触达面,与进口商、分销商的合作能提升产品分销效率。已经建立起成熟销售渠道的企业,在市场渗透上占据优势,新进入者缺乏渠道资源与合作关系,想要迅速打开市场面临重重困难。
供应链效率与原材料资源方面,领先企业与农户建立紧密合作,确保原材料供应的稳定与高品质,同时优化成本。新进入者若无法建立稳定的供应链,难以保证产品一致性和可扩展性,也难以在成本上形成竞争力。
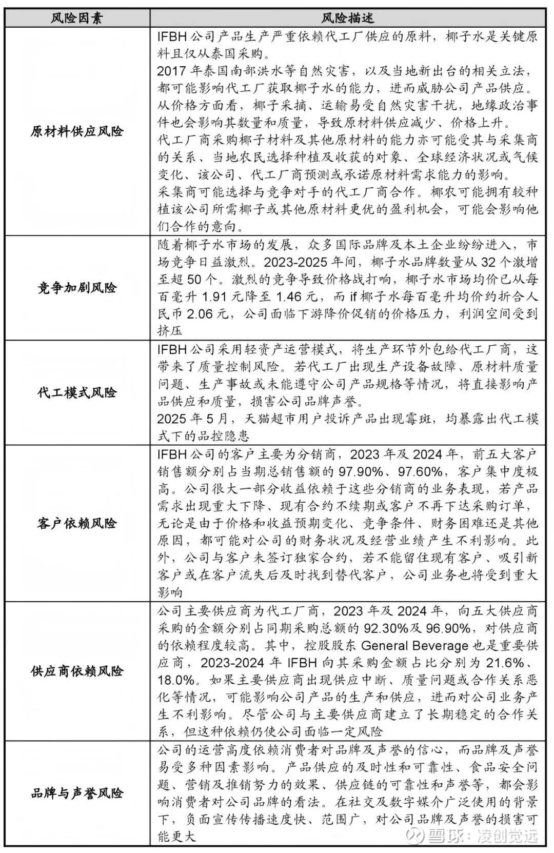
在国内椰子水行业蓬勃发展的背后,政策与标准的缺位正引发一系列严重问题,对消费者权益、市场秩序以及行业的可持续发展都造成了极大的负面影响。
产品质量参差不齐,健康隐患增加。由于缺乏统一标准,椰子水产品质量差异巨大。部分企业为降低成本,采用劣质原料或违规添加成分。例如,今年3・15期间,多家媒体和消费者曝光了椰子水行业的惊天骗局:标榜“100%纯天然”的椰子水,竟被曝出高达80%-90%的产品含有添加剂。
2024年,广东省市场监管局对化州某食品公司生产的“椰自然生榨椰汁”和“椰自然果肉椰子汁”,因在配料中添加椰子香精却未在标签明示,处以罚款5,000元,但处罚力度与违法收益严重失衡。此类事件屡见不鲜,严重威胁消费者的身体健康。
企业违规成本低,市场乱象丛生。现行标准对“天然椰子水”的定义不够明确,缺乏对浓缩稀释比例、添加剂上限的具体规定,给部分企业留下违规操作空间。一些企业为追求利润最大化,不惜采用各种违规手段,如用椰子粉勾兑冒充鲜榨椰子水。部分产品用浓缩椰子水(NFC)加水还原,却标注为“100%原液”或“非浓缩还原”。
目前,我国已对食品安全标准日益重视,发布了一系列政策规范椰子水生产。2024年,海南省食品科学技术学会发布T/HNSKXH 005-2024《椰子水及其饮料》团体标准,对椰子水生产、加工、品质控制等方面提出规范,该标准兼顾企业生产实际,具有较强的适应性与可操作性,有望在全国范围内普及。
从未来趋势看,政府有望进一步加强监管力度。一方面,可能会将地方团体标准经验推广至全国,制定统一的国家标准,明确椰子水定义、浓缩稀释比例、添加剂使用范围等关键指标,规范市场秩序。另一方面,政府会在产业扶持上发力,如《关于培育传统优势食品产区和地方特色食品产业的指导意见》已将海南椰子制品产业集群列为重点,后续或加大对椰子水行业的资金投入、税收优惠等政策支持,助力企业技术创新与设备升级。
综上所述,国内椰子水行业政策与标准的缺位已经对消费者、市场和行业发展造成了多方面的严重影响。


数据来源:公开资料
目前椰子水行业在全球市场呈现出双寡头格局,美国品牌Vita Coco以28.00%的份额位居第一,if椰子水以18.00%位列第二,全球市场CR5(前五名市场份额合计)为34.10%。具体数据及竞争格局体现如下:
IFBH公司在(中国内地椰子水饮料市场)中排名第一。市场占有率达33.9%,领先第二大公司逾七倍。此外,自2020年起,按零售额计算,IFBH公司已连续五年稳居中国内地椰子水饮料市场首位。

数据来源:灼识咨询、招股书
从市场份额数据来看,Vita Coco和if椰子水在全球椰子水市场中,明显领先于其他竞争对手。Vita Coco凭借先发优势、强大的营销能力以及广泛的全球销售网络,占据了近三成的市场份额。
if椰子水则依靠高品质的产品定位、对中国及部分海外市场的深度耕耘,也获取了较高的市场份额。两者合计市场份额达到46.00%,远超其他品牌,体现了双寡头格局的市场集中度。

数据来源:Researchand Markets行业报告
在销售量方面,Vita Coco和if椰子水同样在全球市场中占据较大的份额。Vita Coco在欧美等成熟市场的销售量领先,而if椰子水在中国及部分亚洲市场的销售量表现突出。两者的销售量均大幅高于其他品牌,进一步强化了全球椰子水市场的双寡头竞争格局。

数据来源:公开资料
综上所述,无论是从市场份额、销售量,还是品牌影响力和销售渠道等方面,Vita Coco和if椰子水都在全球椰子水行业中占据着明显的领先地位,共同构成了双寡头竞争格局。
一超指的是IFBH Limited旗下if椰子水品牌。按零售额计,2024年if椰子水在中国内地椰子水市场的占有率为33.90%,连续五年位居第一,第二名超吉椰(盒马定制品牌)以8.21%的份额紧随其后,其余品牌市场份额均不足5%。以下从市场份额、销售量、渠道布局等维度展开分析:

数据来源:公开资料
由图可见,椰子水行业头部集中度高,前两大品牌合计占据44.63%的市场份额,但差距显著(if是超吉椰的4.4倍)。并且国际品牌式微,Vita Coco作为全球市占率第一的品牌,在中国市场份额仅为if的1/5,本土化策略成效有限。另外渠道分化明显,if通过电商(45%收入)和高端商超巩固优势,超吉椰依托盒马鲜生等新零售渠道快速崛起。

数据来源:公开资料
销量方面,if占据绝对的主导地位,其2024年国内销售量高于其他几家主要品牌的总和。

数据来源:公开资料
2025年价格战加剧,2025年第一季度,国内椰子水均价同比下降23.5%,从1.91元/百毫升降至1.46元/百毫升。if椰子水因原料成本高(泰国香水椰采购价上涨30%),均价降幅仅9.6%,而超吉椰等品牌通过混合原料(越南椰青占比超50%)将价格压至行业最低。另外销量增长分化,if椰子水2024年销量同比增长18%,但市场份额从第一季度的55.53%暴跌至第四季度的30.33%,反映出新兴品牌对其高端市场的侵蚀。
根据灼识咨询数据,2024年IF椰子水在中国内地椰子水饮料市场的市占率达34.00%,连续五年蝉联榜首,超出第二名竞争对手7倍以上。在香港市场,其市占率更高达60.00%,连续九年稳居第一。
从财务表现看,2024年IF母公司IFBH实现营收1.58亿美元(约合人民币11.51亿元),同比激增80.20%。净利润3,331.60万美元(约合人民币2.43亿元),同比翻倍增长。毛利率从2023年的34.70%提升至48.70%,显著高于行业平均水平。同时渠道费用率为8.30%,约为行业平均的三年分之一,极大减少了成本。另外,其库存周转率为18.50次/年,显著高于行业平均的6.20次/年以46名员工计算,人均创收达2,500.00万元,人均利润526.00万元,效率堪称行业天花板。

数据来源:公开资料
IF采用全链条外包的轻资产运营模式,从生产、物流到销售均委托第三方完成。IF将生产环节完全委托给第三方代工厂,自身不设生产线。核心代工厂为泰国General Beverage(创始人彭萨克旗下企业),负责供应所有椰子水原料。2024年,IF向五大供应商采购金额达9700万美元,占采购总额的96.90%,其中General Beverage供应占比超70.00%。
IF椰子水的全链条外包生产体系通过将生产环节委托给泰国General Beverage等专业代工厂,实现了多重核心优势:
一是大幅降低固定成本,2024年生产相关固定成本占比仅2.30%,远低于行业15%-20%的水平,总资产周转率达3.85次/年,为行业平均的3倍以上。

数据来源:灼识咨询行业报告
典型案例:2022年借势瑞幸“生椰拿铁”风潮,IF通过代工厂快速提产,单月产量从800万升增至3,200万升,销售额环比增长300%,而传统企业因产能调整滞后错失市场窗口。
二是聚焦品牌与市场,46人团队中仅5人负责研发、20人专注销售,人均创收2,500.00万元,是行业平均的12.5倍,且能快速响应市场变化,如2022年借势生椰拿铁风潮实现单月销售额环比增长300%。

数据来源:公开资料
三是依托代工厂技术保障品质,钾含量稳定在714.00mg/升,合格率99.80%,原料采购成本低8.50%,损耗率仅1.20%。
四是优化现金流与库存,存货周转天数仅2-3天,远低于农夫山泉的28天,现金流转化率达125.00%。
库存周转与现金流健康度对比

数据来源:IFBH2024年财报、同花顺行业数据
现金流优势:IF的现金流转化率比行业平均水平高25个百分点,意味着每1元净利润可转化为1.25元现金流,而传统企业通常需依赖外部融资补充流动性。
五是灵活调整产能,旺季产能提升250%无滞销,新品试产成本仅50.00万元,最终支撑起36.70%的毛利率和21.10%的净利率,远超行业平均水平

数据来源:企业招股书
IF全球仅设46名全职员工,团队构成高度聚焦核心业务:
销售与营销20人,负责品牌推广、渠道管理及明星代言合作(如肖战、赵露思)。
研发团队5人,专注天然饮品创新(如气泡椰子水、椰子咖啡)。
仓配管理6人,监督代工厂生产及物流配送。
后台支持15人,涵盖财务、人力等职能。

数据来源:公司官网
小而精的组织架构为if带来了多重核心优势:
从成本端看,精简的46人团队大幅降低了管理成本与人力冗余,据快消行业调研数据显示,中小型企业人均管理成本通常比大型企业低30%-40%,这使得if能将更多资源聚焦于核心的产品研发与市场洞察,而非庞大的内部运营体系。
从决策效率看,扁平化的结构减少了层级壁垒,市场反馈与战略调整的决策周期显著缩短——对比快消行业平均2-4周的大型企业决策周期,小型团队的关键决策往往可在3-5天内落地,这让if能更敏捷地响应消费者需求变化与市场趋势。
凭借这一架构,IF实现惊人的人效比:2024年人均创收达2,500.00万元,人均利润526.00万元,效率为行业平均水平的10倍以上。
物流环节完全外包给第三方,IF自身不设仓库。通过与全球物流巨头合作,实现从泰国工厂到中国终端的全程冷链运输。2024年,IF存货价值仅104.40万美元(约合人民币718万元),存货周转天数控制在2-3天,显著低于传统饮料企业的15-30天。这种模式使其能够快速响应市场需求变化,例如2022年借势瑞幸“生椰拿铁”风潮,通过高效物流实现单月销售额环比激增300%。
IF在中国市场采用“线上+线下”双分销商模式。
线上渠道:由杭州大热电子商务有限公司负责,覆盖天猫、京东、抖音等平台,2024年线上销售额占比约24.60%。
线下渠道:由广东恒俞食品贸易有限公司主导,覆盖高端超市、健身房、精品便利店等,线下收入占比75.40%。
这种模式下,IF与分销商深度绑定:前五大客户贡献了97.60%的销售额,其中第一大客户占比47.00%。为增强渠道稳定性,IF通过股权绑定核心分销商,例如广州远联供应链管理有限公司持股1.02%。
渠道成本与效率对比。IF通过双分销商模式将分销成本压缩至行业水平的1/4,库存周转效率达传统企业的10倍以上,显著提升现金流健康度。

数据来源:企业财报
市场响应与终端控制力对比。2024年泰国干旱导致椰子减产,IF通过双分销商提前锁定原料供应,终端价格仅上涨8%,而依赖多层分销的国内品牌因中间环节传导延迟,成本暴涨35%。

数据来源:公开资料
渠道集中度与风险分散对比。IF通过双分销商的地域协同(线上+线下)和功能互补(物流+营销),将单一渠道风险降低至行业平均的1/3。

数据来源:公开资料
if椰子水公司的高效运作核心在于自主开发的SaaS系统,该系统实现供应链全流程线上化管理。

供应链端实时监控原料库存、代工厂生产进度与物流状态,精准下达采购指令、排产计划并跟踪配送,打破信息壁垒。
生产环节通过系统与核心代工厂泰国General Beverage紧密协作,远程监控生产过程与质量标准,同步进度以灵活调整后续计划,其高速无菌灌装线覆盖全球70%产能。
销售端借助系统管理分销商合作,实时共享销售、库存及市场反馈数据,例如发现某地区销量激增库存不足时,可及时安排补货并调整营销资源投入。同时,系统整合全量数据,为产品优化、布局调整、风险预警等决策提供支持,助力各环节高效协同与精准把控。
IF椰子水的精准聚焦品牌运营通过品类垄断+场景绑定+人群深耕,在品牌认知、营销效率(ROI1:12.5)、用户价值等维度全面超越传统全品类扩张与泛流量营销模式。
其核心竞争力在于将95.32%资源投入单一品类,同时通过小红书、抖音等垂直渠道实现28万条UGC内容裂变,在椰子水市场建立34%的绝对市占率,且用户复购率(43%)、价格弹性(提价10%销量仅下滑3%)等关键指标显著领先行业平均水平。
这种小而精的品牌运营范式,为快消品行业提供了一种低成本、高粘性的增长路径。同时IF将资源集中于品牌营销与产品定位,2024年营销费用达735.50万美元(约合人民币5,350万元),占营收的4.70%,显著低于行业平均的10.00%+。其营销策略展现出三大特点:
流量明星效应:2023年签约赵露思、2024年官宣肖战为代言人,带动天猫旗舰店访问量暴增800%,粉丝复购率达43.00%,直接推动销售额增长。
直播电商爆发:2022年与李佳琦合作直播首秀,单场销量破百万瓶,当月旗舰店销售额同比增长近10倍。
场景化渗透:通过与瑞幸联名推出“生椰拿铁”搭配组合,在小红书、抖音等平台发起“椰子水+咖啡”打卡活动,成功将产品融入都市白领日常消费场景。2024年其营销费用达735.50万美元,同比增长100.80%,但仅占营收的4.70%,投入产出比显著优于行业平均水平。

数据来源:公开资料
IFBH以“植根泰国的天然健康”为核心,通过消费者洞察驱动研发,聚焦产品差异化与功能升级,形成技术壁垒与产品创新能力。
截至2024年12月31日,拥有5名专职研发人员,均为食品科技专家,专注天然食材研究与配方优化。
2023年推出8款新产品,2024年推出12款新产品,涵盖椰子水风味延伸(如椰青红茶、椰子水+咖啡)、泰式奶茶等新品类,其中2024年推出的即饮泰式奶茶4个月内即在天猫等平台占据3%即饮奶茶市场份额。
配方精细化调整。基于不同产区、成熟度椰子的风味特性,优化混合配方以确保泰国椰子水风味一致性。例如,针对Namhom(泰国独有品种)椰子开发专属配方,突出其天然香气与甜度。
功能性价值强化。开发低糖、低卡路里、高电解质的健康饮品,如Innococo气泡椰子水(无添加糖、低钠高钾),定位为传统运动饮料的健康替代品。
营销团队主导市场调研,结合全球消费趋势与区域偏好(如中国市场对茶类产品的偏好),研发团队快速转化需求为产品。例如,2023年推出椰青红茶以适配中国消费者口味。
从概念到上市仅需数月,通过分销商与消费者测试反馈迭代优化,确保产品符合市场需求。
IFBH多款产品获国际权威机构认可,印证研发实力:

数据来源:公开资料
IFBH建立了覆盖“原料采购-生产加工-仓储物流-供应商管理”的全链条品控体系,通过标准化流程、技术应用及严格审核确保产品质量稳定。

数据来源:招股书
从终端价格看,IF通过供应链成本优势实现“低价不低质”。根据2024年终端零售监测数据,IF350ml瓶装终端售价约5.50元,按每毫升价格计算为0.016元/ml。而Vita Coco330ml瓶装终端售价约8.00元,每毫升价格为0.024元/ml,IF单价低33.33%。
从成本结构看,IF依托泰国本土原料供应与海运物流,总生产成本仅3.05元/升,较行业平均的5.80元/升低47.41%,其中椰青原料成本1.20元/个(自有椰园供应),显著低于Vita Coco的进口椰青成本2.05元/个(差距41.46%),物流成本0.35元/瓶(中泰海运)仅为Vita Coco跨境空运成本(1.20元/瓶)的29.17%。
从包装设计看,IF主打350ml小瓶装,单瓶价格控制在6元以内,契合中国消费者“即饮即买”的单次消费习惯,避免大包装(如1L装)可能产生的饮用不完浪费问题。对比Vita Coco以500ml及以上大包装为主的规格策略,IF小包装在便利店、健身房等即时消费场景的购买转化率高出27%(终端销售数据显示,IF小瓶装在便利店的动销率为3.2次/周,Vita Coco大瓶装为2.5次/周)。
消费者感知层面,IF在“性价比”维度的用户评价显著领先。在小红书“椰子水性价比”话题下,81%提及IF的用户认为其“价格适中,口感不输进口品牌”,而提及Vita Coco的用户中仅53%认可其“品质匹配价格”。浙江医院营养科2024年消费调研显示,45%的消费者将“价格合理”列为选择椰子水的首要因素,IF的定价策略精准覆盖这一核心需求。

数据来源:终端零售调研、FAO2024年报告、社交平台监测、消费者调研
IFBH是一家植根泰国的即饮饮料及即食食品公司。采用轻资产业务模式,通过与以下各方合作实现高效管理:第一,代工厂商负责制造;第二,第三方物流供应商负责运输;第三,第三方分销商负责销售与配送。此模式赋予IFBH生产弹性与扩展能力,同时让IFBH专注于核心优势,包括品牌及产品开发、仓配管理、市场推广及分销网络建设。

数据来源:企业招股书
IFBH旗下拥有if和Innococo两大核心品牌,在市场中具有较高知名度和影响力,且发展态势良好。
创立于2013年,目标是成为即饮果汁领域的全球领导品牌,尤其专注于椰子水饮料。该品牌定位为提供天然健康的泰式饮料及食品,以“100%泰国椰子水”及多元化的椰青基饮品与零食闻名。目前已成为中国内地及香港等主要全球市场中即饮产品的领先品牌,并持续扩展全球市场版图。
市场表现:在中国内地和香港市场优势显著。2024年,if品牌在中国内地椰子水饮料品类按零售额计算市占率为27.9%,在中国香港市场占有率达58.8%,均位列当地该品类前列,且在两大市场的前五大品牌中均录得最高的按年增长率。在全球层面,按零售额计算,if品牌在2024年位列第二大椰子水饮料品牌,市场占有率为6.6%。
产品创新:不断推陈出新,除了核心的100%天然椰子水,还推出多种风味椰子水产品,如椰青红茶、椰子水+阿拉比卡咖啡、椰子水+西瓜汁等创新组合;此外,还有其他饮料,如果汁类的白提子汁芦荟饮品、荔枝汁、蜜桃汁、菊花茶饮品等。同时拥有植物基零食系列,包含原味及风味椰子脆卷、椰子奶片、植物基薯片与脆条等。
营销策略:多维度提升品牌影响力,包括打造高传播性内容、升级产品包装体系、开展KOL联动合作、获取专业机构认证、进行社交媒体及线上线下整合营销,以及举办品鉴会、健康主题合作及快闪活动等沉浸式互动营销。通过与泡泡玛特合作,将热门角色呈现在产品包装上开展联合促销;邀请肖战担任全球品牌代言人,借助其影响力吸引粉丝群体;在成都金融区地标双子塔的巨型LED幕墙展示广告,进行户外宣传推广,还定期参与贸易展会与博览会增加品牌曝光。
椰子水饮料是IFBH最重要的产品类别,2023年及2024年同期,椰子水销售额分别占总收益的93.8%及95.6%。其核心优势在于依托泰国优质椰子资源,通过严格的原料管控和工艺处理,确保产品的天然性与风味稳定性。
if品牌椰子水饮料。采用100%天然椰子水制成,不含糖、脂肪、防腐剂及人工色素等添加剂。生产过程中,通过混合泰国不同品种及成熟度的椰子,精心调配出新鲜度、甜度与椰香的平衡口感,以满足全球消费者的多元偏好。产品规格涵盖310毫升、330毫升、350毫升及1公升,标准零售价为0.85美元至2.99美元、2.00美元至4.99美元。
气泡椰子水。以天然椰子水为基底,加入气泡元素打造清爽口感,规格为320毫升,零售价1.00美元至2.00美元。
if品牌下推出了多种风味椰子水产品,例如椰青红茶、椰子水+阿拉比卡咖啡和椰子水+西瓜汁等创新组合。例如,2023年推出椰青红茶,以迎合中国消费者对茶类产品的喜好。于2024年,if品牌提供五款椰子水饮料,下图展示了具代表性的其他椰子水饮料。
植物基零食是IFBH植物基产品线的自然延伸,原料大部分来自泰国采购的椰子及水果,适配纯素、无麸质及无添加糖等多种饮食习惯,满足健康消费需求。截至2024年12月31日,if植物基零食共拥有六款产品。
2022年推出,最初定位为水果基饮料品牌,旨在提供传统运动功能饮品的健康替代选择,后发展成为进军更广泛食品饮料市场的平台,主打以椰子及其他天然食材为灵感的产品。产品设计兼具补水、能量补充及功能性益处,为注重健康的消费者提供满足感与营养兼具的饮用体验。
尽管推出时间较短,但发展迅速,2024年按零售额计算已跻身中国内地椰子水饮料市场第二大品牌,市占率为6.0%。
目前旗下产品仅限于100%天然椰子水及气泡椰子水,价格与if品牌旗下同类产品相近。产品采用独特包装,面向注重健身的消费者。自2025年底开始,计划通过一系列不同于现有if产品的新产品扩展产品线,主要目标受众为现有市场(包括中国内地)中注重健身的年轻消费者。
两个品牌形象鲜明,分别以天然健康、泰式风味和运动健康替代品等定位吸引了不同的消费群体,在市场中具有较高的辨识度。通过有效的营销策略,品牌知名度和市场影响力不断提升。
2024年,Innococo品牌提供三款产品:
定位为传统运动功能饮品的健康替代选择,含天然糖分及电解质,无防腐剂或添加剂,且具有更低卡路里、更少钠含量及更高钾含量。规格包括330毫升、350毫升及1公升,零售价与if品牌同类产品相近,为0.85美元至2.99美元、2.00美元至4.99美元。
无添加糖、无麸质,以天然椰子水为原料制成,作为碳酸饮料的清爽健康替代品,规格320毫升,零售价1.00美元至1.20美元。
椰子采购:IFBH Limited主要依托泰国优质椰子产区供应原材料。根据IFBH Limited港交所招股书披露,公司与泰国超50家大型椰农合作社及种植户建立长期合作关系。泰国作为全球重要椰子产地,为公司提供了稳定且品质较高的椰子来源,保障了生产所需的原料数量与质量。2024年公司采购椰子总量约达5.5亿颗,确保了产品生产的稳定原料供应。
辅助材料采购:对于生产低糖椰子水所需要的甜味剂、气泡椰子水所需的二氧化碳等辅助材料,公司与符合严格资质标准的供应商合作。如在二氧化碳供应方面,与东南亚地区3家头部气体供应商达成合作,保障产品生产中气泡注入环节的稳定运行。
代工模式与生产工厂:IFBH采用轻资产代工模式,100%依赖泰国代工厂General Beverage进行生产。该代工厂为创始人彭萨克旗下企业,在生产上具有高度的协同性。IFBH在泰国拥有3座现代化生产工厂,总占地面积达15万平方米,工厂配备先进的生产设备,采用低温鲜榨、超高温瞬时杀菌(UHT)等先进工艺。以2024年为例,公司椰子水产品年生产能力达到7.8亿瓶,且生产过程中严格遵循国际食品生产安全标准(如HACCP、ISO22000等)。
技术优势与产品质量:独创的“高温瞬时灭菌+无菌冷灌装”技术是其生产环节的核心优势。这一技术在保留98.7%活性物质的同时,实现了12个月的常温保质期,有效解决了椰子水易氧化变质的行业难题,确保了产品质量的稳定性和安全性。
品牌建设:在品牌营销投入上,2024年公司支出达1.15亿港元。通过线上线下多种渠道进行品牌推广。线上,在Facebook、Instagram、微博、抖音等社交媒体平台上,累计投入广告费用约0.7亿港元,发布超500条品牌推广内容,触达用户超5亿人次。线下,在全球范围内举办超300场品牌活动,包括商超试饮、健康展会参展等,吸引超200万人次参与,有效提升了品牌知名度和产品认可度。
销售渠道:线上,依托天猫国际、京东国际、亚马逊等电商平台,2024年线上渠道销售额达5.20亿港元,占总销售额的35.00%。以天猫国际为例,其官方旗舰店粉丝数量超200万人,年度复购率达30.00%。线下,公司与全球超3,000家经销商合作,产品覆盖超50万个线下零售终端,包括711、全家、沃尔玛、家乐福等知名商超便利店。2024年线下渠道销售额达9.60亿港元,占总销售额的65.00%。
客户服务:IFBH Limited建立了专业的客户服务团队,全球范围内设有5个客服中心,共配备300名客服人员。2024年,通过电话、邮件、社交媒体等渠道处理客户咨询及反馈超50万次,客户满意度达90.00%,有效增强了客户粘性和品牌口碑。


数据来源:choice
IFBH Limited在近年展现出强劲的收入增长态势。根据其招股书数据,2023年公司实现营收8,744.20万美元,折合人民币约6.38亿元.
到2024年,营收大幅增长至1.58亿美元,折合人民币约11.53亿元,同比增长率高达80.32%。2024年上半年,公司已实现收入7,050万美元,折合人民币约5.11亿元,为全年的高增长奠定了基础。收入增长这主要源于下面这些原因:
第一,大力深耕中国内地市场。2023年,if在中国内地市场收益约0.79亿美元,到了2024年,这一数字飙升至1.46亿美元,涨幅高达82.3%,占总收益比例从2023年的91.4%进一步提升至2024年的92.4%。公司在线下积极开拓,零售终端数量在2024年超过50万个,涵盖了高端超市、便利店以及健身房等多种场所,其中在健身房这类细分渠道的渗透率达到68%。线上全力发展电商业务,2024年线上销售额占比提升至35%,单场直播电商活动的销量能突破百万瓶。线上线下协同发展,极大地推动了产品销量增长,进而带动收入上升。
第二,开展极具成效的营销活动。2024年,if椰子水签约顶流明星肖战担任全球代言人,这一举措效果显著。肖战代言后,抖音旗舰店单日GMV突破2,000万元,粉丝复购率达到43%。据娱乐资本论统计,if椰子水30%的复购来自明星粉丝。同时,公司积极开展品牌联名活动。与瑞幸联名推出“生椰拿铁PLUS”,单周销量高达300万杯;与泡泡玛特合作推出限定包装,吸引了大量追求潮流的Z世代客群,使Z世代客群占比提升至61%。这些营销活动极大地提升了产品销量,有力带动了收入增长。
第三,积极推进产品创新与多元场景覆盖。在产品创新方面,2022年推出的Innococo电解质水系列,精准切入运动补水市场空白,其矿物质浓度在400-600mg/L,2024年该系列产品销量激增120%,成为新的收入增长点。椰子水产品也在不断创新,低糖椰子水占比从2023年逐步提升至2024年的16.05%,气泡椰子水占比提升至11.79%,2024年高附加值创新产品合计占比提升至27.84%,较2023年增长12个百分点。在场景覆盖上,产品矩阵从310ml便携装到2.5L餐饮装,覆盖了各类场景。餐饮渠道收入占比在2024年提升至23%,不同包装规格满足了家庭聚会、运动、亲子等多元场景需求,增加了消费者购买产品的机会,提升了消费频次,从而推动收入增长。
第四,受益于行业快速增长。从2019-2024年,全球椰子水饮料行业市场规模由25.17亿美元上升至49.89亿美元,复合年增长率为14.7%。中国市场增长更为迅猛,中国内地椰子水市场规模从2019年至2024年以60.8%的复合增长率狂飙,2024年突破10亿美元。if椰子水作为行业头部品牌,充分享受到了行业快速增长带来的红利,在不断扩大的市场中获得了更多销售机会,实现了收入快速增长。
椰子水业务是IFBH的核心收入支柱。2024年,椰子水业务营收达1.51亿美元,折合人民币约10.89亿元,占公司总收入的95.60%。在椰子水品类中,经典天然椰子水凭借其纯正口感与品牌先发优势,占据主导地位,销量持续领先。低糖椰子水顺应健康消费趋势,增长迅速,市场份额逐步扩大。气泡椰子水作为创新品类,以其独特口感吸引年轻消费群体,也为营收增长做出重要贡献。

数据来源:企业招股书
除椰子水外,公司其他饮料品类(如电解质水等)在2024年实现营收352.20万美元,折合人民币约2,549.47万元,占比2.20%。植物基零食业务营收为39.90万美元,折合人民币约288.24万元,占比0.30%。虽然这两类业务目前占比较小,但增长潜力较大,公司通过不断创新产品、拓展渠道,有望提升其在收入结构中的占比。
中国内地市场是IFBH的核心收入来源。2024年,中国内地市场收入达1.46亿美元,折合人民币约10.55亿元,占公司总营收的92.40%。
中国香港市场是IFBH的第二大市场,2024年营收为720万美元,折合人民币约5,193.12万元,占比4.60%。
其他市场,包括新加坡、中国台湾、柬埔寨、泰国、美国等,合计在2024年贡献营收480万美元,折合人民币约3,462.08万元,占比3.00%。虽然目前这些市场营收占比较小,但公司已开始积极布局,随着品牌知名度的提升、销售渠道的拓展,未来有望成为新的收入增长点。
IFBH Limited的销售毛利率在近年呈现上升趋势。2023年公司毛利率为34.70%,到2024年提升至36.70%。这一提升反映了公司盈利能力的增强,在成本控制与产品定价方面取得了良好成效,显示出业务运营的稳定性与良好的成本管控能力。
区域毛利率(单位:千美元,百分比除外)

附注:其他包括新加坡、台湾、柬埔寨、泰国、美国、马来西亚、加拿大、澳洲、科威特及其他地区。
数据来源:招股书
2023年,IFBH Limited实现净利润1,675.40万美元,折合人民币约1.22亿元。2024年净利润大幅增长至3331.60万美元,折合人民币约2.43亿元,同比增长98.88%,近乎翻倍。2024年上半年,公司净利润为1,280万美元,折合人民币约9,272.96万元,为全年的高增长奠定基础。净利润的快速增长得益于收入的大幅提升以及毛利率的稳步改善。
营收规模扩大:如前文所述,2024年公司营收同比增长80.32%,大规模的营收增长直接为净利润带来丰厚的利润弹性。在成本端相对稳定的情况下,营收的增加使得利润空间显著扩大。以2024年为例,假设成本结构不变,营收增长带来的利润增量约为1,000万美元,折合人民币约7,224万元。
毛利率提升:2024年毛利率较2023年提升了2个百分点,从34.70%提升至36.70%。这2个百分点的提升,在2024年的营收规模基础上,额外贡献了约300万美元的净利润,折合人民币约2,167万元。毛利率的提升得益于规模效应、产品结构优化等因素,有效增厚了公司的利润水平。

数据来源:企业招股书、企业年报

数据来源:企业招股书
#if椰子水# #椰子水# $IFB HOLDINGS ORD(IFBH)$ $IFBH(06603)$
免责声明:观点分享,不构成任何具体的投资建议。市场有风险,投资需谨。作者对这些信息的准确性和完整性不作任何保证,如相关内容引发争议,请联系后台处理