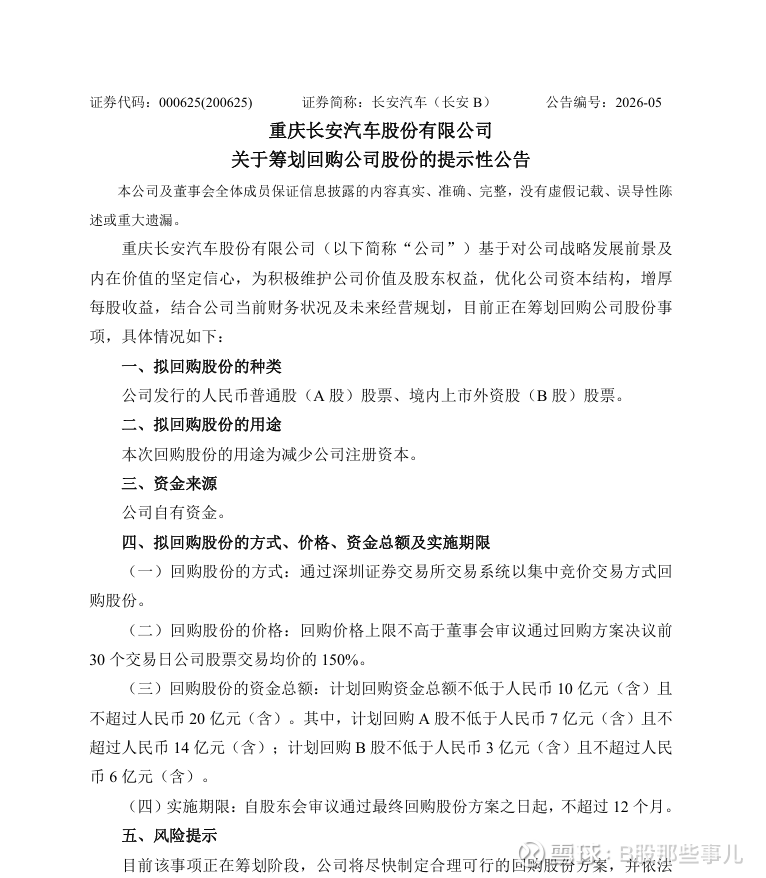
再见回购,长安B

用户头像
B股那些事儿
 · 陕西  

$长安B(SZ200625)$ $京东方A(SZ000725)$ $苏威孚B(SZ200581)$ 锦江b的增持之后, 长安b启动ab回购,希望京东方愚人节的年报学习下!

26年,B股79只, 要约退市瓦轴B, 计划转H苏威孚B,大股东增持锦江B,公司回购长安B, 讲故事资产置换本钢b,名牌想搞事的伊泰b,等着收获杭汽轮B,提前埋伏京东方b, 继续等风来!

敲下黑板,B股要两条腿走路, 低估和套利!