目前在液态向固态电池转型过程中,电解质材料革新成为核心驱动力,同时带动正负极,导电剂及设备工艺全面升级。
固态电池产业正通过材料降本(硫化锂价格骤降),工艺创新(干法电极/无负极技术),设备升级(单线 5GWh 产能)三大引擎加速商业化。
硫化锂是固态电解质降本的关键,固相/液相法各有利弊。






硫化锂和硫化物电解质的制备难点有较大的差异,
硫化锂是硫化物电解质的核心原材料,
硫化锂的纯度会直接影响硫化物电解质的电化学性能表现,但是二者的制备仍有较大的区别。 Ø
硫化锂的制备核心在提纯工艺,难点主要集中于高纯度要求和环境敏感性,在于如何在安全,纯度和成本上做出好的平衡,合成本身并不困难。
硫化物电解质的制备核心在电化学配方设计及合成工艺,需要设计好元素比例并在 合成时精准调控多组分的配比,对电化学的理解需要非常深入,合成工艺也有较高的技术要求。
硫化锂/硫化物电解质参与玩家已较多。
根据布局的方式,可按照布局硫化物电解质/硫化锂/一体化将企业分成三种类型:
第一类:硫化物电解质企业:初创企业居多,国内代表企业包括中科固能,恩力动力,天赐材料,广州博粤等。
其中中科固能建成完工并试线投产世界范围内首条百吨级规模化制备硫化物固态电解质的生产线,为未来建成万吨级别硫化物固态电解质的制备提供经验基础及数据支撑;
恩力动力 2018 年与软银成功开发出了使用硫化物固态电解质及锂金属负极的全固态锂金属电池,掌握低成本的硫化物电解质制备技术;
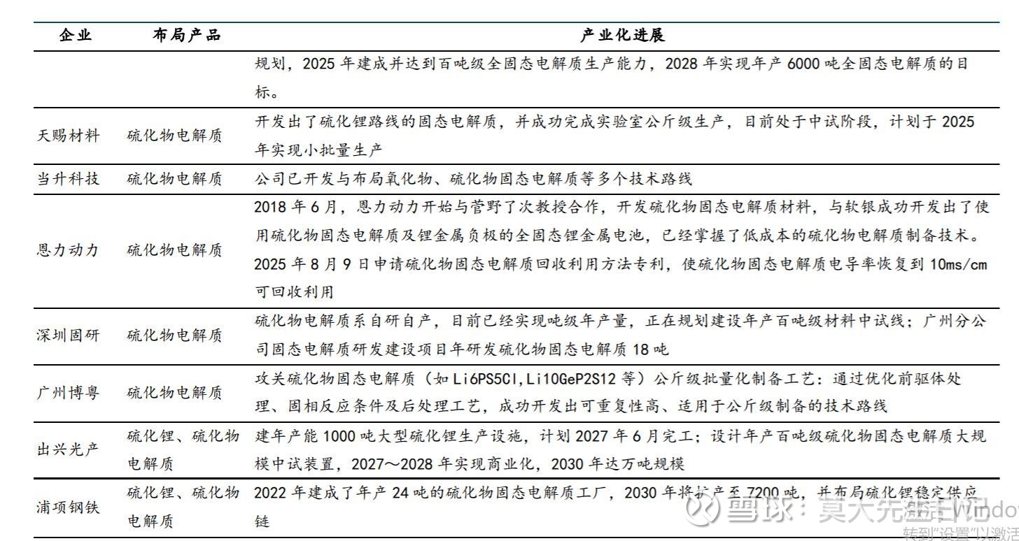
天赐材料开发出了硫化锂路线的固态电解质,并成功完成实验室公斤级生产,目前处于中试阶段,计划于 2025 年实现小批量生产;
广州博粤攻关硫化物固态电解质(如 Li6PS5Cl,Li10GeP2S12 等)公斤级批量化制备工艺,通过优化前驱体处理、固相反应条件及后处理工艺,成功开发出可重复性高,适用于公斤级制备的技术路线。
第二类:硫化锂企业:大企业居多,国内代表企业包括天齐锂业,厦钨新能,上海洗霸,华盛锂电,容百科技,海辰药业等。
①碳热还原法:代表企业恩捷股份等,恩捷股份的超纯硫化锂目前已完成百吨级中试产线,硫化物固态电解质的纯度和电导率,能够满足国内外头部电池企业的性能指标要求,
硫化物电解质膜已实现卷对卷,连续化生产,目前公司在云南玉溪推进硫化物全固态电解质材料中试生产线项目,设计年产能约 1000 吨。
②液相复分解法:代表企业华盛锂电等,公司为原先布局电解液添加剂的企业,电解液添加剂和硫化锂的液相制备工艺原理上类似,核心都在于后续提纯,且都使用反应釜,过滤装置等通用化工设备,有较强的技术可迁移性。
华盛锂电制备的硫化锂具有纯度高,收率高,加工性能好的优点,基于这种高纯度硫化锂,公司与客户合作开发的固态电解质Li6PS5Cl 的离子电导率可达 5.57ms/cm。
③水合肼还原法:代表企业天齐锂业等,其中天齐锂业通过全球首创的循环提纯技术并通过工艺创新制造高纯度低成本的硫化锂,
计划 2025 年实现硫化锂量产,目标覆盖硫化物固态电解质 80%的原材料需求。
该方法多用于日韩国家的硫化锂生产,利用石油尾气中的硫化氢为原料进行合成,成本优势较大,目前使用此方法的日韩代表企业有出光新产株式会社,古河机械金属株式会社,东丽精细化工株式会社和韩国梨树集团。
国内容百科技的硫化物电解质材料粒度及离子电导率等性能处于行业领先水平,
目前正在进行中试线的建设,部分量产设备已经完成带料验证,预计将于四季度竣工,2026年初投产。
氢氧化锂和硫化氢法(液相法)代表企业为海辰药业等,使用氢氧化锂和硫化
氢在有机溶剂中反应制备硫化锂。
上海洗霸收购有研稀土的硫化锂业务及技术,后者的固态电解质已可实现产品小批量稳定制备;
厦钨新能采用气相法中的 CVD法制备硫化锂,其利用自研冶炼技术提炼的活性锂化合物,与含硫化合物(非硫化氢)反应,一步形成高纯度硫化锂,小试、中试结果显示降本空间较大。
第三类:硫化物电解质+硫化锂一体化布局企业:主要集中在龙头企业。
由于硫化锂的制备效果对后续制备硫化物电解质有较大影响,
因此一体化布局硫化物电解质+硫化锂的企业可以打通前后端研发,形成更强的 know-how积累,技术迭代相对高效。




目前硫化物全固态电池后续发展的主流路线确定无疑,
从壁垒和格局上判断,由于涉及到电化学核心配方,当前电池厂仍在积极自研硫化物电解质,叠加布局的材料企业较多,
我们判断未来竞争会相对激烈,
硫化锂的壁垒相对硫化物电解质更高,电池厂自研少,
当前硫化锂多种制备工艺并行,路线尚未完全收敛。
那么谁是固态电池下一个天赐材料,或者下一个10倍空间的石大胜华?
从后续量产和降本看,液相复分解法,氢氧化锂和硫化锂(液相法),均相还原法,碳热还原法,均具备大规模应用,降本的潜力,
谁可以完成规模化量产?
谁的技术路线能实现降低成本?
华盛锂电?
上海洗霸?
海辰药业?
欢迎大家一起讨论!
喜欢朋友请动动小手点个赞支持一下!
免责声明:以上内容仅是我们个人看盘总结,以及分享盘面思路,盘后功课记录,不做任何个股推荐,更加不构成投资建议,如有按此操作,盈亏自负,炒股有风险,入市需谨慎。坚持是一种信仰,专注是一种态度。