用户头像
鑫海涛
 · 浙江  

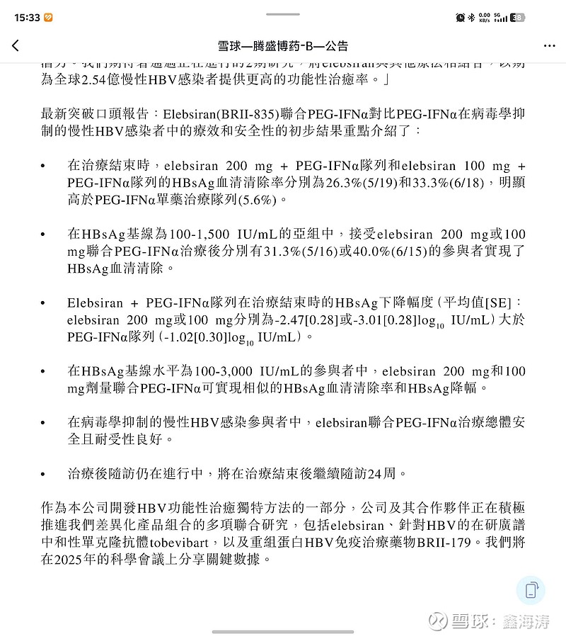
$腾盛博药-B(02137)$ 刚刚又看了一下列队23数据,才发现100mg列队转阴后没有一个复阳,200mg转阴后,也就一个复阳,合起来在1500IU/mL的亚组中相当于10/31即32.3%的比例在治疗结束24周后维持转阴。这本来就是一个可以申请上市的数据,我对列队四的信心越来越足了

图片

图片