公司热点|“工作人员疏忽”,全新好公告又闹乌龙事!业绩双增难掩毛利率下滑

用户头像
深圳商报
 · 广东  

深圳商报·读创客户端记者 宁可坚

全新好(000007)的公告披露又出现“小差错”。

据公司6月11日晚发布的更正公告,公司于6月10日披露了《关于公司持股5%以上股东所持公司股份被司法冻结的公告》。因工作人员疏忽,上述公告中的部分内容出现了错误,现予以更正。全新好称,本次更正不涉及对原公告的实质性的变更。

公告中,全新好将“冻结占博恒投资持股比例”,写成了“冻结占汉富控股持股比例”。

回溯公司上市多年以来的公告,全新好勘误公告“小差错”的次数并不少见。

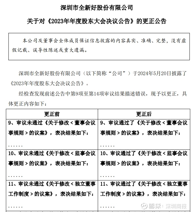
比如,去年5月份,全新好就对《2023年年度股东大会决议公告》进行了更正,多条本应审议通过的议案,却写成了“审议未通过”。

资料显示,全新好主要业务由物业租赁及管理、汽车销售及服务、杀菌卫生产品及日常用品贸易组成。2024年,根据发展需求,全新好收购了南通耀众汽车有限公司扩大汽车销售服务业务,同时新设了浙江全新好医药有限公司涉足大健康医药销售领域。

2024年,全新好营收净利双增,但扣非净利却下滑了41%,毛利率也出现下滑。

今年一季度,全新好营收净利继续增长,但毛利率仍继续下滑,仅为11.56%。