春晖智控2.58亿收购春晖仪表剩余股权申请获受理,业绩不达标优先以股份补偿引质疑

用户头像
深圳商报
 · 广东  

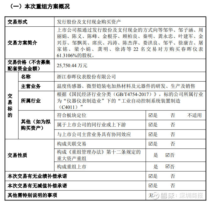
9月14日晚间,春晖智控(300943)公告称,公司近日收到深交所出具的有关通知,就公司拟通过发行股份及支付现金方式购买邹华、邹子涵等22名自然人股东合计持有的浙江春晖仪表股份有限公司(以下简称“春晖仪表”)61.3106%股份事宜,深交所进行了核对,认为申请文件齐备,决定予以受理。

公告称,本次交易尚需通过深交所审核并取得中国证监会同意注册的批复,最终能否通过审核、取得注册,以及最终通过审核、取得注册的时间仍存在不确定性。

▍业绩承诺期内标的公司年度净利不低于3500万元

此前于8月18日,春晖智控发布了《发行股份及支付现金购买资产暨关联交易报告书(草案)》(以下简称草案),上市公司拟通过发行股份及支付现金的方式向等邹华、邹子涵等22名交易对方购买春晖仪表61.3106%的股权。交易完成后,春晖仪表将成为春晖智控全资子公司,公司将会把这家国内核电级温度仪表龙头“整体收入囊中”。

标的资产定价方面,本次交易的标的资产为春晖仪表61.3106%股权。根据坤元评估出具的《评估报告》,以2025年3月31日为基准日,评估机构对标的公司采取了收益法和资产基础法进行评估,最终采取收益法评估结果作为评估结论。根据上述资产评估报告,标的公司截至2025年3月31日股东全部权益的账面值为17,080.97万元,评估价值为42,400.00万元,评估增值25,319.03万元,增值率为148.23%。根据交易各方分别签署的《发行股份购买资产协议》,参考该评估值,经各方协商一致后,春晖仪表61.3106%股权交易作价确定为25,750.44万元。

发行股份方面,本次发行价格为10.56元/股,不低于定价基准日前120个交易日的上市公司股票交易均价的80%;发行数量为14,821,566股,占发行后上市公司总股本的比例为6.78%。

草案介绍,标的公司主要从事温度传感器、微型铠装电加热材料及元器件的研发、生产及销售,主要为电力、化工、航空航天、燃料电池、核电、光伏、汽车及半导体等领域提供温度传感器、电加热器、铠装电缆等产品,通过持续创新以保持行业领先地位。

至于本次交易的目的,草案称有以下三点:一是上市公司与标的公司属于行业上下游,交易可增强业务协同,提升上市公司可持续经营能力及稳定性;二是标的企业为新质生产力的代表性企业,本次收购有助于上市公司实现转型升级。标的公司通过持续创新以保持行业领先地位,部分产品属于国内唯一、填补国内空白,并获得了客户的广泛认可,在创新、创造、创意方面获得多项荣誉,在我国军工领域、燃料电池领域及半导体领域作出贡献,本次投资的布局符合新质生产力的发展方向,能够促使上市公司产业经营和资本运营达到良性互补,进一步提升上市公司整体竞争力,实现上市公司转型升级。三是提高上市公司盈利质量,增强股东回报。标的公司具有较强的盈利能力,本次交易完成后,标的公司将纳入上市公司合并范围,有利于丰富上市公司业务类型和客户资源,提高上市公司盈利质量。上市公司将结合标的公司多年技术沉淀,整合双方优势资源,充分发挥协同效应,实现上市公司股东的利益最大化。

本次重组的业绩承诺和补偿方面,草案称,根据上市公司和邹华、邹子涵等19名交易对方签署的《业绩补偿协议》,业绩承诺方的业绩承诺和补偿的主要情况如下:标的公司2025年度、2026年度和2027年度净利润分别不低于3,200万元、3,500万元、3,800万元,即业绩承诺期内标的公司目标累积实现净利润10,500万元,也即业绩承诺期内标的公司平均每年度实现的净利润不低于3,500万元。

据草案,业绩补偿义务人承诺,在业绩承诺期内任一个会计年度,如标的公司截至当期期末累积实现净利润数小于截至当期期末累积承诺净利润数70%,则业绩补偿义务人应按本协议约定向上市公司进行补偿。当期业绩补偿的计算方式:当期业绩补偿金额=(截至当期期末累积承诺净利润数-截至当期期末累积实现净利润数)÷业绩承诺期内各年的承诺净利润数总和×本次交易拟购买标的资产交易对价总额。业绩补偿义务人优先以其基于本次交易取得的上市公司股份补偿,股份补偿的总数量不超过其在本次交易中所获得的股份数量,不足部分以现金补足。补偿的股份数量:业绩补偿金额÷本次交易的股份发行价格(不足一股部分,由交易对方按照发行价格以现金方式补偿)。业绩补偿义务人先按照各自取得上市公司股份进行业绩补偿,不足部分,以现金方式进行补偿。邹华、邹子涵相互对对方的补偿义务承担连带责任,同时共同对其他业绩承诺方的补偿义务承担连带责任。

值得注意的是,有市场分析人士指出,在标的公司业绩持续不达标时,春晖智控这种“以股份补偿优先”的业绩补偿条款,有可能出现业绩补偿义务人股份补偿价值有限,难以覆盖收购溢价及商誉减值等风险。

▍提示标的公司未能实现业绩承诺、上市公司商誉减值等风险

在草案中,就本次交易,春晖智控提示了标的公司未能实现业绩承诺、拟购买资产的评估风险、上市公司商誉减值等风险。

▲标的公司未能实现业绩承诺的风险

如业绩补偿条件触发,则邹华、邹子涵等19名交易对方承诺应向上市公司进行业绩补偿,相关业绩承诺是业绩补偿义务人综合考虑行业发展前景、业务发展规划等因素所做出的预测,但是业绩承诺期内宏观经济、政策环境等外部因素的变化均可能给标的公司的经营管理造成不利影响。如果标的公司经营情况未达预期,可能导致业绩承诺无法实现,进而影响上市公司的整体经营业绩和盈利水平。同时,尽管上市公司已经与承担业绩补偿责任的交易对方签订了明确的补偿协议,但本次交易依然存在业绩补偿承诺实施的违约风险,提请投资者注意。

▲拟购买资产的评估风险和上市公司商誉减值的风险

根据坤元资产评估有限公司出具的《评估报告》,截至评估基准日2025年3月31日,经收益法评估标的公司股东全部权益评估值为42,400万元,经资产基础法评估标的公司股东全部权益评估值为21,983.19万元,本次评估结论采用收益法评估结果,评估增值率为148.23%。尽管评估机构在评估过程中勤勉尽责地履行了职责,但仍可能出现因未来实际情况与评估假设不一致,特别是政策法规、经济形势、市场环境等出现重大不利变化,影响本次评估的相关假设及限定条件,可能导致拟购买资产的评估值与实际情况不符的风险。

同时,本次交易完成后,因收购成本大于标的公司相应股权对应的可辨认净资产公允价值,预计将形成商誉,若标的公司未来经营业绩不佳,则公司可能出现商誉减值风险,对当期损益造成不利影响。

公开资料显示,春晖智控主营业务是流体控制阀和控制系统的研究、开发、制造,公司的主要产品是油气控制产品、燃气控制产品、供热控制产品、空调控制产品、内燃机配件、信息系统集成和技术服务。

最新业绩方面,8月25日晚间,春晖智控披露的2025年半年报显示,公司营业收入为2.55亿元,同比上升0.95%;归母净利润为2726万元,同比上升1.81%;扣非归母净利润为2290万元,同比下降7.1%;经营现金流净额为246万元,同比下降92.4%。

审读:汪蓓