业绩承诺落空,*ST金比申请仲裁并追讨3.18亿元股权回购款,公司上半年净利增亏551%

用户头像
深圳商报
 · 广东  

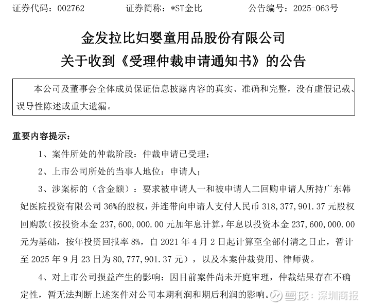
10月16日,*ST金比(002762)发布公告,近日公司收到汕头仲裁委员会的《受理仲裁申请通知书》。

公司作为申请人,已申请仲裁要求被申请人一和被申请人二回购其所持有的广东韩妃医院投资有限公司36%的股权,并支付股权回购款3.18亿元。该金额是基于投资本金2.38亿元加上自2021年4月2日起至2025年9月23日的年息计算,年息为8%。

根据《股权转让协议》,被申请人一广州问美企业管理咨询合伙企业(有限合伙)被申请人二黄招标承诺韩妃投资2021年度和2022年度的扣非净利润分别不低于5000万元和6000万元,但经审计后发现,2021年度实际扣非净利润为2970万元,未能实现承诺。

由于被申请人未按约定履行回购义务,公司决定通过仲裁维护其合法权益。公告中提到,仲裁结果尚不确定,暂无法判断对公司本期利润和期后利润的影响。

仲裁请求包括:被申请人一和被申请人二连带向申请人支付人民币3.18亿元用于回购申请人所持广东韩妃医院投资有限公司36%的股权;被申请人一、被申请人二连带补偿申请人为实现本案债权所产生的律师费;本案仲裁费用由被申请人一、被申请人二承担;申请人对被申请人一持有并质押给申请人的广东韩妃医院投资有限公司15%股权、 被申请人三共青城凯拓投资管理合伙企业(有限合伙)持有并质押给申请人的广东韩妃医院投资有限公司24%股权折价或拍卖、变卖所得价款在前述第1-3项请求金额范围内享有优先受偿权。

2025年中期,*ST金比实现收入1.58亿元,归母净利润-1792万元。

业绩方面,2025年上半年,*ST金比增收不增利,实现营业收入1.58亿元,同比增加 101.99%。净利润亏损1792.33万元,同比增亏550.84%。扣除非经常性损益后的净利润亏损1857.23万元,同比增亏543.84%。

业绩变动的原因主要包括服务板块和产品板块的业务表现。服务板块中,珠海韩妃医疗美容门诊部有限公司和中山韩妃医疗美容门诊部有限公司在2025年上半年的营业收入合计约3300万元。

产品板块则因公司加大电商渠道投入和调整商品结构,带动了营收增长。然而,市场环境的影响导致公司参股的广东韩妃医院投资有限公司仍有亏损,需按持股比例确认投资损失。

来源:读创财经