欧晶科技第三大股东万兆慧谷拟减持支持自身经营,或套现最多约1.4亿元

用户头像
深圳商报
 · 广东  

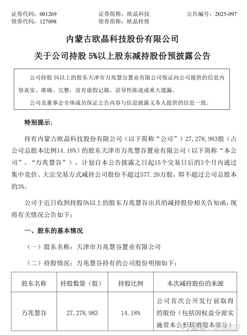
12月5日,欧晶科技(001269)发布公告,持股5%以上股东天津市万兆慧谷置业有限公司因自身经营需要,计划自公告之日起15个交易日后的3个月内(即2025年12月29日至2026年3月28日)通过集中竞价和大宗交易方式减持不超过577万股,约占公司总股本的3%。

据悉,本次减持原因是股东万兆慧谷自身经营需要。截至公告日,万兆慧谷持有该公司股份27,278,983股,持股比例为14.18%。通过集中竞价方式减持股份总数不超过公司总股本的1%, 通过大宗交易方式减持股份总数不超过公司总股本的2%。

内蒙古欧晶科技股份有限公司的主营业务是石英坩埚产品、硅材料清洗服务及切削液处理服务。公司的主要产品是石英坩埚产品、硅材料清洗服务、切削液处理服务。

若以公司12月5日收盘价24.28元/股粗略计算,股东万兆慧谷本轮减持或套现约1.4亿元。同时,截至第三季度末,股东万兆慧谷为公司的第三大股东。

2025年前三季度,欧晶科技实现营业收入为3.53亿元,同比下降56.4%;归母净利润自去年同期亏损2.23亿元变为亏损8718万元,亏损额有所减少;扣非归母净利润自去年同期亏损2.32亿元变为亏损9186万元,亏损额有所减少;经营现金流净额为-2716万元,同比下降140.1%;EPS(全面摊薄)为-0.4531元。

其中第三季度,公司营业收入为1.14亿元,同比下降49.1%;归母净利润自去年同期亏损9772万元变为亏损1298万元,亏损额有所减少;扣非归母净利润自去年同期亏损1.03亿元变为亏损1505万元,亏损额有所减少;EPS为-0.0675元。

截至三季度末,公司总资产20.77亿元,较上年度末下降6.0%;归母净资产为9.75亿元,较上年度末下降8.2%。

来源:读创财经