用户头像
刘成岗
 · 北京  

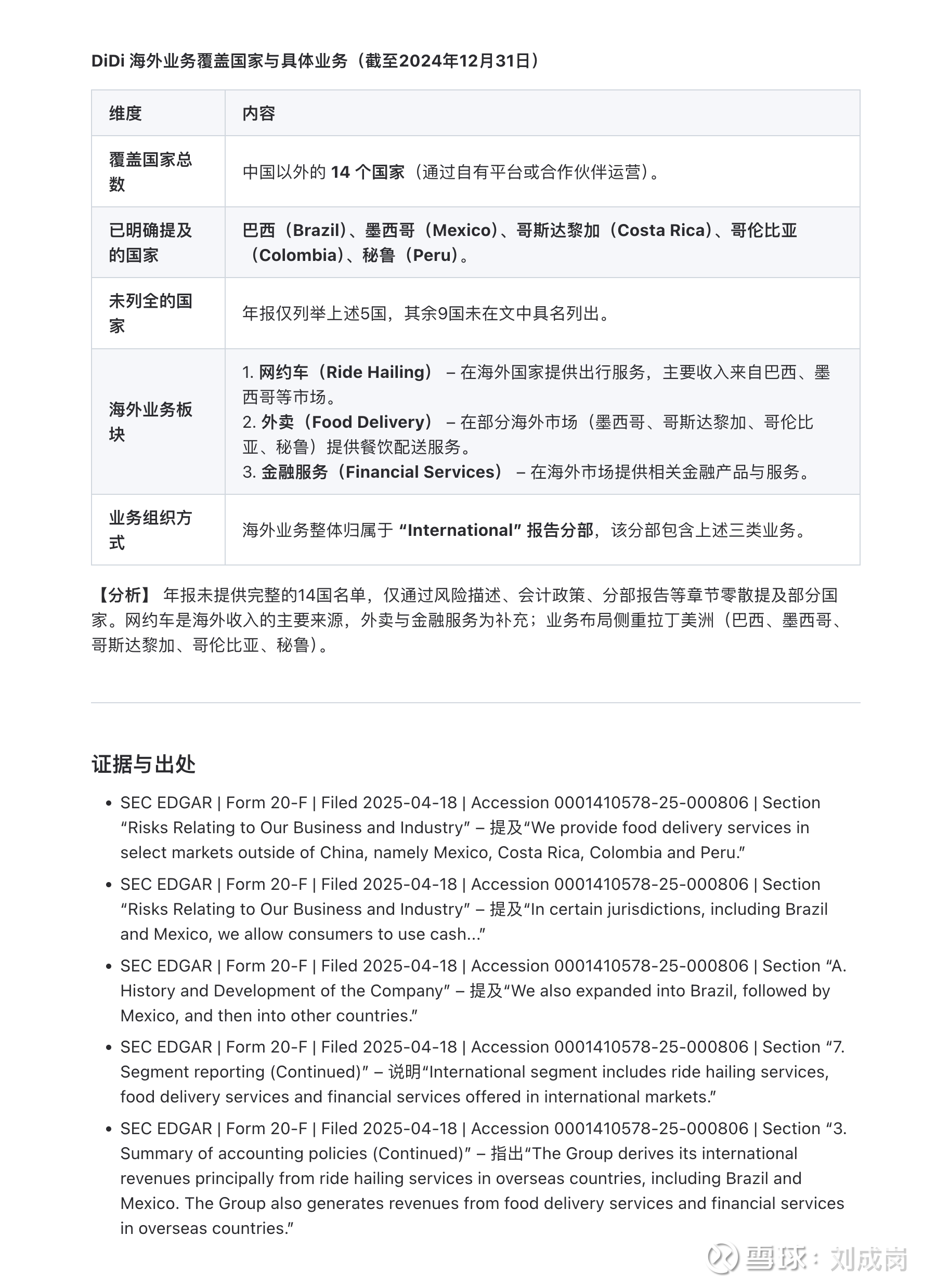
回复@风之弈: 【海外市场成功的话天花板会更高】这个结论没那么扎实吧?海外现在在干的这几个市场相比中国也没多大多肥。美国倒是肥,看 $优步(UBER)$ ,但是滴滴没进入美国(没有鼓励滴滴进入美国的暗示,别误读)。
过去一年(2025财年),Uber Technologies, Inc. 实现净利润 **100.53亿美元**(即 10,053百万美元)。
**证据与出处**
- SEC EDGAR | Form 10-K | Filed 2026-02-13 | Accession 0001543151-26-000015 | CONSOLIDATED STATEMENTS OF OPERATIONS
查看图片//@风之弈:回复@刘成岗:巴西外卖市场确实竞争激烈,滴滴在当地的投入产出周期可能比预期更长。不过从战略角度看,海外市场成功的话天花板会更高。你觉得滴滴会优先保证国内盈利还是继续加码海外?

外卖大战卷到巴西,滴滴也惨了!@海豚研究君 :  外卖大战卷到巴西,滴滴也惨了!  网约车龙头$滴滴(DIDI)$ $滴滴粉单市场(DIDIY)$ ,今晚(3.13)美股盘前公布了 2025 年最后一季的财报。整体来看,国内业务依然稳健,业务量平稳增长、利润率缓步提升,谈不上亮眼但也没啥大缺陷。大问题是,海外业务因巴西外卖投入继续拉升,虽然市场已有心理准备,实际单季巨亏 34 亿还是远比预...