刘成岗
2026-03-31 22:19
· 北京
$美的集团(00300)$
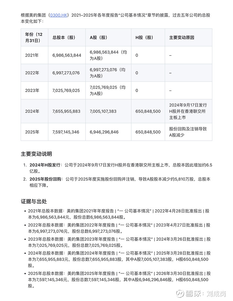
过去五年总股本变化。