(一) 公司运营进展:
1) 哈原工(Kazatomprom)接收Akdala铀矿:Akdala铀矿原地下资源使用协议有效期至2026年3月28日,由合资企业“SMCC”有限责任公司(Kazatomprom持股30%,Uranium One持股70%)持有。合同到期时,矿床预计剩余约1,500吨铀储量,按现有生产计划将持续开采至2030年。
2) 召开特别股东大会的公告通知,审议批准哈原工与印度原子能部(DPS)签订的一份天然铀长贸合同。
3) 哈原工管理委员会变动,将管理委员会成员人数从8人缩减至6人。
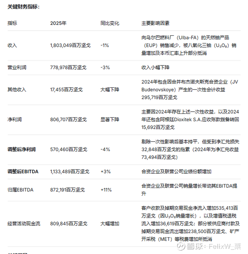
(二) 关键财务数据


(三) 产量指引

(四) 成本与资本支出

(五) 财务与市场策略










#今日话题# #核电概念股# #天然铀# $铀矿ETF-Global X(URA)$ $中广核矿业(01164)$ $Cameco Corp(CCJ)$