巴菲特在1991年说过,一家公司如果能成为“特许经营”型行业,通常有三个特点:产品大家确实需要它;2、别人没法替代;3、能自己定价。
一家公司到底有没有具有以上三个特点可以从它是否具有能积极地为本身所提供的产品与服务制定价格的能力,从而赚取更高的资本报酬率看出来,更重要的特许事业比较能够容忍不当的管理,无能的经理人虽然会降低特许事业的获利能力,但是并不会造成致命的伤害。
相对的,一般事业想要获取高报酬就只有靠着节省成本或是当其所提供的产品或服务供需不均之时,但是这种供给不足的情况通常维持不了多久,倒是透过优良的管理,一家公司却可以长期维持低成本的营运。但即使是如此,还是会面临竞争对手持续不断的攻击,而不像特许事业,一般事业有可能因为管理不善而倒闭。
咱们聊聊“电解铝”这个行业。它挺特别的,有八成以上符合巴菲特的特许行业特征。
一、供需缺口支撑铝价保持可观的利润水平
01 行业产能限制
为什么这么说?因为从2017年开始,国家四部委就联手出手,给电解铝划了条“红线”:全国总产能不能超过4500万吨。这就像给行业盖了个盖子,封了顶。想扩产?不行。唯一的办法是通过技术升级,把落后产能替换掉,或者干脆淘汰一些旧的,才能腾出空间。
更关键的是,今年新出的政策还加了“时间锁”:明确要求,到2027年,所有能效不达标的落后产能,必须完成改造,否则就得退出市场。这相当于政策在“倒逼”那些闲置或落后的产能赶紧动起来,不然就得被淘汰。
现在情况怎么样了?截至今年7月底,国内已经在运行的电解铝产能已经达到了4389.7万吨,占到“天花板”容量的97.55%,快到顶了。按照现在的投产节奏和增长速度估算,很可能到2027年,运行产能就要碰上4500万吨的上限。
这意味着什么?产能快到头了,但需求还在增长,供需缺口会越来越大。这样一来,铝价在中长期就有望维持在一个比较不错的水平,行业利润也有支撑。简单说,就是“供给受限+需求增长”,这对整个行业来说是个利好。

02 未来需求增加
因为铝具有强化量化、导电性能佳、耐腐蚀和可回收等优点,所以在新能源车、机器人、航空航天、光伏、储能和建筑等多个领域得到了广泛应用。
新能源汽车中,每辆车用铝量逐年增加,“铝代铜”成为不可逆转的趋势,这在特高压电路的发展中尤为明显,持续推动铝的需求增长。
新能源汽车中,每辆车用铝量逐年增加,“铝代铜”成为不可逆转的趋势,这在特高压电路的发展中尤为明显,持续推动铝的需求增长。
截至2025年7月,全球主要交易所的铝库存已经显著减少,降至57.9万吨;国内电解铝社会流通库存也下降到了51.2万吨。低库存为铝价提供了有力支撑。

03 成本利润乐观
尽管氧化铝市场供应过剩(约320万吨),导致其价格下跌,但这也减轻了电解铝生产的成本压力,每吨成本同比减少了200元。
按照当前铝土矿的价格(70-75美元)计算,高成本区域的氧化铝完全成本大约是2900-3000元/吨,而预焙阳极的价格则在5900元/吨左右,使得网电电解铝含税成本约为16600元/吨。据预测,行业平均利润有望突破4500元/吨大关。(数据来源:中国报告大厅发布的《2025-2030年中国电解铝行业项目调研及市场前景预测评估报告》)
目前市场普遍预期美联储将在下半年开始降息,若海外流动性转向宽松,将进一步支持铝需求的增长。
供需是价格的“锚”,综合来看,中长期,电解铝的价格中枢有望继续稳步上升,行业前景乐观。
二、需求刚性,难以被简单替代
铝以其轻量化、良好的导电性和优异的耐腐蚀性以及可回收性等特性,在众多领域中占据了不可替代的位置。虽然有其他替代方案,但由于技术、成本和性能等方面的限制,这些方案难以完全取代铝。
再生铝被视为最具潜力的替代品之一。根据《铝产业高质量发展实施方案(2025 - 2027年)》,到2027年,再生铝产量预计将达到1500万吨以上,并且到2028年,中国再生铝市场规模有望突破2000亿元。尽管如此,相较于美国超过80%和日本接近100%的再生铝使用率,中国的再生铝市场占比仅为20%,显示出巨大的成长空间。
再生铝的一大优势是其生产能耗低,仅为原铝的5%,这使得每吨再生铝的成本比电解铝低3000元左右。然而,再生铝的成本高度依赖于废铝,约占总成本的85%。废铝的供应受限于国内回收体系不完善及国外进口管制,成为再生铝发展的瓶颈。
其次,再生铝面临的主要问题是成本高昂。据最新数据,截至2025年4月24日,国内再生铝合金锭的生产成本为20135.6元/吨,而市场价格指数为19900元/吨,这意味着每吨亏损约235.6元。因为再生铝行业内部竞争激烈,但难以形成规模化效益。前六家企业的市场份额不足30%,且大量中小型企业产能利用率长期维持在50%左右。“小而散”的市场格局导致企业议价能力弱,技术升级和产品开发受到限制。

图:再生铝产量和市占率

三、影响电解铝的几大主要因素
先说说国内的情况。虽然国家从2017年就开始搞供给侧改革,想给电解铝行业“瘦身健体”,但这个过程可没那么顺利。中间经历了淘汰落后产能、地方保护、供需错配等各种“拉扯”,一直到2022年以后,行业才真正开始走上正轨,慢慢显现出“特许经营”的特点——也就是产能有上限、准入有门槛、行业集中度提高,不再是随便谁都能进来“分一杯羹”了。


所以,电解铝产能的波动,还与行业政策、成本变化、电力供应以及市场需求等多重因素密切相关,后续仍需关注相关因素变化。
未来需重点关注的影响因素有:
一是全球产能格局变化。这几年,越南、印度尼西亚这些国家正在上马一批新的电解铝项目,预计在2026到2028年集中投产。产量占比有望从现在的6%左右,一路涨到2030年的11%
二是再生铝逆袭潜力。再生铝这几年也在悄悄壮大。一方面,国内废铝回收网络越来越完善;另一方面,废铝进口政策也在逐步放宽,原料来源更稳定了。现在的问题是“小而散”——企业多但规模小,集中度低,还没法充分发挥成本优势。但一旦废铝供应量足够大,再加上几家大企业把产能和市场份额做起来,达到某个“临界点”,再生铝的规模效应就会爆发。

图:再生铝进口量

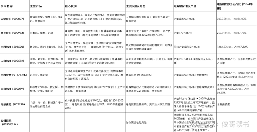
四、主要铝业公司概况分析
我们来看一看国内几家主要的铝业公司,整体情况可以用一句话概括:身子越来越轻,赚钱能力越来越强,分红也越来越大方。
主要铝业公司概况

相关铝业公司股价表现(涨幅%),除了南山铝业,其他铝业公司22年至今收益表现都不错。

负债率下来了:从2021年开始,各大铝企的资产负债率普遍逐年下降。说明企业不再“拼命借钱搞生产”,而是更注重财务稳健,抗风险能力明显增强。

盈利能力上去了:净资产收益率(ROE)自2021年起持续回升。这意味着每一块钱的股东投入,能赚回来的钱更多了,企业“造血”能力更强了。

分红越来越积极:过去几年,这些公司的分红比例也在稳步提升。说白了,就是赚了钱,愿意分给股东的部分越来越多,对投资者更“友好”了。

虽然铝行业属于传统周期行业,但从目前的财务健康度和政策环境来看,至少未来两到三年,整个行业依然有看点,值得关注。
特别可以重点关注这三家:
$云铝股份(SZ000807)$ :水电铝龙头,绿色低碳优势突出,尤其在欧盟碳关税背景下,出口竞争力强。
$中国铝业(SH601600)$ :央企背景,全产业链布局,资源掌控力强,是行业的“压舱石”。
$电投能源(SZ002128)$ :背靠国家电投,具备“煤电铝”一体化优势,成本控制能力强,盈利稳定性好。
来源:俊哥读书