$协创数据(SZ300857)$ $兆易创新(03986)$ 回头一看鞋厂又新高了,逻辑没有变,更多还是节奏吧,前有国际复材,又来协创数据,看好的业绩逻辑票一个个在卖了之后全起飞了。![]()
协创是这个市场上少有的算力+存储+光,且有业绩支撑的票,还是今天凯侠、闪迪的合作商,看老师们说今天好像还去闪迪谈合同去了,能走出来也是应该。
节前交易的主要是字节、机器人、量子的春晚预期,字节这次玩法是真不赖,先搞出来个全球第一的seedance2.0,又接入豆包,SD这么火的情况下豆包的新增用户和留存率就有好的预期了,同时开始发力购物抖啥啥,好家伙,这也是看中了阿里的玩法——AI+生活圈。
说到协创,又想到了关于过节博弈的事。现在大家找的主要是希望过节有催化的,且没有太大发酵的,主要还是想趁着节前这波强度节后弄个一字板啥的。
中午在隔壁发了个思路,晚上想了下,感觉应该还算可以,就是阿里的2月19日财报,正月初三,正好是节中,而且从国际巨头和目前传播的消息看,阿里的资本开支应该也是不错的。同时,本身春节,阿里比较强的ai+生活圈也容易出彩。

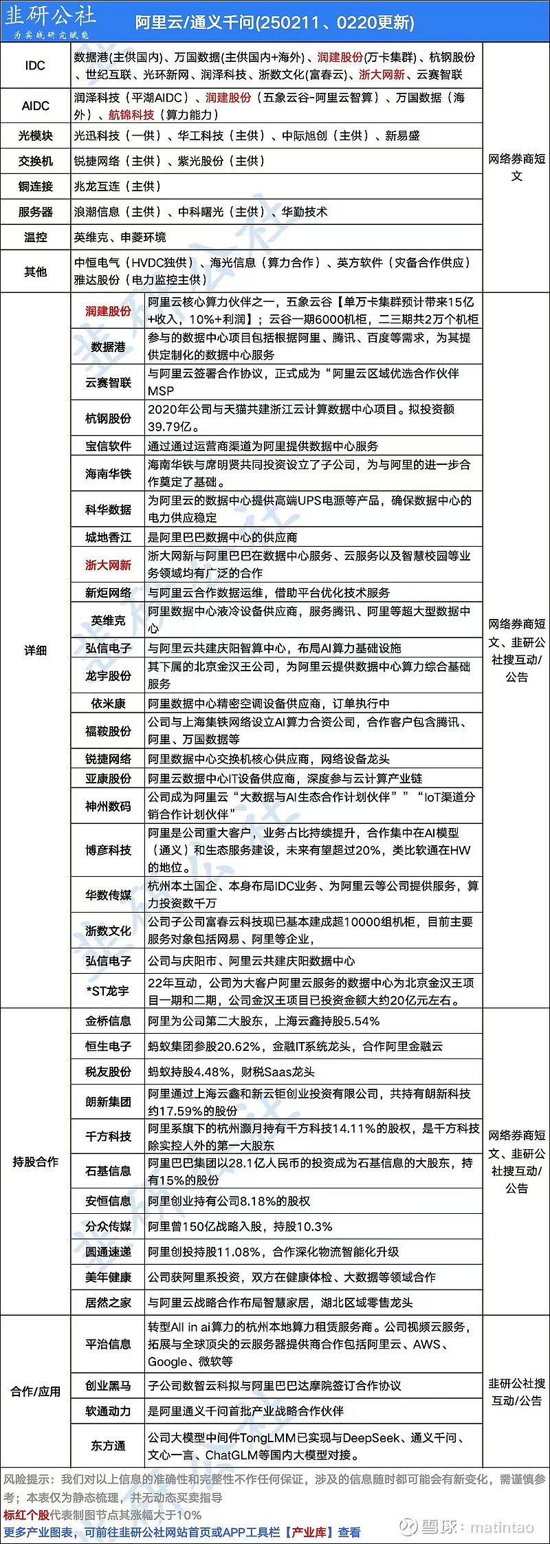
票子的话,公社、开盘啦这些里都有


辨识度的票表格里基本都有,当然还有协创数据这个算力租赁。
然后,节后的话,美东时间2月25日盘后英伟达要发财报,也就是咱们这边的26号早上,节后上班第一天是正月初八,2月24日,所以到时候没准就像之前美股光器件和谷歌业绩前,英伟达这个方向的票迎来一次机会。
以上这是自己想到的。