用户头像
蓝蓝皮鼠
 · 浙江  

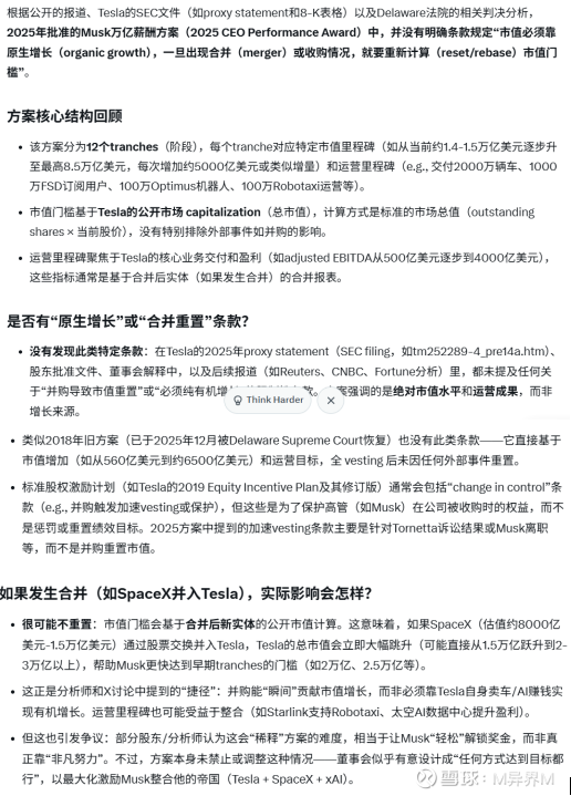
回复@M异界M: sec文档仔细看了看,确实有相关规定。
文件是
网页链接
具体规定在第69页,一句话说就是收购的时候要把被收购公司的市值以及对应的运营数据都给加上去:
Milestone Adjustments for Acquisitions. In the event that Tesla acquires a business with a purchase price of more than $20 billion, any then-unearned Market Capitalization Milestone will be increased by the purchase price of such acquisition. Similarly, if the target of an acquisition transaction has Adjusted EBITDA (based on cumulative four consecutive quarters prior to the transaction) of more than $2 billion, the then-unachieved Adjusted EBITDA Milestones will be increased by such target’s Adjusted EBITDA. Additionally, in the event that Tesla acquires a business that manufactures any products and/or provides any services that could be credited against meeting one or more of the Product Goals, the Administrator will equitably adjust, in its sole discretion, such Product Goals in order to prevent diminution or enlargement of the related benefits or potential benefits. These features of the 2025 CEO Performance Award are designed to prevent achievement of milestones based on acquisition activity that could be considered material to the achievement of those milestones.//@M异界M:回复@蓝蓝皮鼠:我回忆了一下,似乎没记得有这样的条款限定,下面是进一步询问Grok的回答👇👇👇
查看图片

@M异界M :$特斯拉(TSLA)$
$特斯拉(TSLA)$
Bloomberg发了一个消息,SpaceX考虑在IPO之前与Tesla或xAI合并,现在这个讨论已经在网上炸开了
特斯拉盘后股价,直接被拉起来
我个人认为,如果SpaceX在IPO之前由于时间及监管问题,未与Tesla合并
在IPO之后与特斯拉合并的可能性会更大,超过6...