根据现有公开信息,目前并没有一份官方发布的、按“给数据中心供电份额”排名的绿电股榜单。这是因为“算电协同”是2026年才写入政府工作报告的新兴赛道,各家上市公司正处在项目布局和业务探索阶段,相关收入占比尚未形成标准化的披露口径。
不过,通过梳理近期上市公司的公告和投资者互动信息,可以找到**明确已布局“数据中心绿电供应”业务**的企业。虽然无法精确排名,但可以根据其业务模式和在手项目,将它们分为以下三类进行介绍:
---
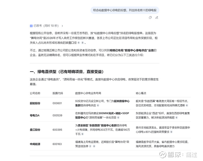
## 一、绿电直供型(已有明确项目,直接受益)
这类企业通过“绿电直供”、“源网荷储一体化”等模式,直接向数据中心供应绿电,政策驱动下的需求确定性最强。
| 公司名称 | 股票代码 | 数据中心供电业务布局 | 核心看点 |
| :--- | :--- | :--- | :--- |
| **韶能股份** | 000601 | 拟投资10亿元设立新公司,专门为**韶关数据中心集群**提供绿电供应 | 韶关是“东数西算”粤港澳大湾区唯一枢纽节点,区位优势明显,本地配套就地消纳模式清晰 |
| **粤电力A** | 000539 | 在新疆克拉玛依建设**300MW光伏+储能+500P智算中心**的“源网荷储算”一体化项目 | 东部能源企业“西进”标杆,直接在西部绿电富集区部署算力,解决新能源消纳难题 |
| **盘江股份** | 600395 | 为**贵安新区“东数西算”数据中心集群**提供绿电+火电保障,并网绿电303万千瓦,在建超190万千瓦 | 贵州本地能源龙头,直接受益于贵安新区数据中心绿电≥80%的强制政策要求 |
| **中闽能源** | 600163 | 福建海上风电运营商,近期股价因“算电协同”政策连续涨停 | 福建是数字经济大省,省内数据中心需求旺盛,海风资源优质,具备绿电直供潜力 |
---
## 二、产业延伸型(电力企业跨界算力)
这类企业不仅是绿电供应商,更通过投资、收购直接布局算力基础设施,打通“发—售—用”全链条。
| 公司名称 | 股票代码 | 数据中心供电业务布局 | 核心看点 |
| :--- | :--- | :--- | :--- |
| **豫能控股** | 001896 | 拟以11亿元增资先天算力,并斥资94.12亿元收购位于**河北张家口和廊坊**的数据中心资产 | 传统火电企业向算力转身的典型案例,张家口、廊坊是京津冀枢纽核心区,锁定稳定用电需求 |
---
## 三、技术协同型(提供算电协同解决方案)
这类企业为“绿电+数据中心”提供储能、智慧能源管理等核心技术支撑,是产业链上的关键环节。
| 公司名称 | 股票代码 | 数据中心供电业务布局 | 核心看点 |
| :--- | :--- | :--- | :--- |
| **南网科技** | 688248 | 新型储能系统及源网荷储智慧联动平台,可应用于**数据中心绿电直连项目**,提供平稳电力负荷支撑 | 掌握储能和智慧调度核心技术,是算电协同基础设施的“连接器” |
| **科华数据** | 002335 | 将光伏、储能、微网及能源管理系统融入智算中心规划与建设 | 数据中心UPS电源龙头,向“绿电+算力”综合解决方案延伸 |
---
## 投资逻辑小结
| 类型 | 代表公司 | 核心逻辑 |
| :--- | :--- | :--- |
| **直接受益型** | 韶能股份、粤电力A、盘江股份 | 手握具体项目,直接向数据中心供电,业绩兑现路径清晰 |
| **弹性扩张型** | 中闽能源、福能股份 | 区域绿电资源丰富,有望承接本地算力需求,政策催化空间大 |
| **跨界布局型** | 豫能控股 | 电力企业收购数据中心,锁定下游消纳,商业模式更具主动性 |
---
> **风险提示**:以上内容基于公开公告和信息整理,不构成投资建议。“算电协同”作为新兴赛道,相关项目仍处于建设初期,实际收益兑现存在不确定性。投资前请务必阅读公司公告原文,并独立判断风险。$华电新能(SH600930)$ $南网科技(SH688248)$ $韶能股份(SZ000601)$
