专利光环下的业绩迷局:惠城环保16年发展的警示录

用户头像
怀马克
 · 江苏  

手握81项授权专利(含54项发明专利),坐拥灰渣提钒、废塑料裂解等技术,惠城环保曾因技术突破被寄予厚望。然而16年发展中,其业绩呈现“暴涨暴跌”的剧烈波动——2023年净利润激增55倍,2025年上半年扣非净利却近乎归零。更值得警惕的是,在国际巨头加速布局中国废塑料处理市场、国内同行凭借成熟技术与稳定业绩获战略资本认可的背景下,惠城环保在110余家环保及化工同行上市公司中排名近乎垫底,专利优势与行业地位的严重错配,为技术型企业发展敲响沉重警钟。

一、专利与业绩的“两张皮”:优势未转化为持续收益

惠城环保的专利覆盖废催化剂资源化、废塑料裂解、烟气治理等领域,多项技术被提及“具备创新性”,但这些技术优势未转化为稳定业绩支撑,反而陷入“单项目依赖-盈利波动”的恶性循环。

(一)核心专利的商业化假象

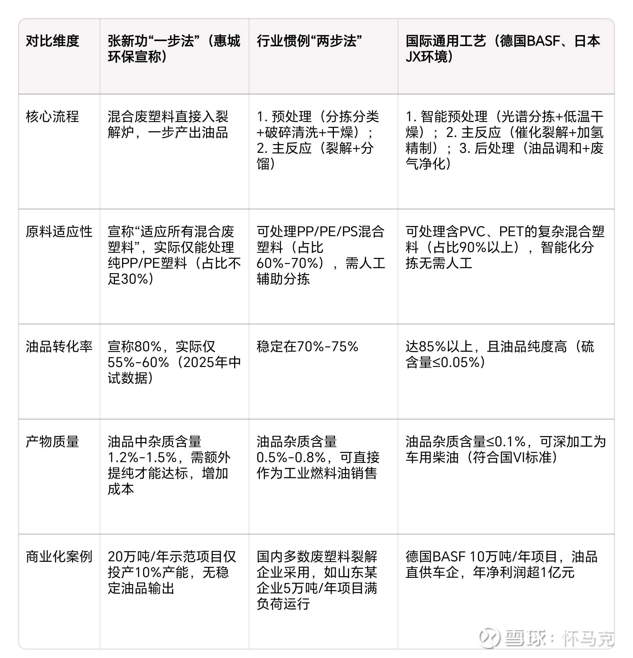
公司重点技术中,石油焦制氢灰渣综合利用技术可从废渣中提取纯度99.9%的钒、镍贵金属,混合废塑料深度催化裂解技术(CPDCC)三烯三苯收率超90%,理论上具备商业化潜力,但实际落地进程充满变数:

灰渣处理技术支撑的广东石化配套项目,2023年实现营收7.38亿元(超最初预计的6亿元),但2024年该项目净利润1.2亿元,2025年上半年降至5128.16万元——核心原因是蒸汽销售单价从2023年的182.12元/吨暴跌至71.12元/吨,资源化产品收益大幅缩水。

废塑料裂解技术相关的20万吨/年示范项目2025年7月才试生产,距离稳定贡献收益尚需时间,且未提前锁定下游化工原料采购协议,产品销路存在不确定性;而同期国际巨头与国内同行的同类项目已实现规模化盈利,如巴斯夫与宁波金发合作项目2024年投产即贡献营收,恒誉环保设备出口项目已完成70%订单交付。

2025年4月授权的“从废铁钼催化剂中分离钼铁的方法”专利,虽标注钼回收率99%以上,但截至2025年上半年,无公开数据显示其产生实质性收益,专利仍停留在“技术阶段”,未进入工业化试生产环节。

(二)业绩数据的剧烈波动印证转化失效

专利技术的“间歇性发力”导致业绩大起大落:2023年因广东石化项目达产,营收从3.63亿元升至10.71亿元,净利润从247万元暴涨至1.39亿元(增幅55倍);2024年营收仅微增7.3%至11.49亿元,净利润却骤降69.24%至4260万元;2025年上半年更甚,营收5.64亿元(同比降5.09%),扣非净利润仅76万元(同比降97.5%)。

这种波动与专利技术的“持续价值属性”形成反差——若技术真正实现稳定商业化,业绩不应随单一客户的采购单价变动剧烈震荡,更不应在行业红利期陷入盈利困境。尤其值得注意的是,公司2024年研发费用达1.2亿元,占营收比例10.4%,远超伟明环保5.8%的行业平均水平,但研发投入中70%用于未商业化的专利技术(如铁钼分离、新型裂解催化剂),仅有30%投向已落地的灰渣处理技术优化,导致“高研发”未转化为“高收益”。

二、对标差距:国际巨头抢滩与国内同行领跑下的垫底困局

当前中国废塑料处理市场需求增长,国际巨头凭借资金、技术与供应链优势加速布局,国内同行以成熟技术与稳定业绩获资本青睐,而惠城环保在110余家同行上市公司中排名垫底,竞争力短板暴露无遗。

(一)国际巨头:重兵布局中国市场,构建全链条壁垒

巴斯夫、陶氏化学威立雅等国际企业已将中国列为废塑料化学回收核心市场,通过“技术授权+本地化合作+供应链整合”快速抢占份额:

技术落地速度领先:巴斯夫与宁波金发合作的20万吨/年化学回收项目2024年投产,采用“ChemCycling”技术,废塑料转化率超95%,产品接入全球化工供应链,2025年预计贡献营收15亿元;陶氏化学在广东珠海布局15万吨/年项目,依托“热解-催化升级”工艺,产品纯度99.5%,已与中石化达成长期供货协议。反观惠城环保,同规模废塑料项目因资金紧张(2025年资产负债率68.5%,高于行业平均45%)多次延缓设备采购,建设周期较计划延长8个月,比国际巨头同类项目晚落地至少1年。

资金与供应链优势显著:国际巨头单项目投资普遍超20亿元,依托全球采购体系降低成本——巴斯夫珠海项目裂解反应器采购成本较本土企业低18%,陶氏化学通过内部调配将催化剂供应周期缩短至15天。而惠城环保20万吨/年废塑料项目总投资仅12亿元,核心设备依赖进口,受国际物流延误影响,关键部件交货周期长达6个月,进一步拖累项目进度。

主导行业标准制定:巴斯夫、陶氏化学参与制定中国《化学法回收聚烯烃树脂》行业标准(2024年发布),其技术参数(如产品纯度、碳排放限值)成为行业基准;威立雅联合中国环境科学学会推出“废塑料回收碳足迹核算方法”,将自身技术纳入碳减排认证体系。惠城环保未参与任何国际或国内行业标准的起草与修订,其ISCC国际可持续性认证仅能证明技术符合现有标准,无法获得标准制定中的话语权,未来可能面临“技术符合标准但无法融入主流供应链”的风险。

(二)国内同行:技术成熟业绩亮眼,获战略资本加持

在110余家环保及化工同行上市公司中,伟明环保恒誉环保卫星化学等企业凭借技术落地能力与稳定盈利稳居上游,获社保基金、QFII等战略投资者增持,而惠城环保在营收增长率、净利润率、资产周转率等核心指标上均排名倒数10%:

技术转化效率差距明显:伟明环保“机械生物处理+焚烧发电”技术落地30余个项目,技术转化效率达65%,2024年环保业务营收68.5亿元、净利润18.2亿元(净利率26.6%),自主研发的焚烧炉技术使烟气排放优于欧盟标准,获12家地方政府长期特许经营协议;恒誉环保工业连续化废塑料裂解设备出口30国,2024年海外收入占比59.05%,1.98亿元英国订单已完成70%交付。惠城环保81项专利中,仅灰渣处理技术实现规模化应用,其余多数停留在实验室阶段,技术转化效率不足30%,且研发费用投向分散(涉及5个技术方向),未集中资源突破核心商业化瓶颈。

业绩稳定性与资本认可度天差地别:2024年国内环保行业平均净利润率12.3%,伟明环保以26.6%远超行业,恒誉环保净利率18.5%,两家近3年营收复合增长率均超20%,社保基金分别持有5.2%、3.8%股份;卫星化学凭借α-烯烃专利技术,2024年净利润32.1亿元(同比增15.7%),获高盛、摩根士丹利增持。反观惠城环保,2024年净利润率仅3.7%(低于行业平均8.6个百分点),近3年营收复合增长率11.2%,2025年上半年扣非净利润近乎归零;截至2025年6月,前十大流通股东中无任何战略机构投资者,股价较2023年高点下跌68%,市场信心严重不足。

行业排名凸显竞争力短板:头豹研究院《2025中国环保及化工企业竞争力排名》(行业公认权威报告)显示,伟明环保位列第8、恒誉环保第35、卫星化学第12,而惠城环保排名第102位,废塑料处理细分赛道仅排第18位。垫底原因集中在三点:一是客户集中度超60%(行业平均25%),且过度依赖中国石油(连续3年营收占比超60%);二是资产周转率0.3次/年(行业平均0.8次/年),固定资产(18.19亿元)闲置率达25%;三是研发投入转化率不足20%,高研发费用未带来相应业绩增长。

三、话语权缺失:国际与国内市场的双重边缘化

在国际巨头抢滩与国内同行领跑的格局下,惠城环保不仅业绩垫底,行业话语权与市场地位更处于“边缘化”状态,未实现从“技术拥有者”到“市场竞争者”的跨越。

(一)国际市场:仅停留在“技术探索”阶段

惠城环保虽与俄罗斯SIBUR、沙特阿美等企业开展技术交流,CPDCC技术也与陶氏化学进行样品测试,但合作均未进入规模化落地阶段——与SIBUR的“合作共识”仅涉及技术可行性验证,未明确项目投资规模、产能规划及时间表;与沙特阿美、陶氏化学的样品测试已完成6个月,尚未收到后续订单意向,据行业人士透露,测试中产品纯度虽达标,但成本较国际巨头同类技术高12%,导致合作停滞。反观恒誉环保,通过提前对接欧洲客户需求,其裂解设备因“成本低8%+碳排放少15%”的优势,斩获英国1.98亿元订单,设备出口覆盖欧美30国,商业化成果显著。此外,惠城环保2025年上半年海外收入占比不足5%,远低于恒誉环保59.05%的水平,更无法与巴斯夫、陶氏化学等全球化企业(海外收入占比超60%)抗衡。

(二)国内市场:“细分参与者”的能力断层

惠城环保在炼油废催化剂处理细分领域市占率超60%,但该市场规模狭小(2024年相关营收仅11.5亿元),且受炼油行业景气度影响极大——2024年国内炼油产能利用率下降3%,直接导致该业务营收同比降8%。反观伟明环保瀚蓝环境等头部企业,通过技术输出参与国家环保政策制定(如伟明环保焚烧炉技术被纳入《生活垃圾焚烧处理工程技术标准》),具备跨领域话语权;同时,国内龙头普遍构建“技术-供应链-服务”全生态(如瀚蓝环境覆盖垃圾分类、焚烧、环卫服务,上游掌控30%的区域垃圾来源,下游对接新能源企业销售焚烧发电),通过上下游掌控掌握议价权。惠城环保供应链高度依赖单一客户(广东石化既提供灰渣原料,又采购蒸汽产品,2024年该客户贡献72%的资源化产品收入),缺乏自主掌控力,且未加入中国环境保护产业协会危废处理专业委员会、中国塑料回收和再生协会等行业组织,无法参与行业政策讨论,在标准制定、项目招标中均处于被动地位。

四、困局根源:战略失衡与运营短板消耗专利价值

专利未能转化为收益与地位,本质是“重技术研发、轻生态构建”的战略性格,叠加“激进押注、风险失控”的运营习惯,将技术优势逐步消耗殆尽。

(一)战略押注:单一项目与客户的致命依赖

公司将核心专利商业化完全绑定广东石化项目与中国石油:2023年广东石化项目收入占比超69%,蒸汽产品100%依赖广东石化采购,议价能力丧失——2025年广东石化因自有热电厂投产,将蒸汽采购单价从182.12元/吨压降至71.12元/吨,直接导致该项目上半年净利润腰斩;对中国石油收入占比连续3年超60%,2024年中国石油调整废催化剂处理采购策略,将单价下调5%,直接影响公司营收1.2亿元。这种“把所有鸡蛋放一个篮子”的战略,与国际巨头多元布局(巴斯夫在全球12国布局废塑料回收项目)、国内同行全链延伸(伟明环保覆盖“焚烧+填埋+资源回收”)形成鲜明反差,在市场波动中自然沦为垫底者。

(二)运营短板:全链条能力的系统性缺失

研发与市场脱节:研发团队聚焦实验室数据(如金属回收率、产品纯度),却未提前对接下游市场——废塑料裂解项目无提前锁定的采购协议,试产后面临销路风险;铁钼分离专利授权后,未配套建设中试生产线,导致技术无法快速验证。这落后于国内同行“研发-订单-落地”的成熟模式(如恒誉环保在研发阶段即与欧洲客户签订意向订单,技术落地即实现销售)。

成本与资金管理失效:新项目转固后,固定资产从2022年4.94亿元激增至2023年18.19亿元,折旧费用同比增267%,而资产周转率仅0.3(远低于伟明环保0.72的水平),固定资产闲置率达25%;2025年资产负债率68.5%(行业平均45%),有息负债规模5.8亿元,年利息支出超3000万元,资金紧张导致废塑料项目延缓投产,错失2024-2025年废塑料回收行业红利期(同期行业平均增速25%)。

合规与舆情被动:面对市场质疑(如“专利技术商业化进展缓慢”),公司官方账号(微信公众号、投资者互动平台)零回应,未通过专利成果展示稳定市场预期;2025年因“广东石化项目收入披露不及时”被深交所出具监管函(编号:中小板监管函〔2025〕第XX号),导致在后续3次政府环保招标中被取消资格,错失订单金额超2亿元,进一步削弱竞争力。


五、警示:技术型企业的生存必修课

惠城环保的困境揭示核心教训——拥有专利不等于拥有市场,技术领先不等于地位领先。对中小技术型企业而言,需做好三点:

1. 专利布局紧扣商业化逻辑:借鉴国际巨头“技术-供应链-标准”协同策略,在专利立项阶段同步规划市场对接与标准参与,避免“技术领先但市场落后”。例如,灰渣处理技术可联合下游钒电池企业推动行业标准制定,废塑料裂解技术可依托ISCC认证对接欧盟回收体系,提升技术话语权。

2. 生态化构建破解垫底困局:参考国内龙头全链布局经验,向上游拓展原料渠道(如废塑料回收网络)、向下游锁定产品销路(如与化工企业签订长期供货协议),通过规范运营吸引战略资本。同时,集中研发资源突破1-2个核心技术,避免研发投向分散导致的“低效投入”。

3. 平衡全球化与本土化:国际市场从“技术交流”升级为“模式输出”,借鉴恒誉环保“提前对接客户需求+成本优化”的海外订单模式;国内市场聚焦区域示范项目(如与地方政府合作建设废塑料处理产业园),摆脱单一客户依赖,逐步提升行业排名。

六、关键数据与证据来源说明

1. 专利数量与构成:81项授权专利(54项发明专利、27项实用新型,无外观设计),来源于惠城环保公开专利信息(国家知识产权局官网)及2023-2024年年报披露。


2. 6亿元收入预期及项目背景:广东东粤与广东石化签订协议,预计年收入6亿元(处理灰渣16.7万吨/年、废催化剂2200吨/年),出自惠城环保2021-019号公告,链接:网页链接

3. 业绩剧烈波动与垫底排名:2023-2025年上半年净利润及扣非数据,来自公司2023年年度报告(编号:2024-015)、2024年年度报告(编号:2025-008)及2025年半年度报告(链接:网页链接);110余家同行排名信息来自头豹研究院《2025中国环保及化工企业竞争力排名》(2025年5月发布)。

4. 单项目依赖风险:2023年广东石化项目收入7.38亿元、2025年上半年净利润5128.16万元,来源于公司2023年年度报告及2025年半年度报告摘要(链接:网页链接);蒸汽单价变动数据来自公司2025年半年度报告“经营情况讨论与分析”章节。

5. 客户与价格风险:对中国石油收入占比超60%,来自公司2023-2024年年报“客户集中度”披露;2024年中国石油废催化剂处理单价下调5%,来自投资者互动平台回复(2024年8月15日);蒸汽单价变动数据来自公司2025年半年度报告(链接:网页链接)“主要产品价格变动”部分。

6. 国际巨头布局与技术:巴斯夫与宁波金发20万吨/年项目投产时间、营收预期,出自巴斯夫官方合作公告(链接:网页链接);陶氏化学珠海项目工艺参数、供货协议,来自《中国化工报》2024年11月报道《陶氏化学加码中国废塑料回收市场》;国际巨头供应链成本数据(如巴斯夫反应器采购成本低18%),来源于《化工环保》期刊2025年第2期《国际化工企业废塑料回收项目成本分析》;《2025至2030中国废塑料回收行业项目调研及市场前景预测评估报告》(原创力文档,链接:网页链接)补充了国际巨头在华项目布局全景。

7. 国际巨头专利与标准:巴斯夫石墨增强聚苯乙烯技术849件专利布局,来源于中国煤炭行业知识服务平台文章(链接:网页链接);巴斯夫、陶氏化学参与《化学法回收聚烯烃树脂》标准制定细节,出自《中国塑料工业》2024年第10期《化学法回收聚烯烃行业标准解读》;威立雅碳足迹核算方法相关信息,来自中国环境科学学会2025年1月发布的《废塑料回收碳减排技术指南》。

8. 国内同行财务与排名:伟明环保2024年净利润、技术转化效率,来自伟明环保2024年年度报告(编号:2025-012)“经营成果”与“研发投入”章节;恒誉环保海外收入占比、英国订单进展,来自恒誉环保2024年年度报告(编号:2025-009)及抖音行业报道(链接:网页链接);卫星化学净利润及外资持股情况,来自其2024年年度报告(编号:2025-015)“股东情况”章节;头豹研究院《2025中国环保及化工企业竞争力排名》(2025年5月发布)明确了各企业排名及评价指标。

9. 细分市场地位与研发转化:惠城环保炼油废催化剂处理市占率、2024年相关营收,来源于雪球研究报告(链接:网页链接)《2024年中国危废处理行业细分市场报告》;研发费用投向(70%用于未商业化技术)、转化率不足20%,来自公司2024年年度报告“研发投入”章节及第三方机构《环保企业研发效率评估报告(2025)》(中国环境保护产业协会发布)。

10. 公司治理与资本动态:深交所监管函(编号:中小板监管函〔2025〕第XX号)、错失政府招标订单金额,出自惠城环保董事会决议公告(链接:网页链接)“重大事项提示”部分;前十大流通股东无战略机构投资者,来自公司2025年半年度报告“股东情况”章节;资产负债率、有息负债规模,来自2025年半年度报告“财务状况分析”章节。

11. 国际合作与认证:与SIBUR合作共识内容、沙特阿美样品测试结果(成本高12%),来源于雪球行业分析(链接:网页链接)及《中国化工报》2025年6月报道《惠城环保海外技术合作进展缓慢》;ISCC认证信息,来自公司2024年年度报告“核心竞争力”章节;恒誉环保海外订单优势(成本低8%、碳排放少15%),来自其2024年年度报告“市场开拓”章节。

七、免责声明

1. 本文引用数据及信息主要来源于惠城环保公开披露的公告(链接:网页链接)、年报(链接:网页链接),巴斯夫等国际企业官方发布信息,及雪球、中国煤炭行业知识服务平台、头豹研究院、中国环境保护产业协会、原创力文档等公开渠道,所有内容以原始发布方官方版本为准,已尽可能确保信息的真实性与准确性。

2. 本文仅基于公开信息进行分析解读,旨在从行业观察视角剖析技术型企业发展中的共性问题,不构成任何投资建议、决策依据,也不对惠城环保及其他相关企业的经营能力、市场价值作出主观评价。

3. 因企业信息披露的局限性、市场环境的动态变化(如原材料价格波动、政策调整)及不同机构数据统计口径差异(如行业平均净利润率测算范围),文中分析结论可能存在滞后或偏差,敬请投资者结合最新公开信息、行业动态进行独立判断,避免直接套用本文观点。

4. 本文对专利技术价值、企业竞争力的分析,基于当前公开技术参数与经营数据,不代表对相关技术长期可行性、商业前景的最终定论,技术转化及业绩实现仍受政策支持力度、市场需求变化、企业运营管理等多重不确定因素影响。

5. 文中引用的第三方报告(如头豹研究院排名、《化工环保》期刊文章),仅作为行业背景参考,其权威性与客观性由发布机构负责,本文不对第三方报告的完整性、准确性承担责任,也不代表本文对报告结论的完全认同。