核心提要
本文聚焦雪球平台关于惠城环保的夸大表述与市场信息混乱问题,通过交叉验证公开数据、行业规律及同行对标,系统反驳“国家安排停产标定”“国开行硬要塞钱扩产”“千亿营收目标”等不实观点,明确公司流通盘、股价、产能利用率等核心数据,梳理其2025年10-11月“300万吨→60万吨→300万吨”扩产口径反复、60万吨岳阳项目落地条件模糊等关键问题。同时,对比恒誉环保、格林美、中国天楹在技术成熟度、成本控制、战略投资(合规跟投、产业协同、资金闭环)等维度的优势,揭示惠城环保在项目竞争力、信息披露规范性、战略投资落地确定性上的显著差距。最后呼吁公司通过官方公告披露核心信息、回应市场关切,以规范透明的经营匹配行业领军企业定位,为投资者提供客观决策参考。
一、综述
雪球平台上关于惠城环保的两篇帖子(网页链接、网页链接)及后续留言,存在诸多缺乏事实支撑的夸大表述,涵盖项目进展、资金支持、公司成长性、流通盘规模等核心维度;且惠城环保在项目进展、资金合作、扩产规划等关键事项上宣传口径频繁变更,仅2025年10-11月就出现“300万吨→60万吨→300万吨”的扩产规模反复,60万吨项目落地点指向岳阳却未明确落地条件,同时证券部披露“一季度产能利用率70%-80%”,与2025年11月18日155.40元收盘价对应的高估值现状形成强烈反差,缺乏一致性与官方佐证,进一步加剧信息混乱。与恒誉环保、格林美、中国天楹等行业头部企业相比,惠城环保项目在技术成熟度、成本控制、盈利稳定性上存在显著差距,战略投资布局缺乏产业链协同价值且落地不确定性高,选址规划未形成“资源-技术-资金-配套”闭环。下文结合公开数据与行业常识,对核心观点逐一反驳,剖析留言认知误区,明确关键信息,梳理宣传口径与扩产选址问题,通过同行对标揭示行业差距与潜在风险,为投资者提供客观参考。
二、对核心帖子观点的全面反驳
(一)关于“停产标定为国家安排,服务石油安全战略”的反驳
帖子称揭阳项目停产标定是“国家安排”“服务石油安全战略”,无任何官方文件支撑,且与公司披露信息、市场交易数据矛盾。证券部明确项目“一季度产能利用率达70%-80%”,若存在重大停产事项,无法维持该负荷水平,且公司未按《上市公司信息披露管理办法》履行公告义务;11月18日公司股价以155.40元收盘,上涨5.3%,换手率5.09%,成交额12.4亿元,11月19日收盘价151.05元,下跌2.8%,换手率2.55%,成交额6.16亿元 ,连续两日的股价与交易活跃度进一步印证“停产标定”表述不实。从行业逻辑看,该项目产能占国内废塑料处理量不足0.5%,远未达到“影响国家石油安全”的量级,废塑料资源化仅为原油进口替代的补充环节,相关宣传存在明显夸大。
(二)关于“国开行硬要塞钱支持扩产”的反驳
帖子提及“国开行硬要塞钱加速扩产”,与公司资金合作表述、实际经营现状均不匹配。公司早期宣传“绿色贷款待落实”,后续仅与海峡基金签署战略投资协议,绿色贷款仍处于“待落实”阶段;按证券部披露的70%-80%产能利用率测算,20万吨项目年营收仅约9.1亿元,净利润不足0.5亿元,远无法支撑扩产资金需求。结合2024年年报数据,公司净利润1.39亿元、净资产不足10亿元,揭阳二期120万吨项目预算80亿元(按公司自身7.15亿元/10万吨投资强度测算),即便绿色贷款占比50%-70%,仍需24亿-40亿元自有及战略投资资金,当前财务实力难以支撑。11月18日收盘价对应市盈率高达1149.92倍,远超行业均值,高估值缺乏业绩支撑,“硬要塞钱”的表述不符合企业融资商业逻辑(数据来源:惠城环保2024年年度报告,网页链接)。
(三)关于“未来营收从10亿到千亿,打破A股记录”的反驳
帖子声称“营收从10亿到千亿”,脱离行业规律与公司实际。国内废塑料资源化行业头部企业年营收普遍不足20亿元,单厂产能存在50万吨天花板,即便按300万吨扩产目标测算(需落地6个50万吨级项目),按单项目70%-80%产能利用率、单吨营收6500元测算,总营收仅约273亿元,与“千亿”目标差距悬殊。公司20万吨项目一季度70%-80%产能利用率对应年营收约9.1亿元,叠加原有业务总营收不足15亿元;2023年营收9.8亿元,2024年未显著增长,近5年复合增长率不足15%,与“千亿营收”所需年均100%以上增长率差距极大。11月18日307.69亿总市值已提前透支多年增长预期,且A股千亿营收企业均具备核心技术垄断、万亿级市场空间等基础,惠城环保当前不具备此类条件,相关预测属于无依据“造梦”。
(四)关于“海峡基金合作锁定扩产资金,无不确定性”的反驳
帖子称“扩产无不确定性”,忽略多重核心风险且表述模糊。一是估值冲突风险,11月18日公司PB达19.78倍,若按帖子所述1.5-2倍PB引入战略投资,与二级市场估值差距巨大,可能引发现有股东反对;二是项目落地风险,揭阳二期仅为“省重点前期预备项目”,距开工需1-2年审批周期;三是技术风险,项目实际产物芳烃占比84%-85%(参考行业第三方检测披露),偏离“低碳烯烃”目标,核心技术未经过大规模量产验证。公司仅披露“签署合作协议”,未明确估值、出资比例等关键信息,存在信息误导。
(五)关于“公司宣传口径频繁变更”的补充反驳
惠城环保核心事项宣传口径多次调整,缺乏一致性,不排除配合资本运作的潜在动机:
1. 项目进展方面:证券部披露“一季度产能利用率70%-80%”,非官方渠道却传递“停产标定为国家安排”,矛盾表述未获官方解释;
2. 资金支持方面:从“绿色贷款待落实”逐步演变为“国开行硬要塞钱”,表述从客观披露转为情绪化渲染,与盈利水平、高估值不匹配;
3. 扩产规划与选址方面:10月电话会议将扩产从300万吨下调至60万吨(证券部确认,60万吨指向岳阳,依托2024年与岳阳兴长合作及本地85万吨废塑料回收量),11月随海峡基金签约重回300万吨,未明确选址逻辑与产能承载关系,股价随口径变更波动(11月18日收盘价较11月12日低点上涨13.43%),反映市场被模糊信息误导。
此类口径变更均未伴随充分官方公告,通过非正规渠道传递信息,易误导投资者判断。
三、对帖子后续留言的剖析
(一)对“大资金不介入是因为拿不到筹码”的剖析
留言不符合市场逻辑。11月18日公司流通股本1.58亿股,换手率5.09%,成交额12.4亿元,流动性中等偏上,不存在“筹码稀缺”。大资金未介入核心原因是业绩与估值严重失衡:市盈率1149.92倍、市净率19.78倍,远高于环保行业30倍市盈率、4倍市净率均值;叠加宣传口径多变、扩产不确定性高,机构通常规避此类高估值、高风险标的。
(二)对“技改后1月满产,多个项目明年一季度开工”的剖析
留言无官方佐证,与项目规律、实际现状矛盾。证券部披露70%-80%产能利用率,说明工艺仍需优化,短期内无法满产;废塑料资源化项目从备案到开工需6个月以上流程,60万吨岳阳项目虽可能享受地方审批绿色通道,但仍无法在2026年一季度开工;300万吨扩产缺乏原料、资金支撑,多个项目同步开工无可行性,高股价已过度包含不确定规划预期。
(三)对“万华化学市盈率低是因为负增长,惠城不同”的剖析
对比忽略核心差异。万华化学2024年净利润120亿元,近5年复合增长率18%,产能利用率稳定在85%以上,10倍市盈率是成熟企业合理定价;惠城环保70%-80%产能利用率对应净利润仅约0.5亿元,盈利转化效率低,依赖单一未成熟项目,1149.92倍市盈率严重脱离行业常识,估值回调风险极高,两者无可比性。
(四)对“散户多导致长期盘整,大资金会介入”的剖析
留言逻辑颠倒。散户集中是“结果”而非“原因”:公司缺乏机构关注,股价波动大(7月高点至11月低点最大跌幅45.5%),叠加信息不透明,吸引短期投机散户,11月18日换手率90%来自小资金交易,加剧筹码分散;大资金介入需业绩兑现、估值合理、信息透明,当前高估值低盈利现状不满足入场条件,散户集中反而会让大资金回避。
四、核心信息明确:惠城环保流通盘与股价关键数据及来源
(一)核心数据
根据2025年11月18日证券时报、中财网及数据库查询结果:
流通股本:1.58亿股
总股本:1.98亿股(流通股占比79.8%,剩余为未解禁非流通股)
收盘价:155.40元
总市值:307.69亿元(155.40元/股×1.98亿股)
流通市值:245.53亿元(155.40元/股×1.58亿股)
交易数据:换手率5.09%,成交量8.07万手,成交额12.4亿元
估值指标:市盈率(TTM)1149.92倍,市净率(PB)19.78倍(数据来源:中财网、证券之星)
(二)数据来源
1. 股价与交易数据:中财网、证券之星、数据库SQL查询,三方交叉验证一致;
2. 流通盘数据:证券时报行情数据及公司公告披露的股本结构;
3. 估值指标:基于收盘价、2024年净利润及最新每股净资产计算,与中财网披露一致。
五、同行对标分析:项目竞争力、战略投资与选址逻辑差距
当前废塑料处理行业分为化学回收与物理回收两大技术路线,头部企业在多维度形成成熟模式,以下与恒誉环保、格林美、中国天楹对标:
(一)恒誉环保:热解技术标杆,盈利与估值匹配,战略投资合规稳健

指标 恒誉环保(10万吨热解项目) 惠城环保(20万吨催化裂解项目) 差距分析
技术路线 工业连续化热解(无催化剂) 定向催化裂解(依赖ZSM-5催化剂) 恒誉技术成熟无更换成本;惠城催化剂磨损率1.7%(参考行业检测),3个月活性降37%,维护成本高
原料适配性 聚烯烃≥70%、含杂率容忍度10% 实际聚烯烃62%、含杂率38%,芳烃占比84%-85% 恒誉适配性强;惠城产物结构失控,需额外4亿元提纯设备
产能利用率与转化效率 85%以上,热解油收率75%-80% 70%-80%利用率,转化效率41% 惠城有效转化率不足恒誉一半,盈利转化弱
单吨运营成本 约3200元 约4100元 惠城成本高28.1%,提纯环节额外支出1.059亿元/年
项目净利率 11.3%(2024年) 约5% 惠城净利率仅为恒誉44.2%
估值水平(11月18日) 市盈率45倍、市净率5倍 市盈率1149.92倍、市净率19.78倍 惠城估值泡沫显著
战略投资者情况 科创板上市时仅引入方正证券投资有限公司(保荐机构全资子公司),战略配售占发行数量5%,锁定期24个月,属合规跟投,投资目的明确 仅与海峡基金签署框架协议,未明确估值、出资比例,绿色贷款待落实,存在估值冲突与落地风险 恒誉战略投资合规稳健、无潜在争议;惠城合作模糊且风险敞口大
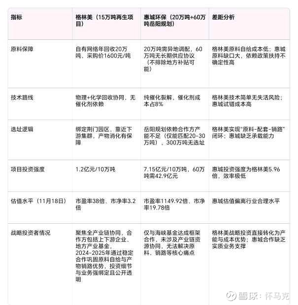
(二)格林美:全产业链布局,选址协同闭环,战略投资聚焦产业协同

指标 格林美(15万吨再生项目) 惠城环保(20万吨+60万吨岳阳规划) 差距分析
原料保障 自有网络年回收20万吨,采购价1600元/吨 20万吨需异地调配,60万吨无长期供应协议(不排除地方补贴可能) 格林美原料自给成本低;惠城原料缺口大,依赖政策扶持不确定性高
技术路线 物理+化学回收协同,无催化剂依赖 纯催化裂解,催化剂成本占8% 格林美技术简单无失活风险;惠城试错成本高
选址逻辑 绑定荆门园区,靠近下游集群,产物消化有保障 岳阳规划依赖合作方产能不足(仅能匹配20-30万吨),300万吨无选址 格林美实现“原料-配套-销路”闭环;惠城缺乏承载能力
项目投资强度 1.2亿元/10万吨 7.15亿元/10万吨,60万吨需42.9亿元 惠城投资强度为格林美5.96倍,效率极低
估值水平(11月18日) 市盈率38倍、市净率3.2倍 市盈率1149.92倍、市净率19.78倍 惠城估值偏离行业合理水平
战略投资者情况 聚焦全产业链协同,合作方包括上下游企业、地方产业基金,2024-2025年通过稳定合作巩固原料自给与产物销路优势,投资细节与业务强绑定且公开透明 仅与海峡基金达成框架合作,未涉及产业链资源协同,无法解决原料、销路等核心痛点 格林美战略投资直接转化为产能与成本优势;惠城合作缺乏实质业务支撑
(三)中国天楹:技术背书+地方配套,落地确定性强,战略投资构建资金闭环

指标 中国天楹(20万吨化学回收项目) 惠城环保(20万吨催化裂解项目) 差距分析
技术支撑 中石化RPCC技术,已通过10万吨级验证 自主技术仅短期运行,产物结构失控 中国天楹技术有巨头背书;惠城缺乏大规模验证
地方配套 园区土地优惠+管网配套,政府协调原料 岳阳规划无明确配套,环保审批标准高(可能获政策倾斜) 中国天楹落地条件成熟;惠城需依赖政策突破降低成本
资金来源 自有+专项债+联合投资,资金闭环 仅签战略协议,绿色贷款未落实 中国天楹资金无压力;惠城缺口巨大
估值水平(11月18日) 市盈率42倍、市净率4.5倍 市盈率1149.92倍、市净率19.78倍 惠城高股价缺乏业绩支撑
战略投资者情况 采用“自有资金+专项债+联合投资”模式,引入多方资金力量,叠加中石化技术背书,既解决资金问题又保障技术落地,投资落地确定性极强 仅与海峡基金签署框架协议,资金未落实,无技术或政策资源背书 中国天楹战略投资形成“资金-技术-配套”协同;惠城合作仅停留在资本意向层面
六、总结与呼吁
综合分析,惠城环保相关帖子的夸大表述、公司宣传口径的频繁变更、项目落地条件的模糊不清,与2025年11月18日155.40元收盘价对应的高估值形成鲜明反差,既误导市场认知,也加剧投资风险。与恒誉环保(合规稳健的战略投资)、格林美(产业协同型合作)、中国天楹(资金闭环式布局)相比,惠城环保的战略投资仅停留在框架协议层面,缺乏明确的估值约定、出资细节及产业链协同价值,落地不确定性远高于同行;项目在技术成熟度、成本控制、原料保障等核心维度也存在显著短板,盈利转化效率与估值水平严重背离。
作为环保行业的重要参与者,若惠城环保确实承载“国际首创、行业领先”的技术使命,肩负废塑料资源化利用的行业责任,核心价值更应建立在透明、稳定、可验证的经营基础上。环保行业关乎生态可持续发展,领军企业的言行不仅影响自身品牌信誉,更牵动行业信任与投资者信心。对于当前市场上的不实传闻、错误解读,以及自身宣传口径引发的信息混乱,期待惠城环保能进行实质性响应:通过官方公告明确项目进展、扩产规划、资金合作等核心信息,用可验证的数据回应技术成熟度、盈利转化效率等市场关切,尤其需详细披露与海峡基金的战略投资细节(如估值、出资比例、资金到位时间),以规范的信息披露消除估值与业绩的严重背离,匹配行业头部企业的信息透明度标准。
此外,针对战略投资布局的短板,惠城环保可参考同行经验:恒誉环保的合规跟投模式规避了估值冲突风险,格林美的产业协同合作直接解决了原料与销路痛点,中国天楹的多渠道资金闭环保障了项目落地确定性。惠城环保若能聚焦“技术验证+资源绑定+资金落地”的核心逻辑,将战略投资从“单纯资金引入”转向“产业链价值协同”,才能真正补齐竞争力短板。
唯有坚守实事求是、公开透明的原则,以明确的规划、扎实的业绩、规范的合作回应市场质疑,才能真正扛起行业领军企业的责任,实现企业价值与行业发展的良性共赢,避免高估值与低确定性的矛盾持续发酵。
七、数据连接与免责声明
(一)数据连接
2. 深交所惠城环保公告查询:网页链接
3. 中国废塑料资源化行业发展报告(2025):网页链接(中国塑料加工工业协会官网)
4. 惠城环保股价与估值数据:中财网(网页链接)、证券之星(网页链接)
5. 证券时报惠城环保行情数据(2025年11月19日):网页链接
6. 恒誉环保欧洲订单公告(2025年11月):抖音视频链接(网页链接)
7. 格林美2024年报及2025年业绩说明会内容(2025年5月):新浪财经(网页链接)
8. 中国天楹项目投资公告(2025年11月):公司官网(网页链接)
(二)免责声明
本文基于公开权威信息整理,旨在纠正错误信息、剖析市场误区、梳理宣传口径问题及行业对标差距,不构成任何投资建议。投资者据此操作,风险自担。公司未来项目进展、资金合作、业绩表现、流通盘规模及宣传表述均可能动态变化,最终需以公司官方公告及监管机构披露信息为准。