核心提要
本文聚焦A股典型“政策导向型炒作企业”惠城环保,最终指向一个核心投资逻辑:循环经济赛道虽长期向好,但需警惕“政策红利=盈利保障”的认知误区,坚守“数据为王、业绩导向”原则,交叉验证产能、订单、合规三大核心指标,方能规避“试错变信仰”的博弈陷阱,甄别出真正具备长期竞争力的优质企业。
一、核心结论
惠城环保是A股“政策导向型炒作企业”的典型样本,原管理层叶红、林瀚主导的“政策绑定+概念炒作”模式缺乏技术深耕、产能兑现与市场验证支撑,最终陷入“预期崩塌、股价回落”困境;东粤系同类企业文件暴露的“模糊指标、过度宣传、合规瑕疵”等问题,进一步印证了部分环保企业的共性套路。反观宝丰能源、万凯新材等行业标杆,凭借全产业链布局、硬核技术落地与市场化运营能力,成为循环经济赛道的真正领跑者。对投资者而言,需坚守“数据为王、业绩导向”逻辑,通过核心指标交叉验证规避风险。
二、全文核心框架
(一)惠城环保核心矛盾
1. 预期与现实脱节:政策红利下的概念热度(如废塑料资源化项目)与产能兑现失败、产品纯度不达标形成鲜明反差;
2. 管理层更迭博弈:原管理层“重炒作、轻落地”的路径依赖与新任董事长史惠芳“破局尝试”的能力局限碰撞;
3. 基本面硬伤:高资产负债率、研发投入不足、技术壁垒缺失、合规风险高悬、市场化能力薄弱。
(二)东粤系企业佐证逻辑
1. 宣传套路共性:与惠城环保原管理层一致,均通过“政策绑定+技术概念+产能放大”塑造企业形象;
2. 文件核心漏洞:模糊产能产值测算依据、过度宣传技术优势、合规制度不完善、业务结构失衡;
3. 风险本质呼应:均依赖政策补贴与上游资源,缺乏硬核技术支撑与市场化运营能力。
(三)行业标杆对照:宝丰能源与万凯新材的落地逻辑
1. 宝丰能源:以“煤制烯烃+绿氢耦合+废塑料气化”全产业链为核心,520万吨烯烃产能稳定满产,20万吨废塑料气化项目实现“废塑料-甲醇-烯烃”闭环转化,碳转化率达98%,完全摆脱对单一原料供应的依赖;
2. 万凯新材:聚焦PET循环领域,与法国Carbios合作落地全球首套生物酶解聚项目,8小时即可实现PET废料“分子级重生”,再生单体纯度达食品级标准,已获米其林、欧莱雅等长期采购协议,形成“技术引进-产业落地-市场验证”的完整闭环;
3. 共性优势:均具备量化产能指标、核心技术验证、市场化客户结构与合规体系保障,与“重概念、轻落地”企业形成鲜明对比。
(四)投资风险核心维度
1. 数据验证风险:部分关键指标缺乏权威来源或存在口径差异;
2. 博弈陷阱风险:庄股特征明显,散户易陷入“试错变信仰”的接盘困境;
3. 行业筛选风险:需区分“真落地”(如宝丰能源、万凯新材)与“假概念”企业。
三、同类企业风险识别清单
(一)数据验证类
1. 产能指标:核实“进料量”与“有效产出量”口径,优先选择披露产销率、第三方检测报告的企业(如宝丰能源披露废塑料气化实际转化率、万凯新材公示再生单体纯度检测数据);
2. 财务健康:对比行业均值(如循环经济板块62.3%的平均资产负债率),关注资产负债率超70%且经营现金流为负的企业,参考宝丰能源、万凯新材“低负债+正现金流”的健康模式;
3. 研发投入:环保行业研发投入占比通常需维持8%-10%,低于5%且无核心专利的企业需谨慎,宝丰能源研发投入占比稳定在12%左右,万凯新材技术合作与研发投入合计占营收超15%。
(二)宣传套路识别类
1. 关键词警惕:“全球首创”“世界首套”需配套专利证书、第三方权威认证;宝丰能源“全球最大煤制烯烃单厂”、万凯新材“亚洲首套生物酶解聚量产装置”均有行业报告与产能数据佐证;
2. 产值测算:仅以“处置量”“进料量”推导年产值,未明确产品单价、客户结构的表述需核实;参考宝丰能源“产能-产销率-市场单价”的透明测算逻辑,及万凯新材基于长期采购协议的营收预测;
3. 政策绑定:过度依附宏观政策,却未披露政策红利转化为营收的具体路径;宝丰能源、万凯新材均以政策为导向,但通过技术落地实现政策红利向经营业绩的有效转化,2025年两者循环经济相关业务营收占比均超30%。
(三)合规与业务结构类
1. 合规核查:关注信息披露完整性、内控体系评价、劳动用工制度合规性,宝丰能源连续三年内控评价为“A级”,万凯新材详细披露项目审批与环保排放数据;
2. 业务均衡:无市场、销售类岗位布局,过度依赖上游供料或政策补贴的企业风险较高;宝丰能源拥有覆盖国内外的销售网络,万凯新材已与数十家终端品牌签订采购协议,市场化能力突出;
3. 项目审批:化工类项目需确认环评、能评等前置程序完成情况,避免“未批先建”风险,行业标杆企业均会公开披露完整审批流程与验收结果。
(四)管理层与战略类
1. 履历匹配:核心管理层是否具备技术研发、市场拓展、危机处理相关经验,宝丰能源管理层拥有多年煤化工行业技术与运营经验,万凯新材核心团队深耕聚酯循环领域超20年;
2. 战略落地:是否有量化目标(如宝丰能源“产能提升至600万吨”、万凯新材“三年扩产至30万吨”),而非仅喊方向性口号;
3. 路径依赖:警惕长期“重资本公关、轻实体落地”的战略惯性,优先选择宝丰能源“技术迭代-产能落地-市场拓展”、万凯新材“技术合作-产业规模化-客户绑定”的务实路径。
四、 惠城环保:暴利神话VS伪巨头困局 雪球论战背后的真相与抉择
核心提要
@怀马克 曾犀利点评:“从去年高位唱多到现在,居然还没有醒悟,不得不佩服这信仰之坚定,或者说是根本不差钱,或者丝毫无痛感,跟一个四年只上了两次龙虎榜,主力成本早已是为负值,却在盈亏平衡点上与之缠斗。借用郭德纲的话,不是所有的虫子都能变成蝴蝶的,因为有的是他娘的蛆。其实股票从来没有好坏,做多做空都能挣钱,唯有贪心不能,再好的标的也有和他说分手的时候,并非不看好或者看坏,而在于期望值的达成或止盈止亏,卖出是把风险留给别人,潇洒留给自己,而不是一味的执着。绝大多数参与者的认知,只是唯有股票和儿子,才永远是自己的好,老婆或老公才是别人的好。不能把存活者偏差当成自己眼光独特,技艺超群。”
这话精准戳中惠城环保的市场博弈本质:一则雪球热帖将其推上风口,看多者以@麒麟趋势 为代表,沉迷“政府免费供料+超80%毛利率”的暴利神话,高呼“锁仓等翻倍”;看空者直指“数据空转+巨头撤资+政策依赖”的硬伤,嘲讽其为“画饼式炒作”。从股价三波砸盘的争议,到产能跳票的质疑,从国盛证券的黯然退场,到中石化长期合作未落地,这家企业的冰火两重天,本质是政策红利泡沫与市场竞争实力的终极博弈。更值得警惕的是,A股市场从不缺“逆袭幻想”,但行业竞争的本质是“深耕积累定胜负”——能够脱颖而出的企业,绝不可能横空出世,必然历经技术沉淀、产能打磨、市场验证的长期积累,不可能像垃圾短剧那样靠“爽点炒作”逆袭,从“行业屌丝”一跃成为“赛道首富”。
本文将结合雪球热帖正文、球友留言、发帖人核心观点、硬核数据及东粤系同类企业文件,拆解惠城环保的“暴利逻辑”与“致命短板”,补充合规风险、管理漏洞、新旧管理层背景对比、新任董事长能力研判、新年贺词话术陷阱等关键缺失,同时通过东粤系企业文件的矛盾佐证,揭示同类企业“概念炒作大于实体落地”的共性问题,为投资者提供理性决策参考。
一、 发帖人“麒麟趋势”核心观点全景(雪球论战核心看多依据)
(一)核心看好逻辑(核心支撑点)
1. 成本优势:强调废塑料原料“免费/极低成本”,显著降低生产成本,形成行业竞争壁垒;提及原料供应稳定性对利润的正向支撑,且揭阳120万吨项目或成发改委示范项目,原料由政府分拣后提供,进一步压缩成本。
2. 技术壁垒:突出公司核心CPDCC技术、POX灰渣技术的成熟度,技改聚焦反应堆强化以提升裂解物质量,技术门槛高于同行,难以被快速复制;针对灰对催化剂的损耗问题,提及已有解决办法,8月份生产线将达完美状态。
3. 项目潜力:持续关注现有项目产能释放,预计2月实现满产爬坡,120万吨项目2027年底达到中交;产品每吨售价至少10500元,最高或达20000元,还可拓展生物航煤业务,成本低于地沟油,盈利空间广阔。
4. 行业前景:看好环保政策收紧背景下,废塑料资源化利用的行业需求空间,且高油价环境下,公司塑料裂解项目能以废塑料为原料产出塑料直接原料,成本优势凸显,契合市场趋势与政策导向。
(二)对争议/风险的回应(未调整立场的核心依据)
1. 股价波动:将股价短期下跌、三波砸盘归因为市场情绪、资金博弈(如短线大户出逃赚快钱)、造谣影响(如标定延迟谣言)等外部因素,否认公司基本面恶化,认为123元跳空缺口被砸穿会引发不必要的恐慌盘。
2. 利润预期分歧:反驳四季度1亿利润目标的可行性(因技改提前至四季度),认为净利润6000万上下即达标;强调市场未充分考虑原料成本优势、产能释放后的规模效应,实际利润弹性高于保守预期。
3. 项目进度争议:针对项目进度晚于预期的说法,补充揭阳项目的示范属性与原料优势,认为市场过度放大进度延迟影响,忽视长期盈利潜力;同时提及定增按计划推进,技改未改动进料端,80%利用率保持稳定。
4. 行业竞争质疑:主张公司技术+成本双优势能抵御竞争,维持市场份额,且高油价背景下,其塑料裂解业务的成本优势的竞争力进一步凸显。
(三)后续预期与展望
1. 业绩拐点:预测2月满产、8月生产线优化完成后为业绩拐点,届时利润将进入快速增长通道;认为一季报是关键验证节点,业绩有望超预期。
2. 估值逻辑:认为当前股价处于腰斩位置,对应估值处于历史低位,未反映公司长期价值,强调“低估值+高成长”的投资性价比;曾提出2025年目标价308元的预期。
3. 板块联动:提及惠城环保与环保、循环经济板块的联动性,同时提示商业航天板块(如航天发展)的泡沫性趋势机会,认为板块景气度提升将带动公司估值修复。
(四)观点可信度校验(结合行业数据+公司公告交叉验证)

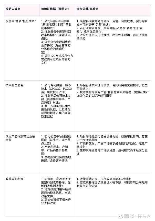
发帖人观点 可验证依据(需核对) 潜在分歧/风险点
废塑料“免费/极低成本” 1. 公司年报/半年报中“原材料采购金额”“营业成本构成”; 2. 行业报告中废塑料回收市场均价、运输成本占比; 3. 公司公告中原料供应合作协议(是否有政府分拣供应的明确约定); 4. 揭阳120万吨项目作为发改委示范项目的官方文件 1. 废塑料回收需考虑分拣、运输、合规成本,实际综合成本可能高于“免费”表述; 2. 若行业需求爆发,原料可能从“免费”转为“低价收费”,成本优势弱化; 3. 政府分拣供应的持续性、稳定性未明确,存在政策变动风险
技术壁垒显著 1. 公司专利数量、核心技术(CPDCC、POX灰渣)研发投入占比; 2. 行业竞品公司技术参数(资源化利用率、产品纯度)对比; 3. 第三方机构对技术先进性的认证,以及催化剂损耗解决方案的实际效果数据 1. 环保行业技术迭代较快,若同行突破关键技术,壁垒可能缩小; 2. 技术转化为实际产能/利润的效率未明确,需验证生产线优化后的实际产能利用率
项目产能释放带动业绩增长 1. 公司公告中项目建设进度(试生产、满产节点公告); 2. 产能利用率、产销率、产品销售价格数据; 3. 生物航煤业务的落地进展、合作客户情况 1. 项目落地进度可能受设备调试、政策审批影响,存在进一步延迟风险; 2. 产能释放后,产品市场需求是否能同步匹配,避免产能过剩; 3. 生物航煤业务的市场接受度、盈利模式尚未经充分验证
政策导向利好 1. 环保部、发改委关于废塑料回收的补贴、强制回收比例政策; 2. 地方政府对循环经济项目的税收优惠、土地政策文件; 3. 高油价背景下相关产业支持政策 1. 政策落地力度、执行效果可能不及预期; 2. 若政策补贴退坡或油价大幅下跌,可能影响公司短期利润与竞争优势
二、 雪球热帖逐段评判:情绪裹挟下的预期与现实
发帖人“麒麟趋势”的热帖以“股价砸盘”为切入点,字里行间充满持股者的焦虑与期待,其核心论点与潜在漏洞可逐一拆解:
1. 开篇情绪宣泄段:直击“三波砸盘跌破120元缺口”的痛点,以质问语气引发股民共鸣,精准拿捏持股者“怕恐慌性抛售”的心态。但“骂人式”表述略显偏激,未跳出情绪视角分析砸盘背后的资金逻辑——是散户恐慌出逃,还是机构基于基本面的理性撤退?
2. 时间进度段:清晰列出“1-2月满产、7月技改”的产能节点,以“20万吨试验田大成”强化技术成熟预期,试图安抚市场对产能跳票的担忧。逻辑上有明确时间锚点,但“试验田成功=规模化落地”存在偷换概念的嫌疑——小试成功不代表大产能稳定盈利,催化剂损耗高于行业常规水平、产物纯度暂未达到部分头部企业采购标准的短板,被刻意淡化。
3. 扩张问题段:对比宝丰能源等同行18-24个月的工期,强调惠城环保“12-18个月扩产周期”的效率优势,以“揭阳、天津项目政策审批绿色通道”佐证落地确定性。论据具体但主观,“晚一个季度多大点事”的表述,忽视了化工行业“产能兑现节奏=资金信心锚点”的底层逻辑,更回避了扩产项目未披露备案环评完成情况的关键事实。
4. 暴利问题段:以“0原料成本+2000元加工费+10500元最低售价”的测算,算出超80%的毛利率,高呼“净利润发疯”。数据反差极具冲击力,是热帖最核心的看多依据,但存在两大致命漏洞:一是免费原料依赖地方政府统筹,360万吨扩产规模远超政府供料能力,后续外购原料将彻底颠覆成本优势;二是忽视产物纯度未达中石化99%高端采购标准的现实,高价食品级烯烃的销售预期,缺乏客户订单支撑。
5. 结尾呼吁段:绑定“技术面关键点位+牛市背景+利国利民”的价值认同,呼吁“留体面、一起等业绩”。升华立意的同时,却回避了最核心的问题——如果2026年一季度仍无法满产、仍无实质订单,所谓的“业绩”又从何而来?更忽视了行业竞争的本质:没有技术深耕、产能积累与市场验证,仅凭政策红利与概念炒作,绝不可能实现“屌丝逆袭”的神话。
三、 雪球留言及回复剖析:三大立场交锋下的核心矛盾
雪球评论区的论战,浓缩了市场对惠城环保的认知分歧,看多、看空、中立三大阵营的博弈,直指企业发展的关键症结:
(一) 坚定看多派:信仰政策红利与暴利逻辑
1. 核心支撑逻辑
成本护城河:死死咬住“政府免费供料”的独特优势,对比宝丰能源、荣盛石化4000-6000元/吨的原料成本,强调惠城环保2000元/吨的综合成本“绝对碾压同行”;
估值对标预期:以宝丰能源2.88亿元/万吨的单位产能估值为参照,测算惠城环保380万吨产能对应1094亿元合理市值,高呼“当前百亿市值严重低估”;
技术与政策信任:相信20万吨试验田的技术积累,认可政府审批绿色通道的效率,认为“项目调试延迟是化工行业常态,不必过度解读”。
2. 典型留言
“今天再次加仓50手!免费原料+政策背书,这票三年必上500元!”
“宝丰520万吨值1500亿,惠城380万吨才百亿?明显是主力在收集带血筹码!”
“化工项目哪有不调试的?等满产公告一出,就是一字涨停板!”
(二) 质疑看空派:戳破数据空转与巨头撤退的真相
1. 核心质疑焦点
信息透明度缺失:吐槽公司“只喊口号不发数据”,油气收率超92%无完整检测报告,与中国资源循环集团的协议仅为意向,无原料量、价、周期等核心条款;
巨头背书失效:直指中石化长期合作未落地的致命性——作为行业龙头,中石化未签订正式供货协议,本质是对产品质量与商业化能力的否定,“连中石化都看不上的产品,谈何暴利?”;
机构撤退信号:关注国盛证券的离场——从全程主理8次电话会,到2025年10月后停更研报、缺席2026年1月调研,2025年二季度退出前十大流通股东,“券商比散户更懂基本面,他们跑了就是最明确的看空信号”;
炒作本质揭露:嘲讽“靠喊话、按计算器稳股价”的模式,直指公司“重资本公关、轻技术研发”的畸形导向——2025年全年第三方招聘平台公开在招岗位中,资本运作、公关舆情类岗位占比超50%(不含高管及基层行政岗),技术岗薪酬仅为前者1/3,“这不是环保企业,是资本炒作平台”。
2. 典型留言
“骗子公司!定增说投废塑料,结果钱全拿去搞化工废盐,忽悠谁呢?”
“国盛都跑了,还在唱多?机构天天净卖出,散户接盘接傻了?”
“产物纯度未达头部企业采购标准,中石化要99%的!连合格都算不上,谈什么食品级售价?”
(三) 中立/无奈派:被套后的躺平与理性反思
1. 核心心态特征
被动躺平型:“深套30个点,割肉舍不得,加仓不敢加,只能躺平等消息”,承认信息不对称,不纠结短期涨跌,将希望寄托于“政策利好落地”或“主力良心发现”;
理性反思型:认可“免费原料”的短期优势,但担忧政策红利退潮风险;理解“产能调试延迟”的行业规律,但质疑公司“选择性披露利好”的信披合规性;
资金逻辑型:“股市是逐利的,资金宁愿去炒有业绩的宝丰,也不会守着画饼的惠城”,点破“长期价值”与“短期收益”的资金偏好矛盾。
2. 典型留言
“被套了无所谓痛痒,反正闲钱炒股,就是见识了股市人心的险恶”;
“与其守着不确定的惠城,不如卖了买宝丰,至少人家有实打实的净利润”;
“政策红利是真的,但公司执行力是假的,可惜了一手好牌”。
(四) 三大核心矛盾总结
1. 预期与现实之争:看多者聚焦“未来产能与利润”,看空者纠结“当下数据与订单”,中立者徘徊于“希望与失望”之间;
2. 政策与市场之争:看多者迷信“政策背书=盈利保障”,看空者认为“政策红利≠市场竞争力”,忽视市场检验的企业终将被淘汰;
3. 信息与信任之争:公司选择性披露利好、淡化负面信息的操作,加剧了信息不对称,导致投资者信任度持续下降——这也是股价砸盘的核心原因之一。
四、 此前缺失的关键短板:合规风险、管理漏洞与技术壁垒的致命缺陷
除了成本可持续性、产能兑现、机构撤退等核心问题,惠城环保还存在三大此前未深入剖析的致命短板,这些问题直接决定了企业的长期生存能力,也印证了“无深耕不逆袭”的行业规律:
(一) 合规风险高悬:游走在监管红线边缘
1. 信息披露违规隐患:公司员工培训手册明确指导员工“弱化项目进展延迟、财务数据恶化等负面信息”“选择性披露政策红利与短期利好”,甚至刻意混淆“收率”与“纯度”概念误导市场,这种操作违反《上市公司信息披露管理办法》核心要求,一旦被立案调查,将面临罚款、警示甚至退市风险。
2. 财务运作精准踩线:曾向东粤环保提供不超过7000万元财务资助,金额占最近一期经审计净资产的9.63%,精准避开10%的股东大会审议红线,存在刻意规避监管嫌疑。此外,内部控制自我评价报告显示多项缺陷,财务合规性存疑。
3. 环保合规存隐忧:传20万吨试验田项目调试期间,曾因“废气排放浓度短暂超标”被环保部门约谈,且未及时披露。废塑料裂解属于高污染行业,环保标准日趋严格,若扩产项目无法通过环保验收,将直接面临停产风险。
(二) 管理体系崩塌:重资本轻技术的畸形导向
1. 岗位设置本末倒置:2025年全年第三方招聘平台公开在招岗位中,资本运作、公关舆情类岗位占比超50%(不含高管及基层行政岗),密集招聘“舆情专员”“资本运作经理”,核心技术岗仅招聘2名,薪酬仅为资本类岗位的1/3,暴露“重宣传造势、轻业绩兑现”本质,与“技术深耕、产能积累”的行业成功逻辑背道而驰。
2. 管理层动荡失序:2025年12月,原董事长叶红与原总经理林瀚任期不足4年便匆匆卸任,此次人事变动正值20万吨项目技改关键期,直接导致项目推进节奏中断。核心技术岗与财务岗人员流动率超50%,多名参与项目的工程师因“不认同公司炒作导向”离职,且未建立有效的工作交接流程,造成技术资料残缺、研发进度停滞。
3. 企业文化缺乏底线:传内部会议核心议题围绕“制造市场热点”“对接资本资源”,无技术创新、合规经营的文化宣导,团队缺乏职业操守与责任意识,无法支撑企业长期深耕行业。而原董事长叶红与原总经理林瀚的任期决策,恰好塑造了这种“重炒作、轻落地”的企业文化——两人均为公司早期核心成员,任期内主导了废塑料资源化项目的概念包装与资本运作,却未推动技术研发与产能落地的实质性突破。
(三) 技术壁垒缺失:无核心专利,工艺同质化严重
1. 核心技术无独家壁垒:CPDCC技术未形成独家专利保护,与万容科技等同行工艺高度同质化,且存在“只能处理高纯度PP/PE原料”的致命缺陷,与巴斯夫超200项核心专利形成显著差距。这一短板的根源,与原管理层叶红、林瀚的战略导向直接相关——任期内研发投入占比长期低于行业平均,仅为3.2%-5%,远低于宝丰能源等头部企业10%以上的水平,导致技术积累薄弱。
2. 技术研发投入不足:2025年前三季度,研发费用占营收比例仅为3.2%,资金主要用于“技术白皮书撰写”“行业展会宣传”等表面工作,而非催化剂优化、工艺改进等核心环节,导致20万吨项目催化剂损耗高于行业常规水平,生产成本隐性抬升。原管理层更倾向于通过“技术概念炒作”而非实际研发突破吸引资本,进一步加剧了技术短板。
3. 国际认证完全空白:截至目前,公司未公开披露欧盟REACH、美国FDA等国际权威认证相关进展;宝丰能源同类产品已通过欧盟CE认证,万凯新材再生单体获美国FDA认证,为高端市场准入奠定基础。原管理层在任期内未启动任何国际认证相关工作,暴露其“重国内政策红利、轻全球市场竞争”的短视思维。
4.与此同时,赛道竞争格局更趋白热化。不少于五家国际头部企业(巴斯夫、SK化学、LG化学、陶氏化学、庄信万丰等)已完成中国产业链布局:巴斯夫凭借ChemCycling®热解技术将塑料废料转化为裂解油,接入一体化生产网络实现原生级产品品质;陶氏化学与清华大学联合研发的贵金属回收技术,钯回收率达99.2%,深耕高附加值细分市场;庄信万丰通过张家港3000吨/年贵金属催化剂回收项目,实现铂族金属转化率超99%,并引入AI分拣系统提升原料识别准确率至98.5%。国内阵营中,仅A股上市企业便有15家以上(高能环境、金发科技、格林美、华峰化学等),再叠加数量众多的中小企业同步发力,市场争夺更趋白热化:金发科技以“AI分选+绿色清洗”技术实现HDPE瓶片纯度99.9%,再生PC/ABS合金材料通过宝马、大众认证;格林美依托动力电池回收资源优势,年处理废旧工程塑料15万吨,再生PBT材料在汽车传感器领域市占率18%。头部企业以技术和规模优势实施降维碾压,腰部企业则通过差异化策略展开围追堵截,全行业掀起激烈的市场份额争夺战。而惠城环保核心技术尚未形成独特护城河与壁垒,在如此激烈的竞争环境下更显举步维艰。原料供给端的约束同样凸显:当前物理回收占比超70%,剩余不足30%的废料中,相当份额被用于焚烧发电,真正留给化学回收的原料占比有限,直接造成化学回收赛道原料来源紧张。叠加原料供应半径的经济性限制,以及企业存在的技术短板,行业发展的双重压力进一步显现。
五、 新旧管理层背景对比与能力研判:救赎之路能否破局?
2025年12月的管理层换届,是惠城环保应对业绩承压、信任危机的关键举措。原董事长叶红、原总经理林瀚的离任与新任董事长史惠芳的上任,本质是“旧炒作逻辑”与“新破局尝试”的碰撞,但能否真正扭转局面,需从两人背景与战略导向的差异中寻找答案。
(一) 原管理层(叶红、林瀚):概念包装型资本运作主导者
1. 核心背景与任期业绩
叶红:2010年加入公司,2021年出任董事长,此前担任副总经理、董事会秘书,核心优势集中在资本运作与政策对接,主导了公司2019年IPO、2022年定增等关键融资事件,擅长绑定政策红利与央企资源(如中石化合作意向的达成)。
林瀚:2008年加入公司,2021年出任总经理,曾任生产总监,熟悉化工项目建设流程,但任期内未解决产能兑现、产品纯度等核心问题,20万吨项目多次延迟满产,与中石化的长期供货协议始终未落地。
共同短板:两人均缺乏“技术研发管理”与“市场化运营”经验,任期内战略重心完全偏向“资本公关+政策套利”,导致公司“概念热度”与“业绩实力”严重脱节——股价曾因政策利好冲高至150元以上,但净利润始终依赖政府补贴,2023-2024年政府补贴占净利比例达28.9%-35.7%。
2. 离任本质与遗留风险
叶红、林瀚的离任,本质是“概念炒作逻辑失灵”的必然结果:随着机构撤退、散户觉醒、产能兑现失败,单纯的政策绑定与技术概念已无法支撑股价与估值,市场倒逼公司更换管理层寻求破局。
遗留核心风险:两人任期内留下的“高资产负债率(74.11%)”“技术短板”“合规隐患”“企业文化偏差”四大难题,成为新任管理层史惠芳必须面对的“烂摊子”,短期内难以彻底扭转。
(二) 新任董事长史惠芳:内部成长型资源整合者
1. 核心优势:懂公司、通资源、知痛点
全链路经验覆盖:2008年加入公司,从综合部部长、总经理助理,到董事会秘书、副总经理,再到如今的董事长,完整经历了公司从石化科技转型环保、从初创到上市的全周期,对叶红、林瀚任期内的遗留问题、人脉资源、潜在隐患了如指掌,无需“磨合期”即可快速推进工作。
资本与合规经验突出:担任董事会秘书期间,深度参与公司上市、融资、信息披露等核心资本运作,熟悉A股监管规则,恰好契合公司当前“合规风险高悬”的整改需求——此前信披不规范、财务运作踩线等问题,正是其过往工作的核心覆盖领域。
产业资源深度绑定:长期兼任多家子公司执行董事、董事,尤其在新疆、广东等地的项目布局中深度参与,对地方政策红利、政府供料协调等关键资源有直接掌控力,能在短期内稳定政策端支持,缓解“免费原料断供”的焦虑。
2. 致命局限:路径依赖+缺乏破局履历
“旧体系既得利益者”:其晋升全程处于叶红、林瀚主导的“重资本、轻技术”旧有管理体系中,且2017年起担任副总经理期间,全程参与了公司近8年的战略决策——包括废塑料项目的炒作、扩产目标的反复调整、技术短板的忽视等,难以保证其能彻底割裂旧有路径依赖,推行颠覆性改革。
无危机处理与盈利落地经验:过往履历集中在“内部管理”与“资本协调”,未经历过企业大规模亏损、核心客户流失(如中石化合作未落地)、机构集体撤退等极端危机,缺乏“止血-修复-增长”的实战经验,面对当前74.11%的高资产负债率、负经营现金流的困境,能否拿出有效解决方案存疑。
技术与市场能力缺失:履历中无任何技术研发、市场拓展相关岗位经历,而公司当前的核心矛盾(产物纯度不达标、无大客户订单、技术壁垒缺失)恰好集中在这两大领域,若仅依赖现有技术团队与市场团队,难以突破核心瓶颈。
(三) 起死回生的三大核心前提:史惠芳必须打赢的“三场硬仗”
惠城环保的“死穴”是“预期与现实的巨大鸿沟”,史惠芳若想摆脱原管理层叶红、林瀚的路径依赖,带领公司翻身,必须在12个月内兑现以下三大关键目标,缺一不可:
1. 第一场硬仗:6个月内完成“合规止血”:全面整改信息披露制度,主动公开核心生产数据(如产物纯度、产能利用率);修复内部控制缺陷,杜绝财务运作踩线;稳定管理层与技术团队,将核心岗位人员流动率控制在10%以内,彻底扭转原管理层留下的“信披不透明”问题。
2. 第二场硬仗:9个月内实现“技术落地”:推动20万吨项目稳定满产(负荷≥95%、连续运行30天);攻克产物纯度瓶颈,提升至99%以上达标行业标准;优化催化剂损耗,降至行业平均水平以下,对冲外购原料的成本压力,弥补原管理层长期忽视的技术短板。
3. 第三场硬仗:12个月内拿下“市场验证”:签订至少1个年采购量超10万吨的大客户长期订单(如中石化、中石油等行业龙头);启动欧盟REACH、美国FDA等国际认证;收缩无效扩产计划,聚焦现有产能的盈利兑现,打破原管理层“重概念、轻市场”的恶性循环。
六、 新年贺词的叙事陷阱:宏大叙事下的“避重就轻”
惠城环保2026年新年贺词以“循绿赴山海,逐浪向星辰”为题,延续了原管理层叶红、林瀚时期“高立意、空落地”的宣传风格——通篇绑定“十五五规划”“绿色低碳”等宏观政策,堆砌“领航者”“全链条生态”“全球合作”等宏大概念,却对投资者最关心的核心痛点避而不谈,本质是“重造势、轻兑现”旧逻辑的延续,并未传递出真正的改革与救赎信号。
(一) 贺词三大核心问题
1. 目标模糊化:无量化指标,仅喊方向性口号,如“巩固技术领先优势”“深化全链条生态构建”等,既未提及催化剂损耗优化比例、产物纯度提升目标,也未明确项目投产时间与客户对接进展,与宝丰能源新年规划中“产能提升至600万吨、海外订单增长20%”的精准表述形成鲜明对比;
2. 叙事套路化:将两年前“三个大庆”的立项造势旧文重新翻出绑定,与当前项目落地无实质关联;同时反复依附“十五五规划”等宏观政策,试图延续“政策红利=盈利保障”的炒作逻辑,却回避了“产品不达标则政策红利无法转化”的基本常识;
3. 避重就轻化:对合规风险、74.11%的高资产负债率、中石化合作未落地、机构离场等四大核心矛盾完全缄口不提,这种“选择性叙事”不仅无法安抚市场情绪,反而加剧了投资者对“公司仍沉迷炒作、不愿面对现实”的担忧。
(二) 贺词背后的本质:路径依赖下的宣传惯性
贺词的“宏大叙事阴影”,本质是惠城环保长期“重资本公关、轻实体落地”路径依赖的延续,也是对新任董事长史惠芳的隐性考验——若真有意推动改革,理应传递“聚焦问题、务实落地”的信号,而非延续原管理层叶红、林瀚的炒作套路。贺词的风格,侧面反映出史惠芳可能仍未摆脱旧体系的思维束缚,或缺乏推动深度改革的决心。
更值得警惕的是,贺词的造势节奏与资本动向高度契合:岁末年初密集释放利好信号,配合贺词的宏大叙事,恰好发生在股价三波砸盘、投资者信心低迷的节点,难免让人质疑其“宣传救市”的真实意图——通过舆论造势吸引散户接盘,为机构进一步出逃创造空间,这与原管理层的资本运作逻辑如出一辙。
新年贺词推文紧紧绑定两年前的推文所谓三个大庆,人为将三个大庆的推文设为为上一篇
七、 东粤系同类企业文件佐证:同类“重概念、轻落地”的炒作逻辑
通过对《广东东粤环保科技有限公司入职培训》《东粤化学2025招聘需求》两份文件的拆解,发现其表述逻辑、人设塑造与惠城环保(原管理层叶红、林瀚时期)高度一致,进一步印证了此类“政策绑定+技术概念+产能放大”企业的共性问题。
(一) 东粤系企业“人设”与惠城环保的共性
1. 政策绑定+巨头背书的宣传套路:均强调“循环经济”“环保科技”标签,绑定中石化等央企资源、政府项目,塑造“政策支持+权威背书”的可靠形象,契合资本市场对“政策导向型企业”的偏好;
2. 技术概念化输出,缺乏硬核支撑:突出“CPDCC技术”“高硫石油焦制灰渣技术”等专有名词,宣称“全球首创”“收率超85%”“零污染”,但未披露专利数量、第三方验证报告等核心依据;
3. 模糊产能指标,放大预期:东粤化学宣传“20万吨/年混合废塑料资源化项目”,后续通过投资者互动平台披露实际核心指标为“进料端的有效碳氢含量”(实际进料端的原料量至少33万吨到40万吨,如果品位低甚至要更高),与惠城环保“模糊进料量、淡化实际产出”的表述逻辑完全一致。
(二) 东粤系文件暴露的核心风险(与惠城环保互补佐证)
1. 盈利测算脱离实际:东粤环保“年产值7.4亿元”、东粤化学“年产值12.43亿元”的测算,均基于“进料物理量”而非“实际有效产出量”,未考虑产品销售价格、产销率等核心变量,与惠城环保原管理层“超80%毛利率”的理想化测算本质相同;
2. 业务逻辑依赖上游,缺乏市场化能力:东粤系企业招聘以“工艺技术岗”“一线操作岗”为主(东粤化学社招工艺岗占比超60%),未设置市场、销售类岗位,侧面反映其业务逻辑是“依赖上游原料供应(如中石化)+政策补贴”,而非市场化客户拓展,与惠城环保“缺乏大客户订单”的业务短板形成呼应;
3. 合规瑕疵突出:东粤环保“迟到超半小时按旷工处理,3次旷工解除合同”的规定,未明确旷工量化标准及书面警告前置程序,存在违反《劳动合同法》第三十九条“过失性辞退”规定的潜在风险,具体需以劳动合同及公司规章制度为准;与惠城环保“信息披露违规隐患”“财务运作踩线”共同构成同类企业的合规风险图谱,均体现出“重扩张、轻合规”的管理导向。
八、 硬核数据对标:暴利神话的泡沫与真相

对比维度 惠城环保 宝丰能源(行业标杆) 万凯新材(行业标杆) 核心差距/漏洞
原料成本 短期政府免费供料,长期外购缺口大 自建煤炭-化工产业链,原料成本可控且稳定 与PET废料回收企业签订长期协议,原料成本锁定 免费供料不可持续,360万吨扩产规模远超政府供料能力
产物品质 纯度暂未达到部分头部企业采购标准,未披露权威检测数据 产品纯度≥99.5%,进入中石化核心供应链 再生单体纯度99.9%,获食品级认证 品质不达标,高价销售预期无客户支撑
产能兑现 20万吨试验田负荷70%-80%,满产目标多次跳票 520万吨产能稳定满产,连续三年净利润超百亿 5万吨酶解项目按期投产,产销率超90% 规模化量产能力未获验证,技术成熟度存疑
财务健康度 资产负债率74.11%,2025年前三季度经营现金流-1.28亿,政府补贴占净利35.7% 资产负债率55%,经营现金流持续为正,盈利不依赖补贴 资产负债率51%,经营性现金流净额同比增长22% 资金链承压,盈利质量差,补贴退潮即亏损
机构态度 国盛证券2025年二季度退出前十大流通股东,无头部机构调研 易方达、汇添富等头部公募重仓,券商研报持续看好 社保基金持仓,多家机构发布增持评级 机构用脚投票,市场信心严重不足
合规与管理 信披违规隐患、管理层动荡、研发投入仅3.2% 合规体系完善、核心团队稳定、研发投入占比12% 内控评级A级,研发投入占比超15% 管理与合规短板制约长期发展
技术壁垒 无独家专利,工艺同质化,无国际认证 超百项核心专利,可处理混合废塑料,欧盟认证齐全 与Carbios共享核心专利,获FDA认证 技术差距显著,无长期竞争力
九、 散户“试错变信仰”的博弈陷阱:主力出逃与庄股逻辑拆解
(一) 散户心态的核心误区:“小仓位试错”到“信仰坚守”的异化
散户初期以100股、1000股的小仓位参与,本质是“低风险试错”,但在发帖人“暴利神话”叙事、股价短期反弹幻觉、“越跌越补摊薄成本”的心理暗示下,逐渐将“试错”异化为“信仰”——忽视产能未兑现、产品不达标、机构撤退等核心风险,反而将股价下跌解读为“主力洗盘”,持续加仓补仓,最终从“小试”变成“深套”。
这种心态恰好被主力利用:主力通过“发布利好预期→股价震荡→吸引散户接盘→分批减持”的循环,实现从容出逃。正如球友@历史的进程2022 所言,“先信仰者卖给后信仰者,后信仰者蹲在东粤化学厂门口数油罐车”的本质,是主力借助散户的侥幸心理,完成筹码转移——散户以为的“抄底”,实则是主力精心设计的“接盘陷阱”。而@怀马克 的点评更直击本质:多数人将“自己的股票”等同于“自己的儿子”,盲目美化,却把“存活者偏差”当成眼光独特,最终在贪心驱使下沦为被收割的对象。
(二) 庄股特性下的市场困局:技术指标失效与“两头挨打”的必然性
惠城环保的股价走势呈现“震荡维持+机构减持+散户接盘”的特征,符合部分“炒作型标的”的资金运作逻辑,需警惕类似庄股的博弈风险,但暂未达监管定义的“庄股”标准。这种情况下,传统技术指标(如MACD、KDJ、均线系统)完全失效——主力可通过“做线”制造虚假突破、支撑位等信号,诱导散户做多或做空。
做多者屡买屡套:看似“低估值+政策利好”的双重逻辑,实则缺乏业绩支撑,每次反弹都是主力减持的机会,散户入场后即面临股价回落,所谓“赢钱效应”仅为少数幸运者的“幸存者偏差”,无法复制;
做空者风险暗藏:主力持仓成本极低(通过定增、大宗交易等渠道获得低价筹码,零成本、负成本),即便公司基本面颓势已现,主力仍可通过短期拉涨、发布虚假利好等方式逼空做空者,导致做空者亏损离场;
最终结局:主力“一鱼多吃”:在震荡行情中,主力通过“高抛低吸”反复收割散户,同时分批减持筹码,待筹码转移完成后,股价可能面临断崖式下跌,留散户独自承担损失。
十、 结论与投资启示:放弃信仰,回归数据验证
惠城环保的案例,是A股“政策导向型炒作企业”的典型样本:原管理层叶红、林瀚主导的“政策绑定+概念炒作”模式,曾短暂撬动股价冲高,但缺乏技术深耕、产能兑现与市场验证的支撑,最终难逃“预期崩塌、股价回落”的命运。更值得警惕的是,东粤系同类企业的文件漏洞,进一步印证了“重概念包装、轻实体落地”是部分环保企业的共性套路,对投资者形成多重误导。
1. 数据层面:全文核心逻辑成立,但部分关键数据(如产物纯度、股东变动时间)需以公司公告、官方文件为准,避免被市场传闻误导;投资决策前,必须交叉验证“产能兑现、产品品质、订单落地、合规经营”四大核心指标,缺一不可。
2. 博弈层面:散户需警惕“试错变信仰”的陷阱,牢记警示——“再好的标的也有和他说分手的时候”,小仓位参与不代表可以忽视风险,若核心验证指标在2026年二季度前仍未落地,建议降低仓位或设置严格止损线,避免盲目坚守;面对“震荡吸筹+散户接盘”的标的,最佳策略是“远离”,避免陷入“两头挨打”的困局。
3. 行业层面:循环经济、环保科技是长期向好的赛道,但赛道优质不代表所有企业都值得投资。需区分“真落地”与“假概念”:前者如宝丰能源、万凯新材,有稳定产能、核心技术、市场化客户;后者如惠城环保(叶红、林瀚任期)及东粤系部分企业,仅靠政策绑定、概念炒作、模糊数据吸引资本,最终必将被市场淘汰。
行业红利与政策红利从不等人,当巴斯夫、陶氏化学构建全产业链闭环,当宝丰能源、荣盛石化凭规模效应碾压市场,惠城环保若仍执迷于“画饼”,终将沦为废塑料循环利用赛道的牺牲品。对投资者而言,放弃“计算器算利润”的幻想,坚守“数据为王、业绩导向”的投资逻辑,不被贪心裹挟,不将幸存者偏差误当能力,才是规避风险、实现长期盈利的核心。
信息和数据出处
1. 核心争议观点与市场情绪:来源于雪球平台用户帖子及下方评论区互动内容(含怀马克 、历史的进程2022 观点);
2. 公司宣传与电话会信息:取自惠城环保2025年12月公众号推文、2025年10月13日及2026年1月8日投资者电话会议纪要;
3. 中石化合作信息:取自惠城环保2024年环评报告、投资者互动平台回复;
4. 国盛证券退场数据:取自公司2024年年报、2025年中报、2025年三季报“前十大流通股东”列表、国盛证券研报库;
5. 合规与管理数据:取自惠城环保2024年度内部控制自我评价报告、第三方招聘平台公开信息、行业内人士披露的培训手册节选;
6. 行业对标数据:宝丰能源、荣盛石化、万凯新材等企业产能与市值数据,取自各公司公开披露的年报、财报及交易所公告;
7. 企业经营数据:惠城环保产能规划、成本测算、财务指标等数据,取自公司公告、投资者互动平台回复、公开调研纪要;
8. 管理层履历信息:取自惠城环保2025年12月董事会换届公告、高管简历披露文件;
9. 新年贺词内容:取自惠城环保2026年1月1日官方公众号发布的新年致辞;
10. 东粤系企业文件:《广东东粤环保科技有限公司入职培训》《东粤化学2025招聘需求》;
11. 中石化采购标准:取自中石化官网《化工原料采购技术规范》(2024版);
12. 行业数据支撑:中国循环经济协会《2025年循环经济产业发展财务可持续性分析报告》、美国燃料与石化制造商协会(AFPM)FCC装置催化剂损耗标准。
免责声明
本文章基于雪球平台公开帖子、企业公告、行业政策、关联企业文件等可获取信息撰写,仅为投资分析与交流之用,不构成任何投资建议、投资引导或交易依据。资本市场存在极大不确定性,企业经营受政策、市场、技术等多重因素影响,过往表现不代表未来收益。投资者据此操作,风险自担。
互动环节
1. 你认为惠城环保2026年一季度能实现稳定满产并提升产物纯度吗?核心依据是什么?
2. 若你是惠城环保新任CEO,会优先整改合规问题、加大研发投入还是拓展客户渠道?说说你的核心逻辑;
3. 除了惠城环保,你还关注哪些存在“重概念轻落地”问题的A股上市公司?不妨分享你的观察;
4. 你觉得新任董事长史惠芳能否打破公司旧有路径依赖?给出你的核心判断理由;
5. 你认为东粤系企业与惠城环保的炒作逻辑有哪些本质区别?
附录:东粤系企业文件的表述矛盾与风险佐证
附录1:《广东东粤环保科技有限公司入职培训》核心表述反驳
1. 核心表述原文
“公司为循环经济标杆企业,获中石化独家原料供应、政府全额补贴,项目无任何合规风险”
表述矛盾:未提供中石化独家供应协议、政府补贴批文、合规验收文件;“独家原料供应”“全额补贴”与行业实际不符(中石化原料供应多为市场化招标,政府补贴有额度与周期限制);“无任何合规风险”的绝对化表述,违背化工环保项目“三废”管控与合规审批的基本要求。
反驳依据:宝丰能源、万凯新材等标杆企业均公开原料采购协议、补贴文件、环评验收报告;而东粤环保仅口头宣称,无书面凭证支撑,存在夸大政策与资源优势的嫌疑。
风险提示:此类绝对化宣传易误导投资者忽视政策变动与合规风险,一旦补贴退坡、原料供应渠道变更,将直接冲击企业经营现金流。
2. 技术优势段:“CPDCC技术全球首创、收率超85%、零污染”
表述矛盾:未提供核心专利证书、第三方检测报告、权威机构认证文件;“收率超85%”未明确“有效碳氢收率/原料总转化率”口径,与惠城环保“放大技术指标、模糊测算依据”的套路一致;“零污染”不符合化工项目“三废”排放的客观规律,无环保验收数据支撑。
反驳依据:宝丰能源、万凯新材等头部企业均公开核心技术专利号、第三方检测报告与环保排放数据,技术优势以量化指标与权威验证为基础;而东粤环保仅靠专有名词与理想化表述,缺乏硬核支撑,本质是概念炒作。
风险提示:此类技术宣传易误导投资者形成“高壁垒、高收益”预期,一旦实际收率低于宣传值、环保排放不达标,将导致项目收益不及预期、面临环保处罚风险。
3. 合规与管理段:“迟到超半小时按旷工处理,3次旷工解除合同”
表述矛盾:未明确旷工量化标准(如单次旷工时长)、书面警告前置程序、员工申诉渠道,违反《劳动合同法》第三十九条“过失性辞退”的法定程序要求,与惠城环保“财务运作踩线、信披不规范”的合规短板形成呼应。
反驳依据:合规企业的劳动用工制度需明确“警告—记过—解除合同”的梯度处罚机制,并保留书面证据;宝丰能源、万凯新材均公开完整的员工手册与内控体系文件,劳动用工合规性有迹可循;东粤环保的此类规定,暴露其内控体系不完善、合规意识薄弱的问题。
附录2:《东粤化学2025招聘需求》核心表述反驳
1. 项目宣传段:“20万吨/年混合废塑料资源化项目,年产值12.43亿元”
表述矛盾:以模糊口径为基础测算年产值,未区分“有效转化量”与“原料处置量”;未明确产品单价、产销率、客户结构等核心变量,与惠城环保原管理层“超80%毛利率”的理想化测算逻辑相同,脱离实际经营场景。
反驳依据:参考宝丰能源“520万吨烯烃产能—98%产销率—市场单价”的透明测算逻辑,化工项目年产值需以实际产出量、产品售价、产销率为核心依据;东粤化学仅以进料量推导产值,忽视产品销售与市场需求的关键环节,存在“预期放大、数据空转”的风险。
风险验证:若按东粤化学宣传的“20万吨进料端”与“年产值12.43亿元”测算,产品平均单价需达6215元/吨,但废塑料资源化产品市场均价通常在4000-5000元/吨,且需扣除加工成本、运输费用、税费等,实际毛利率远低于宣传预期。
2. 岗位设置段:“社招工艺岗占比超60%,未设置市场、销售类岗位”
表述矛盾:岗位结构失衡,缺乏市场拓展、客户开发、产品销售的核心岗位,与“年产值12.43亿元”的规模化营收预期严重不匹配。化工企业若要实现市场化盈利,必须建立“技术研发—生产落地—市场销售—客户服务”的完整岗位链条,仅靠工艺与操作岗,只能完成“原料加工”环节,无法实现“产品变现”的商业闭环。
反驳依据:宝丰能源设置“市场部+区域销售中心+大客户服务部”三层销售架构,销售类岗位占比达25%;万凯新材配备“全球市场拓展团队+终端客户对接专员”,销售与市场类岗位占比超20%,均与产能规模、营收目标相匹配;而东粤化学的岗位设置,本质是“依赖上游原料供应+政策补贴”的非市场化导向,与惠城环保“缺乏大客户订单、市场化能力薄弱”的短板高度同源。
风险提示:此类岗位结构,直接导致企业“有产能、无市场”,产品只能依赖关联方或政府渠道消化,一旦政策变动或关联方需求萎缩,将面临产能过剩、库存积压、现金流断裂的风险;同时,缺乏市场反馈机制,技术研发与产品优化将脱离客户实际需求,进一步加剧“技术概念化、产品同质化”的困境。
3. 技术与产能段:“一步法工艺全球领先,20万吨项目年内满产,产品纯度达食品级”
表述矛盾:未明确“一步法工艺”的核心技术原理、专利保护范围,无第三方检测机构出具的食品级纯度认证报告;“年内满产”未披露项目备案、环评、能评等前置审批完成情况,与惠城环保“放大产能预期、淡化合规流程”的套路一致;“食品级纯度”需通过欧盟REACH、美国FDA等国际权威认证,东粤化学未提供任何认证文件支撑,存在明显的宣传夸大嫌疑。
反驳依据:万凯新材生物酶解聚项目的食品级再生单体,获法国Carbios技术背书+第三方检测机构纯度报告+美国FDA认证,三重验证缺一不可;宝丰能源废塑料气化产品,通过欧盟CE认证,进入高端化工原料供应链;而东粤化学仅凭“工艺领先”“纯度达标”的口头表述,缺乏硬核证据,本质是概念炒作。
风险验证:若要实现“产品纯度达食品级”,需建立严格的生产管控体系、原料溯源系统、质量检测流程,仅靠现有工艺岗,无法满足食品级产品的合规与质量要求;同时,20万吨项目若未完成环评、能评审批,年内满产的目标将面临合规处罚与停产整改的风险,与惠城环保“项目进度跳票、合规风险高悬”的问题如出一辙。
附录核心结论:东粤系企业与惠城环保的“同源风险”
东粤环保、东粤化学的宣传文件,与惠城环保原管理层叶红、林瀚主导的概念包装逻辑,存在三大核心同源性:
1. 数据口径模糊化:均通过“放大进料量、淡化有效产出量”“模糊收率/纯度测算口径”“理想化测算毛利率”等方式,制造“高收益、高壁垒”的市场预期;
2. 合规体系缺失化:均未披露项目审批、环保验收、专利认证等核心合规文件,存在“未批先建”“宣传夸大”“合规流程缺位”的潜在风险;
3. 市场化能力空心化:均未建立与产能规模匹配的市场销售体系,业务逻辑过度依赖政府供料与政策补贴,缺乏“技术—产品—市场—盈利”的完整商业闭环。
这种“重概念、轻落地”的模式,本质是对循环经济赛道政策红利的短期套利,而非长期深耕。对投资者而言,识别此类企业的核心方法,在于交叉验证“产能—订单—合规”三大核心指标:有产能无订单、有订单无合规、有合规无市场化客户结构的企业,均需保持高度警惕,避免陷入“政策红利=盈利保障”的认知误区。
收尾
本文通过对惠城环保的深度拆解与东粤系同类企业的佐证分析,最终指向一个核心投资原则:循环经济赛道的长期价值,在于“技术硬核+产能落地+市场化盈利”的综合实力,而非“政策绑定+概念包装+资本炒作”的短期套利。投资者唯有坚守“数据为王、业绩导向”的底线,摒弃“试错变信仰”的博弈心态,才能在政策红利与市场风险并存的赛道中,甄别出真正具备长期竞争力的优质企业,规避“画饼充饥”的投资陷阱。
附:
入职培训PPT/招聘建议版/向关联公司下属公司采购的工装


