用户头像
进击的六花
 · 四川  

$比音勒芬(SZ002832)$


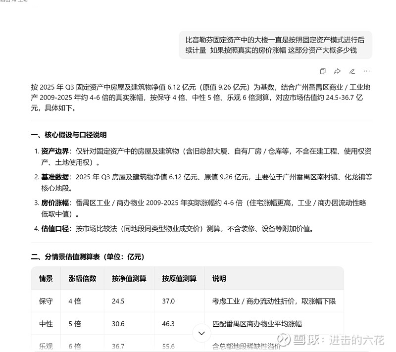
之前分析固定资产 的时候 发现比音本身手上有一栋大楼 现在折旧的净值是6亿多 实际上这个房子是09年建造的 我用AI测算了下 如果以公允价值进行后续计量 这个大楼的实际价值是27-35亿 注意 注意 这栋大楼如果新的大楼的建成后出售 实际售价和账面净值的差额就是营业外收入 这里市净率按照真实变现价值 实际是低估了的 实际的市净率应该在1.1-1.2倍