文/乐居财经 严明会
前两年,特步和七匹狼的二代联姻,被大家当成当代的童话故事。但实际上,二代们的联姻背后,可能是资本的深度重组,以求更大的资本规模。
10月2日,由招银国际及法国巴黎银行联席保荐的全球厨具品牌卡罗特(商业)有限公司(简称“卡罗特”)于港交所主板挂牌上市,富途证券、老虎证券、利弗莫尔证券、TradeGo Markets为其承销商。
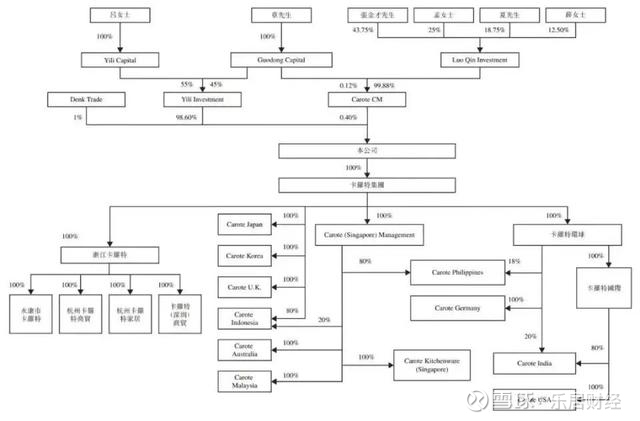
卡罗特是一家典型的家族企业,实控人是一对来自浙江杭州的85后“创二代”夫妇——章国栋和吕伊俐。
翻看卡罗特的历史,其前身是浙江锅具生产制造企业,1992年的永康市特牌电器有限公司,该公司业务方向是外贸代工。2007年特牌电器被章之慧和李惠平接手,后更名为卡罗特,而其主业则主要为海外品牌提供代加工服务。
有意思的是,两位创始人不约而同的选择自己的孩子作为接班人,而与其他二代接班不同的是,章之慧的儿子和李惠平的女儿,两位“二代”结为夫妇,从创一代强强联合的组合升级为更加紧密的夫妻关系组合。
公开资料显示,章国栋和吕伊俐均毕业于澳大利亚格里菲斯大学,是校友。2011年,
两位海龟“创二代”正式加入卡罗特,也着手对卡罗特的业务模式进行调整。2013 年,卡罗特有了自己的研发团队,业务从贴牌代工转为为国际品牌设计、开发新产品;2016年,章国栋夫妇推出了自有品牌卡罗特(CAROTE),开始进军线上零售。
2022年,卡罗特从原来依靠外包制造以及内部生产相结合的生产运营模式,转向了完全外包及轻资产模式。即除了直接采购的产品涂料外,其他原材料、制造完全外包。
一系列的操作下,卡罗特营收结果改变明显,据招股书披露,2023年自有品牌收入13亿元,占总收入的87.2%,代工业务收入仅2亿。

根据招股书,上市前章国栋和吕伊俐夫妇持有卡罗特98.60%的股权,为最大股东。上市后,夫妇二人持股比例降至74.99%,经纬创投、元生资本两家基石投资者各持股5.06%。基石投资者的禁售期是6个月。
据悉,两名基石投资者,合共投资4000万美元(约3.12亿港元),每家认购2000万美元。此外,顺为资本、未来资本、景林资本等机构分别认购1000万美元左右。
,

值得注意的是,今年3月4日在向港交所递交招股书前,卡罗特宣布派发股利1亿元。而作为彼时持股比例超98.6%的实控人,章国栋、吕伊俐夫妇二人分走了近9900万元。
另外,2016年,卡罗特关联方李志飞以及浙江信杰公司分别向浙江泰隆商业银行申请贷款739万元,2018年,又从浙江稠州商业银行借入1200万元,卡罗特担任上述贷款的担保人。
据悉,李志飞为吕伊俐的表兄弟,而浙江信杰则同样由吕伊俐的亲属控制,最终,李志飞和信杰公司因财务困难未能偿还贷款,卡罗特承担连带责任,累计承担1810万元的还款责任。招股书显示,2022年时卡罗特还清了两笔贷款。