三一重工赴港IPO获证监会备案:上半年净利增46%至52亿,拟分红26亿

用户头像
乐居财经
 · 北京  

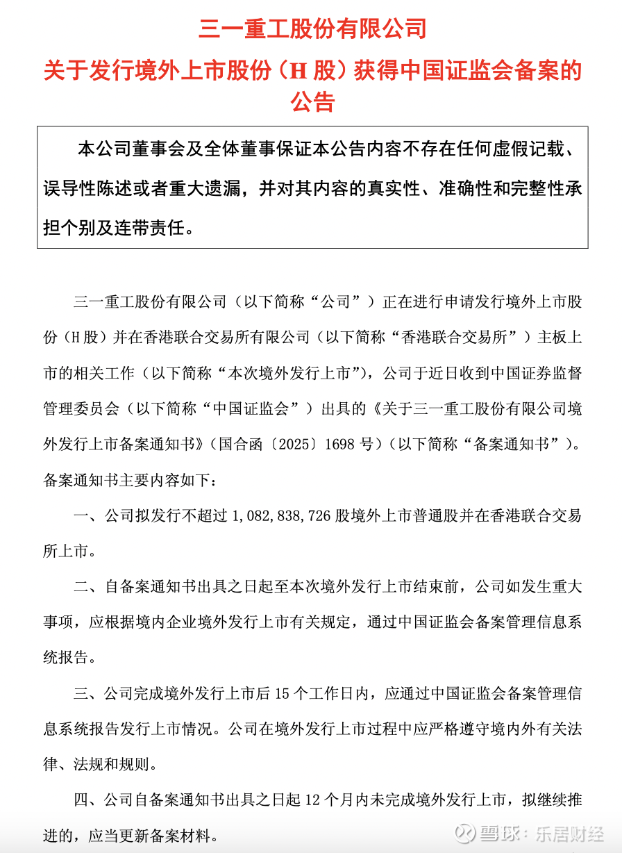
瑞财经 吴文婷 10月8日,三一重工发布公告称,公司正在进行申请发行境外上市股份(H股)并在香港联合交易所有限公司主板上市的相关工作,公司于近日收到中国证券监督管理委员会(以下简称“中国证监会”)出具的《关于三一重工股份有限公司境外发行上市备案通知书》(国合函〔2025〕1698号)。

公告显示,公司拟发行不超过1,082,838,726股境外上市普通股并在香港联合交易所上市。

成立于1994年,三一重工是创新驱动的全球工程机械行业的企业,专注于挖掘机械、混凝土机械、起重机械、桩工机械及路面机械等全系列工程机械产品的研发、制造、销售及服务。

根据弗若斯特沙利文的资料,按2020年至2024年核心工程机械的累计收入计算,公司是全球第三大及中国最大的工程机械企业。于往绩记录期间,其产品已销往全球150余个国家和地区,2024年海外市场收入占总收入的62.3%。同时,其广泛参与多项全球标志性项目的施工建设,如港珠澳大桥、伦敦奥运场馆、迪拜塔、北京奥运场馆等。

2025上半年,三一重工实现营收为445.34亿元,同比增长14.96%;归母净利润为52.16亿元,同比增长46%。

与此同时,三一重工披露2025年半年度利润分配预案公告,拟每10股派发现金红利3.1元,合计拟派发现金红利约26亿元。

相关公司:三一重工sh600031