鹏辉能源筹划赴港二次IPO:前三季度净利增近九成,经营现金流为负

用户头像
乐居财经
 · 中国香港  

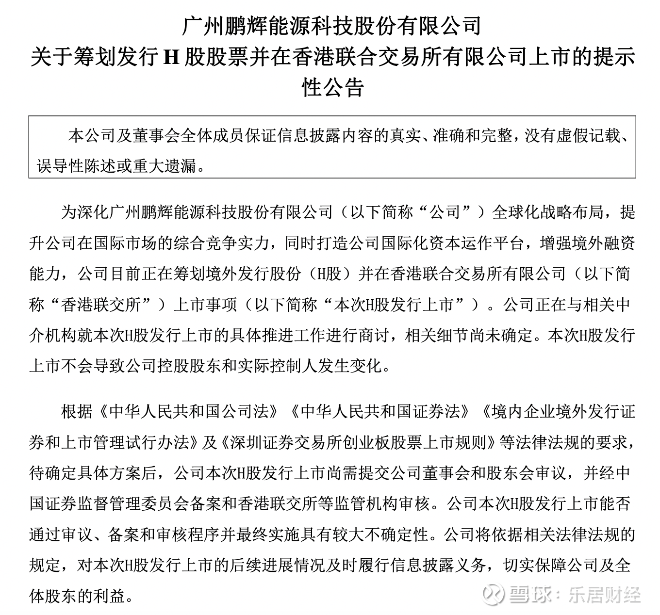
瑞财经 吴文婷 12月12日,鹏辉能源发布公告称,为深化公司全球化战略布局,提升公司在国际市场的综合竞争实力,同时打造公司国际化资本运作平台,增强境外融资能力,公司目前正在筹划境外发行股份(H股)并在香港联合交易所有限公司(以下简称“香港联交所”)上市事项。

鹏辉能源表示,公司正在与相关中介机构就本次H股发行上市的具体推进工作进行商讨,相关细节尚未确定。本次H股发行上市不会导致公司控股股东和实际控制人发生变化。本次H股发行上市能否通过审议、备案和审核程序并最终实施具有较大不确定性。

公开资料显示,鹏辉能源致力于成为全球首选储能电池供应商、全球领先的锂电池智造商。

2025年前三季度,鹏辉能源实现营收为75.81亿元,同比增长34.23%;归母净利润为1.15亿元,同比增长89.33%。

值得注意的是,报告期内,公司的经营现金流为-1150.65万元,而上年同期为-4.81亿元。

截至当日收盘,鹏辉能源报49.88元,跌2.77%,总市值约251.07亿元。

相关公司:鹏辉能源sz300438