
瑞财经 吴文婷 12月14日,豪威集成电路(集团)股份有限公司(以下简称“豪威集团”)通过港股IPO聆讯,联席保荐人为瑞银集团、中国国际金融香港证券有限公司、中国平安资本(香港)有限公司及广发融资(香港)有限公司。
豪威集团是一家全球化Fabless半导体设计公司,而CMOS图像传感器 (CIS) 是主要产品。公司凭借专有技术、多样化的产品和解决方案组合、灵活的Fabless业务模式、广泛的客户网络和供应链生态系统而闻名。
目前,公司主要从事三大业务线:图像传感器解决方案、显示解决方案以及模拟解决方案,其也在持续扩大产品和解决方案品类和覆盖范围,从而服务智能手机、汽车、医疗、安防及新兴市场(机器视觉、智能眼镜及端侧AI)等高增长行业。
最新财报显示,2025年前三季度,豪威集团实现营收为217.83亿元,同比增长15.2%;归母净利润为32.1亿元,同比增长35.15%。
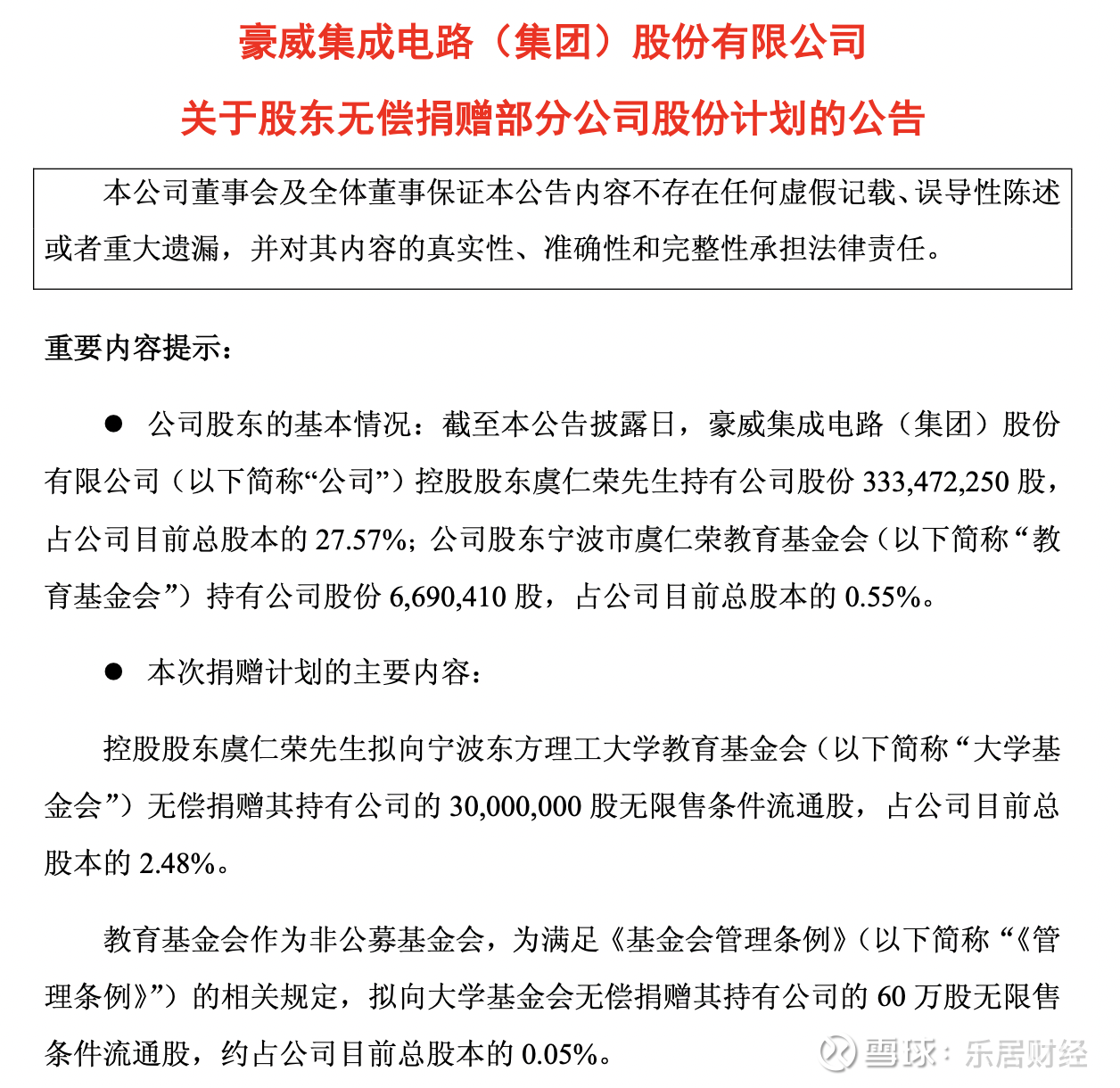
值得一提的是,此前12月2日,豪威集团发布公告称,控股股东虞仁荣拟向宁波东方理工大学教育基金会(以下简称“大学基金会”)无偿捐赠其持有公司的3000万股无限售条件流通股,占公司目前总股本的2.48%。
以当日豪威集团收盘价121.08元计算,这笔捐赠股权价值超36亿元。
而虞仁荣作为豪威集团的核心创始人,是中国半导体领域标志性人物。据胡润研究院发布的慈善榜显示,2024年,虞仁荣以53亿元捐赠额位列榜首。