对$范式智能(06682)$ 的讨论
AI不一定替代人,但用AI一定替代不用AI,这是一条伴随着人工智能蓬勃发展的长线逻辑。
下面通过提问的方式研究第四范式。
要探讨商业模式,产品、收费模式、营收变化、构成、毛利率变化等。
任何企业的商业模式和创始人的经历是息息相关的。脱离过去谈现在和未来大多是臆想!
回顾一下戴老板的经历。
戴老板国际ACM大赛冠军,高智商。2009年加入百度,他选择了广告部,建成全球首个商用深度学习系统,开创 AI 在互联网大规模应用先河,将百度变现能力提升8 倍。当时在百度这个系统叫“凤巢”。戴博士第一次妥妥地感受到了AI技术对公司业务的增益。百度也是闷声发大财,没有想着把这种能力产品化去卖钱,甚至百度还会把这作为核心竞争力,对竞争对手严格保密。
他在百度干了5年,戴老板在百度还收获了自己的爱情和后来创业伙伴陈雨强博士成为很好兄弟,
之后2013年去了华为,在华为的时间非常短。当时华为在为招商银行做大数据相关的业务,戴博士被当成是大数据方面的专家,拉着他深入地介入了银行的业务。当时整个社会其实并没有AI的概念。更多的是企业的数字化。很显然,戴博士自然地把在百度的那一套体系用在银行,非常好用,对传统的数字化业务是降维竞争。后来在金融领域、电信领域进行推广。
戴博士认识到了AI赋能企业这一商业模式可以走通。
在华为,戴博士直接接触了大量的客户。这时,神奇的化学反应产生了,有技术,技术的壁垒还非常高、有产品,产品非常有商业价值、有客户,客户都是有钱的客户,还有一位在全球顶级投资机构工作的贤内助。此时不创业待到何时?
在当时的背景下,AI技术本身不产生价值,它的价值体现必须依托业务。其核心价值是赋能、增益。
如果企业本身技术实力比较强,完全可以自己开发一套AI系统,像百度一样,闷声发财。当时AI科学家太稀缺了,整个AI+行业都在探索中,除了一些互联网大厂外,其他企业几乎不具备相关能力,甚至都没有相关概念。
第四范式的最初的业务也是围绕着金融机构做。戴博士的初衷是将百度的“蜂巢”系统嵌入到银行的业务流程。用AI赋能银行,就像在百度时,用AI技术帮助将变现能力提高8倍一样。无论如何,第四范式开发的产品AI确实能够帮助客户提高效率,解决问题。特别是在银行系统的反洗钱,反欺诈,信贷管理,信用卡管理等方面。极大地提高了工作的效率。整个商业路径跑通了。
彼时的AI和现在的人工智能大模型技术底层完全不一样。彼时更多的是基于深度的机器学习和迁移学习,而现在大模型的是基于transformer的神经网络架构。其实客户对这些技术也不太懂。甚至当时整个社会人工智能相关的科学家都是非常稀少的。
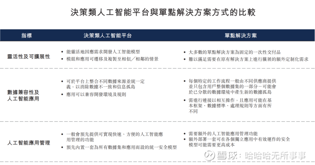
在这种背景下,早期的第四范式的商业模式是为客户开发AI产品(系统)“一条龙”服务,“一条龙”有些像其在23年招股说明书中所述的“单点解决方案”,业务的外在表现形式是项目制。

业务流程上: 接触客户、了解业务、需求,反复沟通,提供AI解决方案,独立完成方案的开发、调试、交付、维护。最终还要为效果负责,
负责是隐性的,意思是如果客户觉得没效果,不好用,那就成了一锤子买卖了。
这是个从0-1的“开荒”过程。需要一个很强的技术团队去趟路。做开发应用的合作伙伴肯定是没有能力干这个事儿的。生态也无从建起,所以每个关键节点,第四范式都要亲力亲为,坚持把一个一个行业从0-1的过程给完成,为自己的合作伙伴趟出一条路,让他们比着葫芦画瓢。极大的降低了他们的开发难度,这个过程中为了开发产品,必须搭建一个开发平台(2015年先知AI平台1.0—2022年4.0,为了提高效率,把AI开发共性的内容抽象出来,作为行业模板,AIOS),要把核心的算法模型化(行业模型),开发可交互的应用程序,最终向客户交付可使用的产品。
彼时,先知AI平台能拿出来单独卖钱吗?早期显然不是主流,这早期是指2022年之前。

2022年,智能解决方案占总收入的比为38%。对终端客户来讲,不管合同怎么签,也不管第四范式自己对业务怎么拆分,客户要的就是能用的解决方案。“SHIFT智能解决方案”占总收入的比较大,说明第四范式很大程度上还是提供“一条龙”服务,本质上来讲还是有“项目制解决方案”成分。
反过看,2022年的时候,先知AI平台也可以单独卖钱了。此时第四范式的商业模式已经进化到了“项目+平台”混合模式。
“项目”进化到“平台”的前提是要有大量的合作伙伴(IT服务商)在先知AI平台上为终端客户开发“AI+行业”模型、应用。也就是第四范式需要为先知AI平台建立一个生态。没有这个生态先知AI平台只有第四范式自己用,有了这个生态,合作伙伴也在用,先知AI平台就成为“产品”。
只有这个生态越来越完善,合作伙伴的群体越来越大,第四范式才可能完成从“项目一条龙”到“平台”的蜕变。
到2024年中期,“SHIFT智能解决方案”占总营收的占比为24.26%;2024年年终占比为19.43%;2025年中期占比为14.12%,2025年三季度占比为13.7%,整个收入中“项目”的成分越来越低。很明显在2025年预计收入70亿的体量下,先知AI平台的生态已经颇具规模。


结论是:当下第四范式已经超出了原来的项目制,成为了一家以“先知AI平台”为核心生态的平台类公司。
当然,第四范式还是一家软件公司, 需要注意的是他不是一家传统的软件公司。Open AI、palantir、Anthropic、谷歌、阿里巴巴、腾讯哪一家又不是软件公司呢?
我们用当下的大模型来理解第四范式的产品到底是什么?
人工智能模型的核心三要素
算力,所有权是客户的。第四范式的销售收入中包含了卖给客户的用来部署算力的服务器。出于安全的考虑,很多客户选择国产算力,国产算力存在很多问题,异构算力,生态不完善、算力模型不兼容,对此,第四范式开发了一类产品,帮助客户把算力用起来。信创魔盒、万神殿都是25年下半年推出的产品,这些产品丰富了先知平台的生态圈。
数据:客户的,数据完全由客户提供,拥有;第四范式不拥有也不搜集客户的数据。
算法:是第四范式产品的底层。第四范式用客户的算力和数据,自己的算法,依托先知平台,为客户训练一个行业垂直大模型,并开发各种应用(Agent)。
下图为2023年第四范式产品的形式:

2025年已经进化到AI Agent+世界模型。
站在终端客户的角度,产品的最终表现形态举例为:智能供应链库存预测平台、智能产品推荐及大数据决策分析、智能供应链管理系统、智能电力调度、运营及维护解决方案、反欺诈平台即大数据决策分析平台、智能运营及维护等等。
第四范式和商汤科技都是一个时代的AI公司。相比于商汤科技早期to-G而言,第四范式的目标客户是金融、能源电力、医疗、零售、运营商、交通运输等等行业。截止至2025年它已经覆盖了超13行业。这些行业最大的特点是行业内的企业非常富有,非常有钱,舍得在新技术上投资,每年在IT上都有大量的预算。大语言模型兴起之前,IT的预算大量用在数字化改造上。2023年之后,预算的重心转移到AI上。这些行业里有大量的央国企。央国企对AI技术的投资是根据国家的相关指引进行的,有引导和示范作用,每年的投资量和投资额都非常大。相比而言,如果把客户定位为政府,或者是依托财政拨款的单位,那么处境就会非常糟糕。客户的定位解决了谁买单的问题。
从这个角度来看,第四范式的应收余额很大,但是坏账风险不高。
第四范式把全球财富500 强企业或上市公司定义为标杆用户。标杆用户情况如下:

NDER(净收入增长率)=本年度留存的标杆用户群在本年度所产生的收入÷上年度标杆用户群的收入贡献,反映了客户黏度及付费意愿。
可以看出NDER连续两年保持在 110%以上,是一个健康的信号。这意味着不仅老客户没有流失,而且老客户在次年花费的钱比上一年更多。
2024年上半年标杆用户的平均营收(ARPU)远低于全年平均水平,这意味着2024年下半年标杆用户的ARPU大概率超2000万。
要持续跟踪2025年全年的NDER数据以及下半年的标杆客户拓展情况,以判断上半年平均营收的大幅增长是偶然现象还是可持续的趋势。从目前的数据看,25年三季度标杆用户的平均营收是大幅增长的。
第四范式在其招股说明书(2023)中列明了他们的收费模式:“先知平台及产品主要通过软件使用许可及SageOne销售提供,而非以订阅形式提供,软件使用许可收费是按算力消耗计算”“先知平台及产品的定价主要根据估计算力消耗厘定”
在其2024年年报中披露“来自(a)在终端用户服务器上安装的软件使用许可及(b)预装了软件的一体化服务器或其他相关硬件的收入在资产的控制权转移给客户时进行确认,通常为交付应用软件及一体化服务器或其他相关硬件之时。在其他情况下,先知平台及其他即用型产品于订阅期内交付终端用户使用,收入按该订阅期确认。”
范式的收入增长的底层逻辑是:客户使用先知AI平台就新应用场景开发更多AI应用或增加现有场景的使用而需要更多算力时,客户将需向范式购买额外使用许可以获得更多算力,从而范式能够于初次销售后获得更多收入。
前面讲过,范式的商业模式中,隐含了对效果负责,效果不好就会成为一锤子买卖。
我们对比看下palantir的收费模式:
Palantir的收费模式经历了从“定制项目”到“平台产品”的转变:
早期模式:高度定制化,依赖“前线部署工程师”深入客户现场定制解决方案,收入主要来自按人按天收费。
转型后模式:开发Foundry、AIP等标准化平台,毛利率提升至80%以上,从“靠咨询赚辛苦钱”转变为“靠软件赚高利润”
Palantir的收费模式不是一次性收费,而是以长期订阅制为主,是“长期合同+按使用量订阅+价值分成”的组合:
1. 长期订阅制:
核心收入源自与客户签订的长期订阅制合同。政府机构、大型企业等客户一旦签约,往往长达数年。以政府项目为例,一份合同可能涉及持续数年的数据监测、分析服务,价值高达数百万甚至上千万美元。
2. 三维度定价模型:
(1) 基础费用:通常为项目预算的30%—40%,覆盖基础平台部署。
(2) 价值分成:根据可量化成果收取20%—30%的分成。
例如:某银行反洗钱项目中,Palantir因将可疑交易识别率从68%提升至92%,获得额外1500万美元分成。
(3) 数据资产授权:客户使用Palantir开发的行业模型需支付10%—15%的授权费。
第四范式收入的疑惑点是,对已经交付的项目,客户按算力使用先知AI平台,是否每年都要向第四范式支付使用费?还是只是在交付时确定一个固定价格,以后使用就不再收费了,除非客户有新的需求?
在企业级软件领域,“订阅”通常指的是一种长期合同,客户为持续访问平台、获取更新、接收支持而支付费用,而非一次性购买。
而第四范式在招股书中强调他们并非“订阅”。在2023年、2024年这个阶段,第四范式的收费模式还是处于“一次性收费”为主,“订阅”为辅的阶段,这和palantir的早期模式非常像。
这是个很有意思的点:在2023年,从商业模式上,第四范式已经和palantir转型后的模式非常类似了,都是平台模式,但是在收费模式上,第四范式还停留在palantir早期的模式。
到2025年,先知AI平台在第四范式的收入占比中已经超过80%了,其收费模式中“一次性收费”和“订阅(按使用算力收费)”比例是否完成了逆转?
从其财务报表上看其应收账款余额非常高,应收账款上半年周转率为1,全年为2,这明显不是“订阅”模式,订阅大部分是先收费。
这一点非常关键,如果第四范式能以每年“订阅(按使用算力)”收费为主了,那其收入每年都会有积累,收费模式更类似palantir,整个公司的估值体系都会因此发生巨大变化。
必须想办法和第四范式的管理层就相关问题进行深度的交流。
2019年及之前,第四范式的收入不足5亿元且波动较大,研究价值不大。
2020—2024年,收入从10亿增长到52亿元,复合增长率52%。2021年—2024年年度增幅逐年下降即114%降至25%。在此期间毛利率相对稳定,2020—2023年中枢为47%,2024年为42%。
2025年预计全年增长速度为30%—40%。2025年中期,毛利率进一步下降至37%,较2020—2023年的中枢47%,下降了10%。
毛利率与与同行对比:

2024年之前,第四范式和科大讯飞、中国软件毛利相当,那时他们的客户群体都是类似(科大讯飞、中国软件TO-G,第四范式TO-大B),业务实施方式为项目制,都需要用大量人,范式在2023年前后有1900多名员工,中国软件9000多人,讯飞14000多人。金山、合合、用友更倾向于成熟产品,每年在产品上投入少。昆仑万维处于产品打磨期,需要大量人员打磨产品,昆仑万维有2000多人。
2024年及之后,第四范式的产品先知AI平台,已经趋于成熟,其人员也下降至900多人(中软、讯飞的人数没有大的变化),其毛利应该向palantir、金山、合合信息、用友看齐。实质上,并没有,2024年报、2025年中报第四范式披露毛利率下降的主要原因是“硬件相关成本占收入的百分比增加所致”,在2024年、2025年第四范式销售了大量的软硬件一体服务器。
下面根据公开披露的资料,结合行业特点,对2025年中期收入中硬件收入的占比作如下推测:
1. 2025年中期核心数据

2. 核心假设
(1)纯软件收入:毛利率 65%
(2)算力一体机等硬件:
2025年中报第四范式披露“基于自研的大模型推理框架SLXLLM及推理加速卡SLX,利用多任务共享及处理优化技术,推理性能提升5-10倍”,报告中对SLX推理卡没有详细介绍,可以推测不是自研芯片,大概率是在现有GPU的基础上做了一些定制化开发,这类定制化的推理卡的毛利率相对有限,是在现有的GPU的基础上进行加成。
硬件毛利率推算过程:
① SLX推理卡毛利率一般不超过 15%。
② 算力一体机其他硬件(CPU、内存、闪存、制冷、PCB,电源、机柜、机架)更类似于贸易,毛利率2%—3%。
③ 在整机采购方视角,采购的服务器中GPU板卡占约60%-70%。
SLX推理卡毛利率按8%,10%,15%三个档进行测算,计算结果如下:

如果软件的毛利提高的话,硬件收入占比会进一步提高,例如:

本人更倾向于(软件毛利率65%—70%:硬件综合毛利率5%—8%)硬件收入约占总收入45%—55%。
也就是说第四范式收入中有一半是毛利率在65%—70% AI收入,按2025年的70亿元的预测营业收入,有将近35亿元(5亿元美金)的纯AI收入,在整个中国AI应用领域是非常稀缺的!
有一点需要重点关注:随着第四范式业务规模的扩大,其毛利率会进一步下降,其披露的25年三季度的毛利率为36.8%,较中期下降了1个百分点,三季度单季收入17亿,也就是17个亿的收入拉低了1个百分点。
如果第四范式的商业模式依旧停留在“单点式项目制”的层面上,哪怕技术非常有优势,没有palantir国防部的那种场景,但无论如何这种模式是做不大的。谈论其价值就没有什么意义。
从各种信息反馈看,第四范式现在的商业定位是围绕着“先知AI平台”这一核心载体做生态,发展生态伙伴,让生态伙伴发挥其在客情关系、对终端客户业务的了解以及拥有大量的工程师等优势,向更多的企业出售“先知AI平台”。
以瑞芯微做类比,瑞芯微是聚焦AI端侧芯片(核心产品RK3588、RK3688)+千行百业,端侧AI赋能百行千业。他们方法就是建立开发者生态,为千行百业的开发者,提供非常优秀的芯片、技术支持、培训服务等,他们的生态伙伴可以用他们的芯片来开发智能座舱、机器人、工业控制、视觉等。
“先知AI平台”类似于瑞芯微的芯片。
对第四范式的价值判断落脚点到了先知AI平台是否像RK3588一样有竞争力。
我们梳理一下先知AI平台发展历程和各个阶段的特点:
2015 年 先知AI平台1.0版本
高维、实时、自学习框架大幅提升模型精度,解决了早期模型欠佳等问题。
2017 年 先知AI平台2.0版本
自动建模工具HyperCycle,降低了模型开发门槛,程序员群体可以直接开发AI模型,从而解决科学家供给瓶颈。
2020年 先知AI平台3.0版本
规范AI数据治理和上线投产,解决从建模型到落地应用的。
2022年 先知AI平台4.0版本
引入了北极星方法论及平台企业提升核心竞争力,最大化AI应用落地的业务价值。
2022年及以前,从技术上第四范式的优势集中在“上一代人工智能”如AutoML、迁移学习、高维机器学习;
“上一代人工智能”的意思是相对于Transformer神经网络架构而言的。背景是,2022年下半年chatGPT震撼了整个AI界,2017年由谷歌团队提出的Transformer神经网络架构在这个时间点得到空前的重视,毫不夸张地讲Transformer 是当前整个AI的“底层地基”和“最大拐点”,是现在所有大模型、生成式 AI、多模态 AI 的唯一底层算法基座。
Transformer核心突破在于:
自注意力机制:使模型能够动态权衡输入元素间的关系
并行计算能力:突破了RNN/LSTM的序列依赖限制,并行计算能力将GPU推向了芯片的王座
可扩展性:支持从亿级到万亿级参数的模型构建
从技术发展角度看,可将AI发展分为几个阶段:
符号主义阶段(1950s—1980s):基于规则的专家系统
统计学习阶段(1990s—2010s):SVM、随机森林等传统机器学习
深度学习阶段(2012-2017):CNN、RNN等神经网络
大模型阶段(2017至今):Transformer架构引领的预训练模型
第四范式在2022年及以前的优势主要集中在统计学习到深度学习阶段的技术,特别是AutoML、迁移学习等面向特定场景的优化技术。
国内很多AI老登公司与第四范式非常类似,例如科大讯飞的语音、语义识别,商汤科技的视觉识别,合合信息的OCR等等,都是上一代人工智能技术。
2022年chatGPT之后,这些国内AI老登都在积极拥抱Transformer,科大讯飞推出了星火大模型,商汤在23年推出了“日日新sensenova”。因开源,这些企业搞一个“大模型”其实难度都不大,但是搞个“大模型”的意义何在?如何和现有的业务融合?这些问题都不好回答。
2023年,第四范式也在思考这个问题,当年技术上比较有意义的是推出的式说AIGS服务,聚焦解决B端企业软件交互体验复杂和提高程序开发效率。个人对软件交互体验复杂的理解,举个C端例子,对Photoshop、3Dmax等这些非常强大软件想熟练地使用,学习成本非常高,利用AIGS改造后,可以用自然语言下命令,这样小白也能熟练地使用这些工具。提高程序开发效率,是自动生成代码片段、知识库应用、自动代码审查及部署等,类似于Cursor(AI原生代码编辑器),搞软件的都用过。到了25年,第四范式似乎将“软件交互体验”这条路线已经集成到“先知AI平台” 中了,不再单独提了。更聚焦于辅助编程工具AIGS Code X产品,即“面向企业研发全流程,提供包含代码续写、注释生成、代码纠错、代码重构、生成单元测试等一站式服务”,这与Cursor(投后估值达293亿美元,ARR已突破10亿美元)更像了,Cursor 是通用的AI原生代码编辑器,式说聚焦“懂业务的高级编程助理”。从趋势上看,第四范式未来会将式说集成至先知AI平台中,作为一个工具,可能不再单独列示。
个人认为,2024年先知AI平台基本完成了与“生成式AI”的融合,基本实现“实现算力层(GPU资源池化等)、平台层(自动化数据处理等)、模型层(训练推理)、应用层(企业AI agent应用套件、全套软件SageSuite等)等端到端的能力供给”,
业务定位“垂直世界模型开发及管理平台”。到2025年这一定位进化为“将先知AI平台打造成AI时代企业核心生产力的基础设施”,本意并无实质性变化,表述更加清晰了。
平台非常重要,举个例子,对于企业用户来讲,要求有务实的场景,他们只会为结果付费,“场景”对大部分企业来讲是模糊的,怎么识别哪些场景是“高质量场景”;企业数据的数据更是千差万别,有些场景就没有数据,何谈模型呢?平台的作用之一就是要把这些模型构建的基础要素搞定。跳过平台搭建模型是纯纯的空中楼阁。平台,就是行业AI的基础设施。
过往10年,第四范式服务很多家客户(2020-2024.6用户1112家),开发了很多行业垂直模型,进而衍生出上万个AI应用,这些模型和应用促使了先知AI平台不停地进化,平台从基本能用,不好用到能用、好用的进化必须经过“模型”和“应用”的磨砺。
从零开始就构建一个完美的“平台”是不可能的。实战的验证、反馈是平台进步的唯一途径,这是第四范式的核心护城河,所以过往10年行业的积累没有因“大模型”出现归零,反而成为其构建“先知AI平台”的最好的养分和磨刀石。
2024年第四范式首次明确了AI Agent + 垂直世界模型的战略定位,2025年进一步加强了此战略定位。
第四范式对AI Agent + 垂直世界模型的注解:AI agent能够理解使用者的指令与意图,并将复杂的任务目标进行分解及排序,并帮助使用者完成任务的执行,提升使用者的个人工作效率。垂直世界模型,能够精准理解世界特定领域知识,并生成下一步行动的最优策略。
个人认为,AI Agent + 垂直世界模型的战略定位本质上是第四范式已经具备了相对出色“平台”能力后,在商业上,建设生态合作伙伴体系,借助合作伙伴的端到端覆盖能力、行业经验及客户资源,向更多、更细分领域延伸“平台”。
一如瑞芯微的战略“端侧AI+千行百业(开发者来搞)”,第四范式的核心战略是“先知AI平台+千行百业(合作伙伴落地)”。
这一套,从技术上,同行一看就会,但很难模仿,生态越庞大,越难模仿。
国产算力现阶段处于政策保护期,谈国产算力不能不谈政策。
国资委下发的79号文核心精神是央企、国企在2027年前实现100%信创国产化替代;国务院11号文《关于深入实施 “人工智能 +” 行动的意见》,明确行业落地核心方向:工业全要素智能化、农业数智化转型、金融 / 交通 / 物流 / 商贸等服务业创新升级,以及医疗、教育、养老等民生领域普惠应用。
2025 年 12 月中央经济工作会议:将 “深化拓展‘人工智能 +’,完善人工智能治理” 列为 2026 年经济工作重点任务,推动 “AI + 行业” 从政策部署进入全面落地阶段。
发展人工智能+是国家战略,不同于民企的市场行为,央国企(金融机构)必须听招呼,必须干,26年—30年要大干。
有个核心逻辑,央国企、金融机构以及一些大型民企出于政策、安全等因素要本地化部署算力,还要是国产算力,还要把这些算力和现有业务结合起来。这个场景仿佛就是为了第四范式打造的。
央国企、金融机构以及一些大型民企原本在传统数字化上有大量的投入,有固有的软件供应商,这些软件供应商与这些企业有良好的客情关系、熟悉业务、养着很多工程师,但是AI能力缺乏,面临着市场变化、技术升级的压力,在AI转型方面,急需一个合作伙伴。这个场景是不是也和第四范式很搭?
如果剔除政策、安全因素,上述AI+场景,完全可以用英伟达的卡,在Cuda系统上搞AI开发。就是因为这些因素的存在才衍生出很多新需求、新痛点以及新的解决方案。
回到国产算力,国内算力卡可谓是百花齐放,华为昇腾、海光、寒武纪、摩尔、沐曦、隧源、壁仞科技、天数智芯、曦望等等,还有以阿里平头哥为代表的互联网大厂搞的XPU。大模型更是万模大赛,我们没有CUDA,对于央国企来讲兼容、适配就成了很大的问题,这些底层的问题他们是搞不定的(严谨地讲是低成本搞不定)。这还是要解决国产算力能跑起来的问题。
第四范式的信创魔盒、model HUB为此而生,初级阶段是在央国企、金融机构、大型民企应用,未来拓展至互联网大厂、运营商也有可能。
所以第四范式的业务发展与国产算力的发展正相关。
从国产算力的2025年规模体量和未来的增速情况大致如下:
根据机构的估算,华为昇腾的GPU芯片营收在2025年预计将达到1461.07亿元人民币,相比2024年的估算值(约429.47亿元)大幅增长240%,国内 AI 加速器市场份额约40%,测算国内个算力卡的规模约3652亿元。
机构未来5年算力增速的预测:

国产算力的规模、增速是第四范式业务增长的海与锚,第四范式未来5年的增速以此为重要参考,有可能会超预期。
对赌基本情况:
2023年9月6日(9.27港股上市),第四范式创始人戴文渊与博裕景泰、信和一号及秋实兴德签署了一份对赌协议,核心条款如下:
1. 时间要求:需在2023年9月27日(港股上市日)起36个月内(即2026年9月27日前)完成A股合格上市。
2. 估值要求:A股发行后公司估值不低于75亿美元(按总股本推算,发行价需达100元以上)
3. 违约后果:若未达标,投资方有权行使“内资股撤资权”,要求戴文渊以个人财产(不得动用公司资金)回购其持有的内资股。
4. 其他限制:戴文渊在A股上市或完成回购前,不得转让、质押其持有的1.06亿股内资股及相关权益。
5. 回购价格基于指定利率计算的利息,利息行业一般年化8%。
戴文渊博士或有债务的计算:

上述三者相加,若触发回购,戴博士需要支付的总金额约为22亿元人民币
戴博士持股市值情况:
戴文渊博士目前持有范式智能(06682.HK)的股份比例为34.99%,其中直接持股29.03%(1.432亿股,内资持股,未上市股份),间接持股5.97%(2947万股)。理论上,戴博士持股的最新人民币市值约为70.67亿至77.71亿元。但其大部分持股为内资未上市股份,不具备变现的可能。
此事比较麻烦,属于重大利空,对于博裕景泰和信和一号投资周期已经非常长,金额非常大,应该是非常难受的,可能会面临基金到期、LP的赎回等压力,最坏的情况是博裕景泰和信和一号已到耐心的极限了;
戴博士明显没有回购能力,而且戴博士是第四范式的核心人物,在最坏的情况下,戴博士因此可能丧失公司的实控权,陷入诉讼纠纷。假设如此,公司虽然没有偿付义务,公司的核心人物的麻烦会对公司的业务有重大不利影响。
刚刚分析的是最坏的情况,大概率不会发生,理由有三:
当下是AI赛道最热的时候,这个时候最适合讲故事,忽悠LP也得心应手,水到渠成。关键搞极端解决不了问题。所以博裕景泰和信和一号有能力应对LP的压力。
其次,第四范式基本面向好,25年已经到了盈亏平衡点,预测未来几年(155期间),还会以30%以上的增长速度发展,第四范式访谈中也表示2029年营收搞到200亿很有信心。
第三,在当前背景下,第四范式回A是大概率事件。天时,国家政策推动AI + 行业;地利,已经过资本市场的洗礼,规范;人和,科创属性是毋庸置疑的,23—25年的业绩逐年得到验证,盈利预期增加上市概率。
因此,应对本次对赌危机最好的方案是:把未来业绩增长的预期、回A的预期给到投资人,协商修改对赌协议,延长截止日期。借政策的东风,马不停蹄着手开始回A的工作。
回A时间表示推演:
如果选23/24/25三年+26年中期作为报告期,则26年下半年有望申报,这个前提是25年盈亏平衡或者微亏,26年上半年可以实现盈利。
如果不及预期,则可能选24/25/26年三年作为报告期,27年上半年申报。
回A的基础就是业绩。
当然现在科创板类邀请制,和交易所的沟通非常关键。
最近港股回A的案例是百奥赛图,在其回A期间市场的反应还是非常给力的。有兴趣可以去看看。
港股上市解决赎回负债的问题,IPO及后期增发,都增加了资本金,现金流充裕,资产负债率降至19%;公司的流动资产占比非常高,典型的轻资产公司。
重点关注应收账款和经营活动现金流。
营收增长,净利润亏损收窄,但经营活动现金流持续为负。24年中期18亿的收入,经营活动现金流出4.15亿元,说明,为了支持18个亿的收入,需要额外花4个亿元现金;25年中期26亿的收入,经营活动现金流出4.4亿元,说明,为了支持26个亿的收入,也需要额外花4个亿元现金;现金流出没有随着营收增加同比扩大,虽还没实现自我造血,情况没有变得更糟。
资产负债表显示,应收账款2025年中期19.6亿元,应收周转率1.04与2024年相当, 营收增长快,周转没有变快,叠加毛利率还在下降,钱没收到账,占用了大量资金,流动性压力大。
应收账款与营收强相关:营收增长,应收账款同步激增。这是项目制公司(先干活,后回款)的典型特征,对比起来,产品型SaaS公司通常现金流较好(先收费),而项目制公司现金流波动大。
所以从报表特征来看,目前仍带有浓重的“项目制”色彩,但正在向“产品化”转型。如果完全是项目制,在不增加人员的基础上(2023年末员工1300多人,2024年末960多人,2025年中期920多人),营收很难做到如此的增长(25年中期26亿,40%的增长);亏损收窄说明其标准化产品(先知平台)的占比在提高,降低了对高成本人力的依赖。
财务报表更充分说明,企业级AI落地的复杂性,大企业的AI落地不仅仅是买软件,还需要数据清洗、场景适配、系统对接。这天然需要大量的人力投入(项目制成分),现在第四范式正在经历建生态,并将这些需要投入大量人力的环节剥离出去。Salesforce早期也经历过这个痛苦的过程。
2026年第四范式升级为范式集团:

对于其他业务AGI和AI+X还处于孵化期,贡献的收入有限。
消费电子领域的范式领航可能有几千万的收入,与安凯微、华为海思有合作。
就个人观点这个赛道非常卷,商业模式、竞争优势还没有可圈可点的地方。智慧体育乍一看很无厘头,其实商业上是和消费电子范式领航关联,三季度业绩表现报告中详细地描述:“范式网动AI+ 体育,以「智能匹配、智能运营、智能装备(范式领航)」为核心,打造线上、线下融合的立体化方案,涵盖场地匹配、技术提升和辅助智能穿戴产品,打通运动数据模型与穿戴设备(范式领航),构建「场地端-对抗端-个人端」全场景数据闭环,实现多终端协同,为业余运动者提供科学训练支持”。这个想法非常有创意,很像创业项目。
AGI,万神殿以及 phanthycloud。通用人工智能的不同路线,是一剑破万法还是万剑朝宗?个人认为第四范式提出了通过AI Agent+无数个垂直世界模型最终走向AGI的理念非常务实,问题是这条路从理念到实践出来,不可避免地要去堆算力,要去调动千行百业的模型,难度不比一模打天下小。第四范式有行业模型的优势,有可能走出差异化路线。
万神殿的试用网址为万神殿网页链接,我体验了一把,相对来讲比较稚嫩,对比扣子、360纳米智能体广场还是有差距的,需要长期跟踪。
AI+新能源,范式方舟绝对是个大赛道,他们采用方式类似于合同能源管理的模式,利润点在节能提效分成,不好的地方在于,我印象中“合同能源管理的模式”就没有人搞得很成功,这种模式很考验人性。另外海博思创、中威电子的影响力有限,卡拉米一个,和他们合作行业推动不会太快。应该去找行业巨头,大机会面前还犹豫什么呢?
很明显,对第四范式市场依旧给予传统软件项目制公司的估值,甚至连AI老登的待遇都没有。
按相对估值法判断第四范式是低估or高估了。
选择科大讯飞、商汤科技、昆仑万维、palantir作为可比公司进行估值,参考AI公司的PS均值:

剔除Palantir,其余三家平均为 11.50倍,国内AI软件公司的PS估值大多在 5倍至20倍之间。
高盛对估值逻辑也提供了一个参考框架:对于亏损持续收窄、接近盈亏平衡的AI公司,市场通常给予 10-15倍的PS估值 。
对第四范式来讲,如按25年预测的全口径收入70亿元作为估值基础,此毛利率(37%)与科大讯飞相当,业务模式、客户性质更接近,可以给5倍的PS,即350亿元的估值;
如按拆分口径,35亿元的纯AI收入,可以给予 10-15倍的PS估值,即350亿—525亿元的估值;
此估值,没有考虑其他业务AGI和AI+X的价值,即便如此,在此体系下,第四范式被明显低估了。对比2024年10月,股价在20元上下,市值百亿,彼时可定义为严重低估。
相对估值法太粗,只能在高估或低估上提供模糊的参考。千万别认为他的价值就是350亿—525亿元或者股价会到80/100,相对估值法给出的答案只是低估了。
第四范式估值体系正经历三个阶段的演进:
1. 项目制阶段:早期以项目制为主,为大型客户交付完整AI系统,估值主要基于合同价值和项目利润率。当前估值处于此阶段,业务已经超越此阶段。
2. 平台化阶段:沉淀出先知AI平台,估值转向平台用户数、ARR和客户留存率等指标。当前业务已经覆盖此阶段,估值滞后于此阶段。
3. 生态化阶段:成立范式集团,推出AGI、AI+X业务,估值体系进一步扩展至生态协同效应和跨场景价值挖掘。当前业务处于此阶段的初期,估值严重滞后于此阶段。
投资没建议,各有各的缘法!