用户头像
鹰眼大宝剑
 · 湖北  

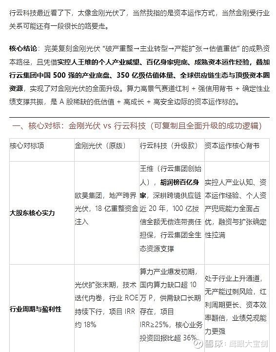
$行云科技(SZ300209)$ 我的逻辑就是这样,王总100亿授信还是没问题的,是不是这样?能不能落地?啥时候落地?

图片

图片

图片

图片

图片

图片

图片

图片