
撰文 | 陈述
编辑 | 杨勇
题图 | 豆包AI
对很多家庭来说,童装从来不只是穿得合身。它关乎孩子在操场上能不能跑得开,关乎一件衣服在洗晒与磕碰里能不能扛得住,也关乎家长在价格、品质、审美之间那种反复权衡的踏实感。市场热闹时,品牌靠热度就能过关;市场收紧时,品牌就要靠更差异化的产品力赢得消费者的日常选择。
创立三十周年的水孩儿,如今正走到一个需要重新证明自己的时刻,靠什么重新被家庭记起,靠什么在越来越拥挤的童装赛道里留住消费者的脚步?
01、价格不想松
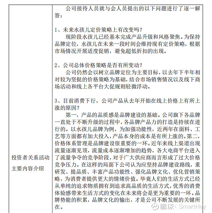
有关水孩儿的发展策略,在其母公司北京嘉曼服饰股份有限公司2025年的一份投资者关系活动记录表中,可以窥见其部分官方答案。在这份交流记录里,当与会人员问及“未来水孩儿定价策略上有改变吗”,其母公司给出的回应是,“现阶段水孩儿已经基本完成产品升级和风格聚焦。为保持品牌定位,水孩儿在未来一段时间会维持现有定价策略,根据市场情况开展适度促销,避免超低折扣的出现。”

图源:北京嘉曼服饰股份有限公司投资者关系活动记录表(编号:2025-004)
这一策略选择并非“保守”,它更像一种以产品升级和风格聚焦取信家庭的方式。但是,这也随之引出一个问题,童装消费正在向功能化与高质感迁移,升级是否以及如何能被家长看见,如何在同类竞品中突围赢得更多成交,其中充满变量。
从童装消费需求的“重心”来看,童装行业往往将目标人群分为小童、中童、大童等层级,其中,有行业数据显示,小童与中童合计贡献接近七成成交规模,大童份额则提升更快,同时高消费家庭贡献超过一半成交规模。
这意味着两件事,其一,在买单的家长与穿着的儿童之间,消费决策是混合的,童装产品一旦出现穿着不适、易起球、易变形等问题,复购就会变得很难。其二,高消费家庭并非少数,它们对面料触感、功能细节、耐穿度等高质感维度更为挑剔,这就使得水孩儿的“产品升级”要具有针对高质感和复购率的穿透力,这也就同步要求产品力要够硬。
水孩儿在2025年发布了秋冬系列主题,涵盖“综训”与“户外旅行”两大核心系列的秋冬新品。“综合训练”“户外旅行”背后,是对耐磨、保暖、透气、易打理、活动量大时的穿着空间提出更高要求的服装。若这些细节做到位,就更容易被家庭接受,因为它对应的是“少折腾”。但若消费者与同类竞品逐项对比,差距一旦超乎消费者感知,可能会影响成交。
事实上,竞争强度并不小。有行业报告指出,国内童装市场集中度处于高度分散状态,头部品牌份额并不高,但头部品牌规模优势明显。例如,巴拉巴拉、安踏儿童、adidas kids、FILA Kids、Nike Kids等等均具有较强优势。这意味着,如果产品价格相近,同价位替代品增多,品牌就需要更明确的差异点支撑和促进成交。
因此,水孩儿在交流记录里强调“为加强功能性,近两年在面料、工艺等方面都有加大投入,产品本身的成本是有所上涨的。”这就只有将指标与价差挂钩,既要让售价能覆盖成本,也要让家庭对性价比、质价比觉得“贵得有理”。
02、28城广告投放之后
在三十周年之际,水孩儿也在做一些品牌宣传上动作,其投资交流记录表显示,“水孩儿品牌产品升级已经基本完成,近期已经开始加强对水孩儿品牌宣传推广方面的投入,目前已在全国28个城市进行了广告投放,后续也会继续通过多种形式进一步提升品牌知名度和美誉度。”

图源:网络
当品牌选择28城进行广告投放,更可能是要用高频生活场景去争夺品牌记忆停留时间,这对童装尤其关键,因为童装并非低频消费,孩子长高、换季、上学、运动带来的购买需求更高频。
但投放不等于转化。投放之后要面对的问题是,品牌主张能否以及如何被家庭记住。广告与地铁就不只是曝光,它会成为一种品牌认知。水孩儿在2025年9月以“生生不息”为主题亮相SS2026北京时装周,并以发布会方式呈现新品。
北京时装周相关报道给出的规模数据很直观,参展品牌与活动数量都在增多。这种参与,对水孩儿的意义不在于“热闹”,而在于它尝试将品牌放进更高的审美坐标系中,去强化中高端童装的品牌身份,去回应中高端家庭对审美与质感的期待。
不过,时装周的势能如何延展到日常成交,审美脱离时装周这样的场景背书,是否能在家庭回到更务实的对比中,成为优选项。水孩儿若希望借助时装周去提升品牌溢价,就需要同步拿出过硬的功能与耐穿竞争力,让溢价有充分支撑。
交流记录里还提到水孩儿将“在加强营销推广的同时,也会继续选择优质合作伙伴,与其共同推进水孩儿品牌的发展,合作共赢。”这种优质合作,自然能推高品牌的渠道广度与深度,强化消费者的触达与记忆。不过,水孩儿是选择哪类优质合作伙伴,是线上还是线下渠道,其中或也充满变量。
在竞争加剧的当下,28个的城市广告投放,不能不说是一个大手笔,也不能不肯定其所带来的地毯式营销传播效果,甚至这28个的城市广告投放已经在成交层面获得了反馈。然而,水孩儿在进行28个的城市广告投放的同时,实际上还面临“噪音”问题,即市场分散、品牌众多,多个头部品牌或在同一时间段争抢同一批家庭的注意力和产品力认知。
当同一场域里同时出现多个童装品牌时,无论是采用28个的城市广告投放,还是采用基于线上短视频等多媒体的营销传播触达,真正重要的问题只有一个,即品牌想让目标家庭记住的到底是什么?
毕竟,市场喧嚣终会平息,能够穿越周期的,始终是品牌在消费者心中留下的温度与印记。对水孩儿而言,28城广告投放是品牌声音的广度覆盖,时装周亮相是品牌高度的审美宣誓,而最终决定用户复购的,仍是日常穿着中积累下的点滴信任。
当孩子穿着舒适、妈妈觉得耐穿、家庭感到物有所值时,那些投放与曝光才有了真正的落脚点。童装赛道竞争激烈,但本质上是关于成长的生意。哪个品牌更懂孩子的身体、妈妈的心思,谁能把“陪伴成长”这件事做得更细腻、更扎实,这个品牌就能在分散的市场中赢得属于自己的忠实用户。
三十周年是一个节点,更是一个新起点。水孩儿在营销加码的同时,若能始终记得品牌最核心的资产不是广告位上的露出,而是每一个穿上衣服的孩子脸上的笑容、每一个家庭口口相传的认可,那么,这场关于品牌记忆的争夺战,便已有了最坚实的根基。营销是放大器,产品与体验才是底座,两者同频共振,方能在喧嚣中走得更远。
03、童装天变了
“天变了”不是情绪词,欧睿咨询统计数据显示,2024年中国童装市场规模或超4000亿元,到2025年市场规模有望达到4738亿元。规模在涨并不等于品牌都更轻松,增长背后往往伴随更激烈的争夺,因为增量会吸引更多品牌进入,也会吸引更多跨界品牌加码。
与此同时,头部运动集团在儿童线下门店数量上也不断扩张,当运动与户外成为童装的主战场之一,水孩儿若能亮出更明确的差异点,这对其反而是拓展机会。反之,则可能会被巨头的规模与网点密度抑制存在感。
更重要的是,在线上成为主战场的同时,线下渠道的场景变化则变得至关重要。水孩儿母公司的前述交流记录表里,在面对与会人员提及的“公司怎么看待购物中心兴起下百货的式微,百货未来的发展方向在哪里”这一问题上,虽并未直接以水孩儿举例,但却反映出其母公司的战略和策略上认知所在。
其母公司提到,“购物中心相较于百货来说是‘消费一条龙’一站式多元化触达,购物中心不仅有丰富的商品,还有餐饮、休闲娱乐等各种消费体验,是一种大而全的存在,在吸引客流方面具有相对的优势。”
但与此同时,其更认为,“传统百货业态相对来说消费结构更为单一,但恰恰有利于向更为精细化的方向发展,例如设计为针对不同特定消费群体的精品百货,在空间设计和氛围打造上更加精致,遴选这部分客群喜爱的生活方式品牌,提供更为细致入微甚至让人无法拒绝的服务,以满足特定群体的极致需求,增强顾客忠诚度和复购率。”
这背后其实是一组针对渠道变化以及商业地产变化的综合判断,购物中心成为家庭周末高频目的地,百货则更依赖核心地段与稳定客群。若线下门店更集中在购物中心,客流会更集中于周末与假期,对货品陈列与单店转化提出更高要求。水孩儿在北京地铁与城市广告进行投放,其实也在为线下回流创造条件。
值得一提的是,水孩儿母公司嘉曼服饰2025年第三季度报告显示,其前三季度营业收入为7.08亿元,同比增长3.09%;归母净利润为6753.40万元,同比下降34.99%;扣非归母净利润为4121.23万元,同比下降39.26%。

图源:北京嘉曼服饰股份有限公司2025年第三季度报告
对一个30年的品牌而言,真正的答案不在一次发布会,也不在一轮投放,它更藏在小童与中童贡献接近七成成交规模的日常消费中,藏在高消费家庭贡献超过50%成交规模的挑剔里。
童装市场的变化,说到底不是风向转了,而是家庭的选择标准更细了。水孩儿走到三十年这个路口,广告能被看见,时装周能被触达,但真正决定家庭下一次是会购买的,永远是衣服洗过几次之后的样子、孩子穿着跑跳一整天的感受。
市场分散意味着机会仍在,头部品牌的规模也并非不可撼动。对水孩儿而言,真正的机会不是追赶每一个风口,而是回到童装生意的本质,让妈妈少操心,让孩子穿得舒服。这条路没有捷径,也不需要噱头,它需要的是每一件衣服都经得起日常的检验,需要三十年积累下来的经验转化成新一代家庭也能感知到的品质。
水孩儿若能将交流记录中强调的“产品升级和风格聚焦”落地到每一件衣服的产品力和差异化竞争力上,将三十周年28个城市广告投放传播沉淀成可复购的品类心智,这个“老品牌”就有机会列入年轻父母的遴选清单之中。