金辰股份
光伏设备 + 钙钛矿电池 + 海外布局
1、据2025年4月26日年度报告,公司钙钛矿设备已形成有效订单,HJT与PERTOP高效电池核心设备同步推进。
2、据2025年4月26日年度报告,公司主导产品为光伏组件及电池整线“交钥匙”装备,客户多为国内外光伏龙头,全球市场领先。
3、据2025年4月26日年度报告及2025年12月1日机构调研,公司已在美、欧、印等多国设服务中心,持续推进海外市场布局。
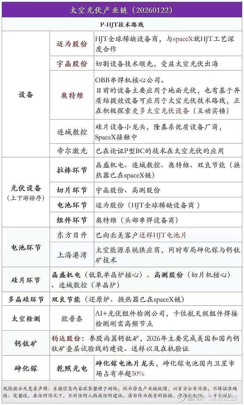
钧达股份
太空光伏 + 配售H股 + TOPCon电池
1、据2026年1月22日公告,公司拟配售1868.2万股H股,预计募集资金总额约4.11亿港元,募集资金净额约3.98亿港元,其中约45%用于太空光伏电池相关研发与生产,约45%用于商业航天领域股权投资与合作,约10%用于补充营运资金,强化太空光伏布局。
2、据2026年1月13日签署并于2026年1月15日公告,公司以3000万元增资上海星翼芯能获16.67%股权,并与尚翼光电合作推进钙钛矿电池在太空算力及卫星场景应用。
3、据2025年3月18日年度报告,公司主营N型TOPCon电池,滁州、淮安两大基地产能44GW,2025年度海外销售占比已突破50%,为海外核心电池供应商。
上海港湾
商业航天 + 钙钛矿电池 + 一带一路
1、据2026年1月19日人民财讯,公司与东方日升达成战略合作,聚焦“钙钛矿+p型HJT电池叠层技术”研发及产业化,目标实现太空能源场景7年以上寿命,抢占全球商业航天能源市场。
2、据2025年半年度报告,公司控股子公司上海伏曦炘空深耕卫星电源领域,产品已保障16颗卫星成功发射,40余套卫星电源系统持续在轨稳定运行,形成商业航天电源系统核心竞争壁垒。
3、据2025年半年度报告,控股子公司上海伏曦炘空已于2023年8月投产空间级太阳电池及柔性太阳阵总装线,配套6500㎡科研场地,服务二十余家卫星总体单位。
4、据2025年半年度报告,公司持续深耕东南亚、中东等“一带一路”沿线市场,300余个海外标杆项目巩固岩土工程主业优势,海外盈利模式持续跑通。
$钧达股份(SZ002865)$$金辰股份(SH603396)$$上海港湾(SH605598)$