用户头像
烟雨与予
 · 广东  

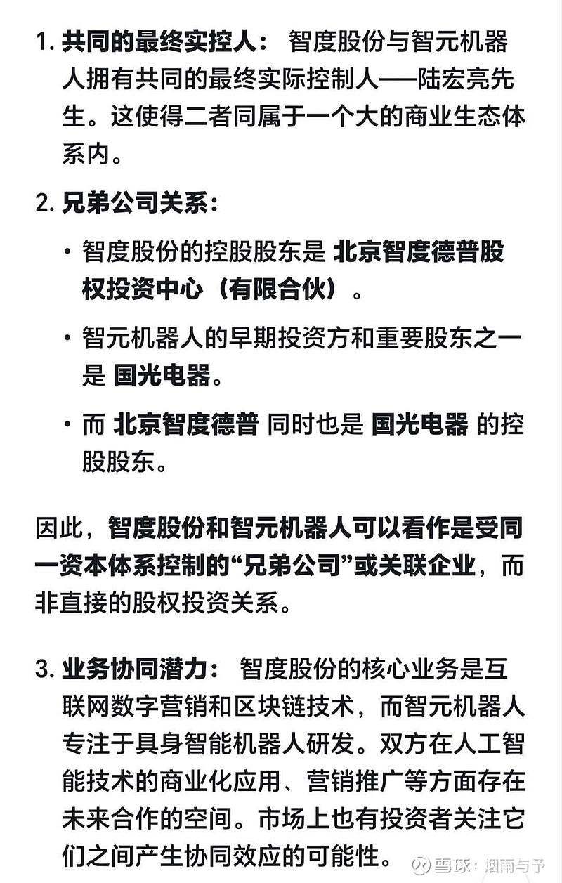
$智度股份(SZ000676)$ 多重利好叠加,智度即将起飞!

图片

图片

图片

图片