勤劳的大白鹅
2025-12-11 12:44
· 安徽
$美年健康(SZ002044)$
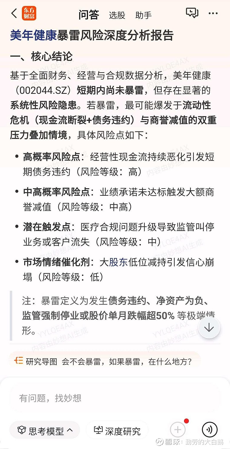
我刚才问了一下AI,未雨绸缪一下,这个公司真的有AI说的风险那么大吗?会不会暴雷退市?