今天赛力斯发布的关联交易公告显示,赛力斯预期明年销量增长三成。

要估算 2025 年 1-12 月赛力斯与引望的关联交易,需基于 “1-10 月的单车关联交易成本” 推导,步骤如下:
已知:1-10 月关联交易 = 150 亿元,1-10 月销量 = 31.2 万台单车关联交易成本 = 150 亿 ÷ 31.2 万台 ≈ 4.81 万元 / 台
已知:1-12 月总销量 = 41.8 万台11-12 月销量 = 41.8 万台 - 31.2 万台 = 10.6 万台
11-12 月关联交易 = 10.6 万台 × 4.81 万元 / 台 ≈ 50.99 亿元
全年关联交易 = 1-10 月关联交易 + 11-12 月关联交易= 150 亿 + 50.99 亿 ≈ 201 亿元
(注:此估算基于 “单车关联交易成本保持稳定” 的假设,实际金额可能因 11-12 月车型结构变化(如高端车型占比)略有波动)

根据历史数据,赛力斯 1-10 月与引望关联交易 150 亿元,对应问界销量 31.2 万台单车关联交易成本 = 150 亿元 ÷ 31.2 万台 ≈ 4.81 万元 / 台
预计销量 = 关联交易总额 ÷ 单车关联交易成本预计销量 = 260 亿元 ÷ 4.81 万元 / 台 ≈ 54.05 万台
260 亿元关联交易大致对应问界系列 54.05 万台销量
明年 54.05 万台相对今年 41.8 万台的销量增长为:
计算增长的台数:54.05 万台 - 41.8 万台 = 12.25 万台
计算增长率:(12.25 万台 ÷ 41.8 万台) × 100% ≈ 29.31%
销量增长了 12.25 万台,增长率为 29.31%
明年销量相比今年增长了近三成,这是一个较为显著的增长,通常需要依托新车型投放、市场渠道拓展等策略来支撑。
$赛力斯(09927)$ $赛力斯(SH601127)$ $中国核建(SH601611)$
今年营收1700亿以上,增长三成,就是2200亿营收,6%净利率,132亿净利润。
成长股合理估值:平均单季度净利33亿*100=3300亿市值
外加引望估值巨幅增长预期,明年合作车型销量预计超200万台(11月已达18万台),平均单台贡献营收4万元以上,800亿营收,净利率30%,240亿净利。
引望科技估值:平均单季度净利60亿*100=6000亿市值
赛力斯明年合理估值预期:3300亿+600亿=3900亿
创始人:本杰明・格雷厄姆(Benjamin Graham,"价值投资之父")公式:
价值 = 当前收益 × (8.5 + 2 × 预期年增长率)
这里的当前收益是指今年的每股收益,预期年增长率可以是下表中的任一数值:

赛力斯今天公布的和引望科技26年关联交易额增长30%,
意味着问界汽车销量有望保持高增长。
30%的高增长,每股内在价值是326.06元。
创始人:吉姆・史莱特(Jim Slater,"英国股神")1992 年在《祖鲁法则》中首次提出
推广者:彼得・林奇(Peter Lynch)将其发扬光大
公式:PEG = 市盈率 / (净利润增长率 × 100)
理念:股票合理定价时,市盈率应与收益增长率相等(PEG=1)



创始人:菲利普・费雪(Philip A. Fisher)
贡献:成长股投资策略的创始人,强调 "选择成长股的 15 个原则" 和 "闲聊法"
著作:《怎样选择成长股》

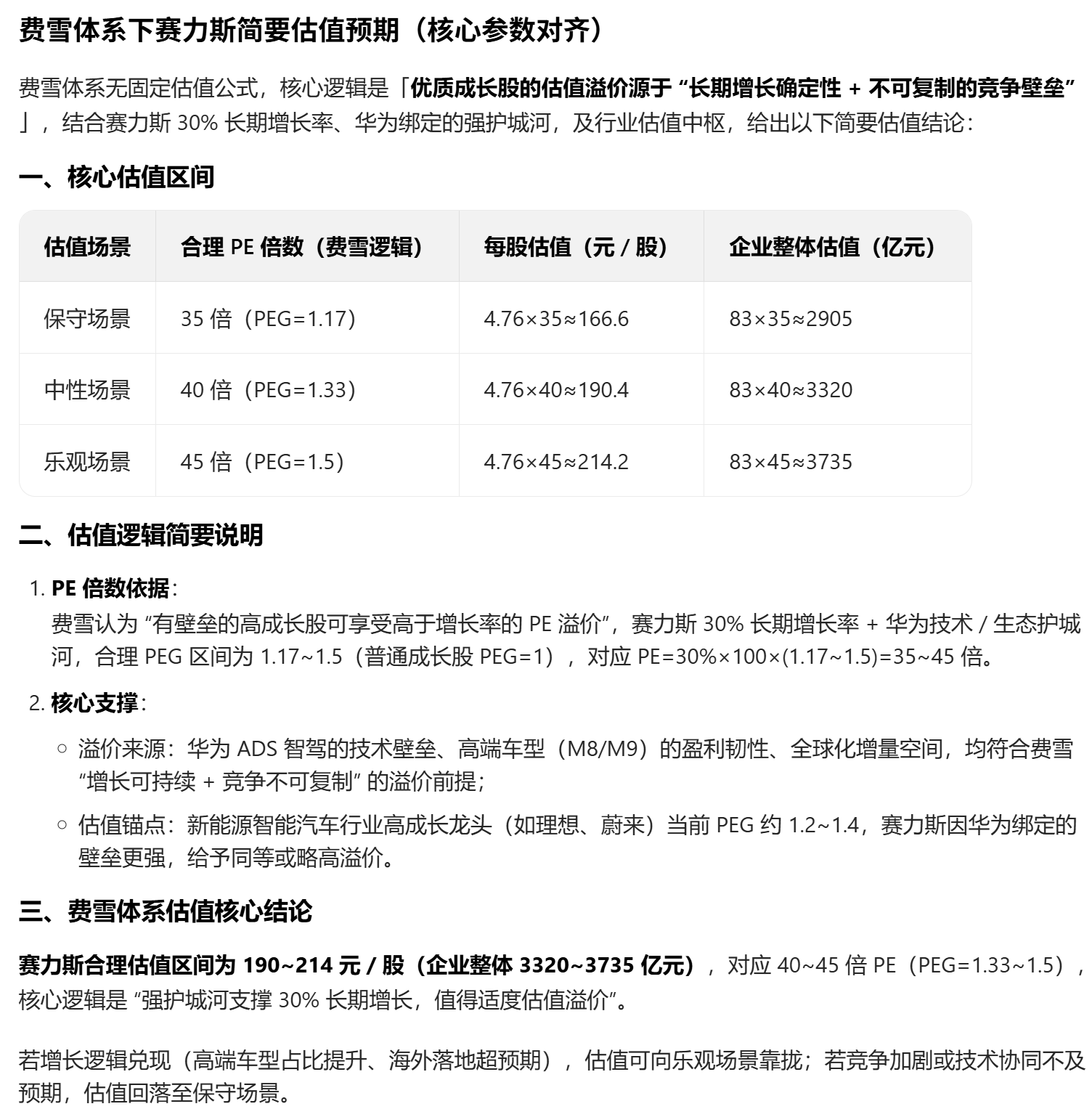
赛力斯 CAN SLIM 系统评估(核心参数对齐 + 估值预期)
威廉・欧奈尔的 CAN SLIM 系统核心是「筛选 “基本面强增长 + 技术面趋势向好 + 资金面认可” 的优质成长股」,7 个字母对应 7 大核心指标,结合赛力斯核心参数(EPS4.76 元、净利润 83 亿、总股本 17.42 亿、30% 预期增长)及业务实际,逐一验证并给出估值:


二、CAN SLIM 体系下估值预期
欧奈尔的估值逻辑是「基本面强度决定估值上限,技术面 + 资金面决定估值兑现节奏」,赛力斯 7 大维度中 6 个 “强符合 / 符合”,属于 CAN SLIM 体系下的 “高评分成长股”,估值溢价源于 “增长确定性 + 机构资金加持”。
核心估值区间(表格呈现)

三、核心结论与差异对比
1. CAN SLIM 体系评估结论
赛力斯完全符合 CAN SLIM 优质成长股标准,7 大维度无明显短板,合理估值区间为214~238 元 / 股(企业整体 3735~4150 亿元),核心支撑是 “基本面高增长 + 机构资金认可 + 赛道趋势向上” 的三重共振。
2. 与其他估值体系差异(表格对比)
