荣科科技,欲盖弥彰

用户头像
阿姨带我飞
 · 泰国  

$荣科科技(SZ300290)$

认真研究了一下导致大跌30%的IPO发文。公司是真难呀。

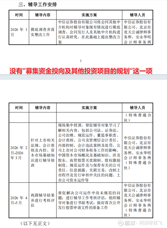
疑点一:没有“募集资金投向及其他投资项目的规划”这一项

如果在报告中完全缺失未提及“募集资金投向及其他投资项目的规划”,这确实属于非典型情况。

可能答案:

一、 客观与流程层面的原因:1. 募投项目尚处于论证或审批初期;2. 募资规模与估值未定。

二、 战略与商业层面的隐含目的:1. 商业机密保护(防备竞争对手);2. 避免市场与媒体的过早质疑;3. 壳资源或并购预期的不确定性

疑点二:为什么IPO上市辅导可能是在为并购做准备?

可能原因:

1. 虽然“上市辅导”名义上是为独立IPO做准备,但在实务操作中,“假IPO,真并购” 或者 “做两手准备(Dual Track)” 是资本市场上非常高级且常见的策略。

2. 如果辅导备案中唯独缺失了需要“真金白银”去规划的募投项目,这往往暗示了企业未来的资金来源可能不是通过公

点击查看全文